
关于印发《山东省政府投资重大建设项目招标投标行政监督责任清单》的通知
鲁发改公管〔2025〕762号

各市发展改革委,青岛市行政审批局:
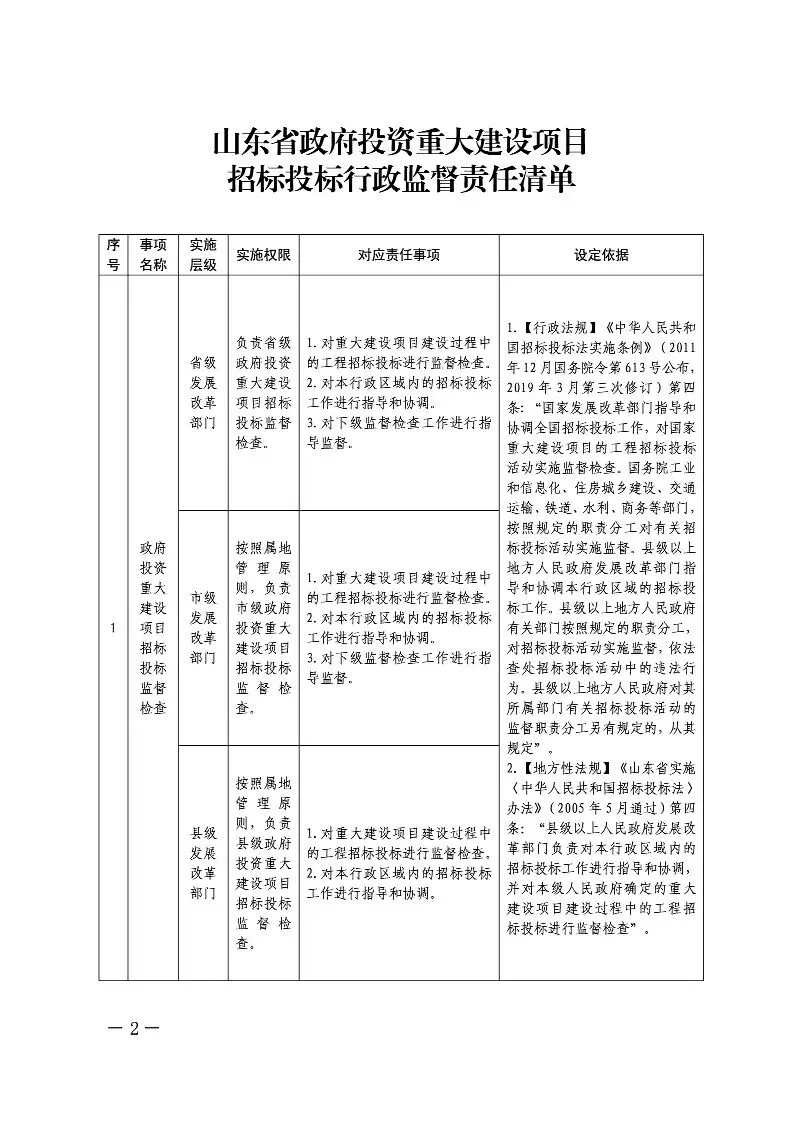
现将《山东省政府投资重大建设项目招标投标行政监督责任清单》(以下简称《清单》)印发给你们,请认真抓好贯彻落实。地方人民政府对政府投资重大建设项目招标投标行政监督职责分工另有规定的,从其规定。各地可参照本《清单》,结合机构设置与工作实际,制定适合本地的招标投标行政监督责任清单。
山东省发展和改革委员会
2025年10月31日















关于印发《山东省政府投资重大建设项目招标投标行政监督责任清单》的通知
鲁发改公管〔2025〕762号

各市发展改革委,青岛市行政审批局:
现将《山东省政府投资重大建设项目招标投标行政监督责任清单》(以下简称《清单》)印发给你们,请认真抓好贯彻落实。地方人民政府对政府投资重大建设项目招标投标行政监督职责分工另有规定的,从其规定。各地可参照本《清单》,结合机构设置与工作实际,制定适合本地的招标投标行政监督责任清单。
山东省发展和改革委员会
2025年10月31日













