









越来越觉得做外贸跟谈恋爱一样,对方不理我?我又没有机会跟?如果知道了对方喜欢什么会不会简单很多?
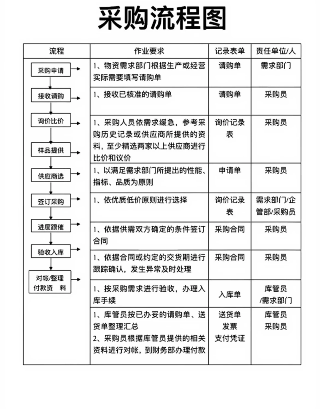
感觉我们可以盯着采购流程,来踩准每个节点的需求
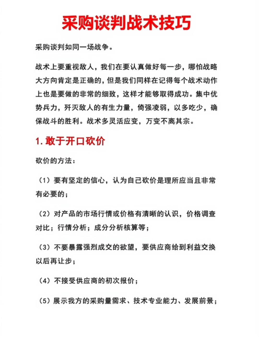
1. 采购发起阶段:提前成为“合规选项”
• 采购要“审批+选供应商”
→你要做:
主动给客户发公司资质、合作案例(尤其是同行业/同规模客户),帮他快速通过内部审批;
然后前期搜集资料的时候,采购一般会背调公司,如果你是小公司就很不占优势,还不如直接发给对方你们的公司资料,亮出你们的优势
2. 供应商筛选阶段:用“细节”打败对手
• 采购要“3+家比价+一次报价”
→你要做:
询价书回复时,不仅给总价,还要拆分“产品价+运费+税费+售后成本”(帮他比价更省心);
主动承诺“报价有效期XX天”(对应采购“一次报价不更改”的要求),减少他的风险顾虑。
3. 下单交付阶段:把“验收标准”变成你的优势
• 采购要“分品类验收+不合格处理”
→你要做:
◦签合同前主动问清“验收标准”(比如包装、质检报告要求),发货时附“自检报告+验收指引”;
◦ 提前说清“不合格品退换流程”(比如“7天内免费换货+承担运费”),帮他解决售后的审批麻烦。
4. 付款阶段:帮他“省事儿”=加快打款
• 采购要“整理一堆单据+多层审批”
→你要做:
发货后主动把“发票+装箱单+验收单”按客户公司的单据格式整理好(甚至标好对应审批项);
◦提前确认“付款所需资料清单”,避免他因缺材料反复找你,拖慢付款节奏。
最后补1个“降维思路”
外贸采购的核心是“用流程控制风险、用合规提高效率”——你不需要比对手“更便宜”,但要比对手“更适配他的流程”:
比如客户是“国企/大买家”,重点强调“资质合规+流程透明”;客户是“中小买家”,重点突出“响应快+售后省心”。
当然,不同的人可能有不同的感受,当跟进受阻拦时,可以换个角度想想,也有会有不同的收获#外贸业务员 #外贸经验 #外贸知识 #销售营销
感觉我们可以盯着采购流程,来踩准每个节点的需求
1. 采购发起阶段:提前成为“合规选项”
• 采购要“审批+选供应商”
→你要做:
主动给客户发公司资质、合作案例(尤其是同行业/同规模客户),帮他快速通过内部审批;
然后前期搜集资料的时候,采购一般会背调公司,如果你是小公司就很不占优势,还不如直接发给对方你们的公司资料,亮出你们的优势
2. 供应商筛选阶段:用“细节”打败对手
• 采购要“3+家比价+一次报价”
→你要做:
询价书回复时,不仅给总价,还要拆分“产品价+运费+税费+售后成本”(帮他比价更省心);
主动承诺“报价有效期XX天”(对应采购“一次报价不更改”的要求),减少他的风险顾虑。
3. 下单交付阶段:把“验收标准”变成你的优势
• 采购要“分品类验收+不合格处理”
→你要做:
◦签合同前主动问清“验收标准”(比如包装、质检报告要求),发货时附“自检报告+验收指引”;
◦ 提前说清“不合格品退换流程”(比如“7天内免费换货+承担运费”),帮他解决售后的审批麻烦。
4. 付款阶段:帮他“省事儿”=加快打款
• 采购要“整理一堆单据+多层审批”
→你要做:
发货后主动把“发票+装箱单+验收单”按客户公司的单据格式整理好(甚至标好对应审批项);
◦提前确认“付款所需资料清单”,避免他因缺材料反复找你,拖慢付款节奏。
最后补1个“降维思路”
外贸采购的核心是“用流程控制风险、用合规提高效率”——你不需要比对手“更便宜”,但要比对手“更适配他的流程”:
比如客户是“国企/大买家”,重点强调“资质合规+流程透明”;客户是“中小买家”,重点突出“响应快+售后省心”。
当然,不同的人可能有不同的感受,当跟进受阻拦时,可以换个角度想想,也有会有不同的收获#外贸业务员 #外贸经验 #外贸知识 #销售营销
