






? 展会时间轴
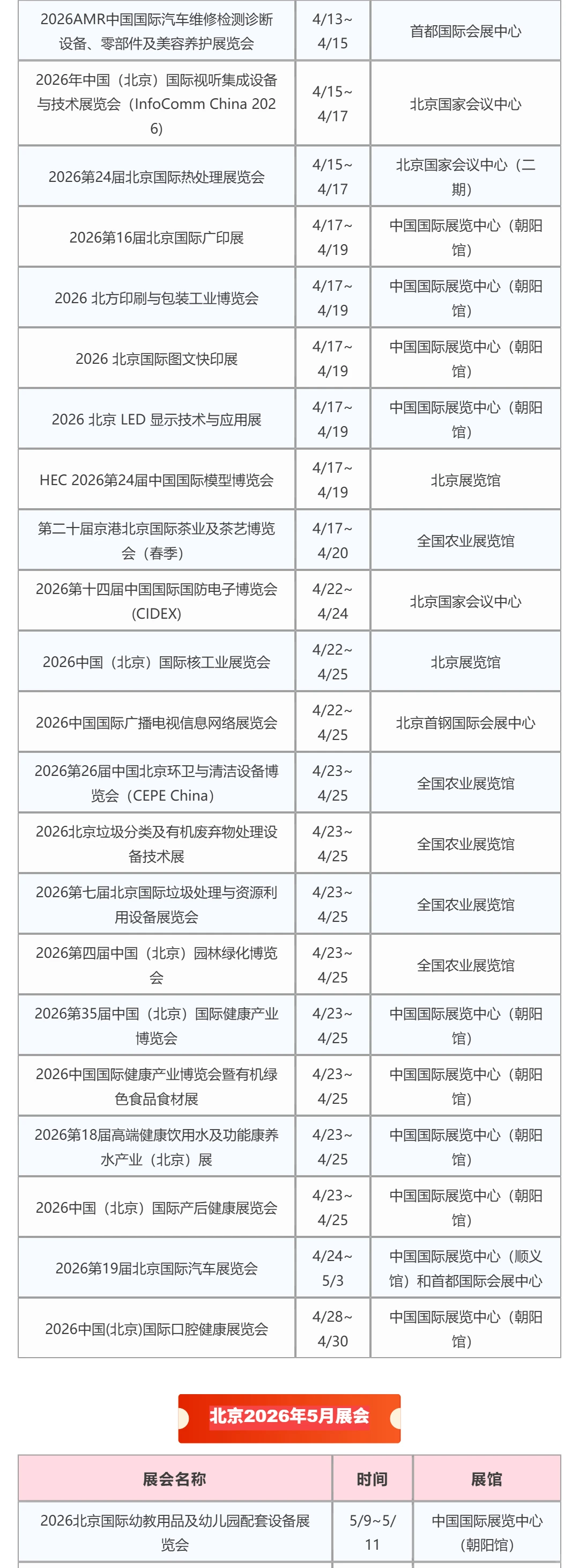
4月上旬:储能、美业、制冷、花卉、门窗、体育、餐饮、烘焙、珠宝、茶业、印刷、食品、汽车维修等20+展会集中爆发
4月下旬:国防电子、核工业、广电、环卫、健康、车展等重磅展会
5月:智能制造、机器人、电力、半导体、物流、酒业、乐器、房车、摩托车、养老、餐饮、水产、茶业、机床、特许加盟、实验室、IP授权等30+展会
6月:电磁兼容、服装、警用、口腔、复合材料、人工智能、矿业、国防、图书、文旅、链博会、无人机、文创、应急安全、户外等20+展会
? 重点展会推荐
? 储能行业
ESIE 2026第十四届储能国际峰会暨展览会
时间:4月1-3日
地点:首都国际会展中心
亮点:储能全产业链展示,前沿技术交流
? 美业盛会
第44届北京国际美容化妆品博览会(春季)
时间:4月8-10日
地点:中国国际展览中心(朝阳馆)
亮点:美妆新品发布,行业趋势解读
? 汽车盛宴
2026第19届北京国际汽车展览会
时间:4月24日-5月3日
地点:中国国际展览中心(顺义馆)+首都国际会展中心
亮点:全球首发车型,新能源技术展示
? 智能制造
AIME 2026第20届北京国际智能制造装备展览会
时间:5月14-16日
地点:中国国际展览中心(朝阳馆)
同期展:机器人、电力、半导体、物流、传感器等10+专业展
? 文化盛宴
BIBF 2026北京国际图书博览会
时间:6月17-21日
地点:北京国家会议中心
亮点:全球图书版权交易,文化IP展示
? 消费狂欢
2026北京国际文旅消费博览会
时间:6月20-22日
地点:北京展览馆
亮点:文旅产品展销,消费新场景体验
? 观展小贴士
提前预约:专业展需提前预约门票,部分展会免费
规划路线:北京展馆分散,建议提前规划交通路线
携带名片:专业展建议携带名片,方便商务对接
关注同期展:很多展会同期举办,可一次看多个展
关注官方渠道:及时获取最新展商名单和活动安排
? 门票信息
专业展:需提前预约,部分免费
消费展:部分需购票,可关注官方渠道获取优惠
温馨提示:展会信息以官方发布为准,建议提前关注官方渠道获取最新动态。北京二季度展会密集,建议根据行业需求选择重点展会参观,避免时间冲突。祝您观展愉快!✨
#会展 #2026北京 #北京展会排期 #2026北京展会排期 #北京展会2026 #北京二季度展会信息
4月上旬:储能、美业、制冷、花卉、门窗、体育、餐饮、烘焙、珠宝、茶业、印刷、食品、汽车维修等20+展会集中爆发
4月下旬:国防电子、核工业、广电、环卫、健康、车展等重磅展会
5月:智能制造、机器人、电力、半导体、物流、酒业、乐器、房车、摩托车、养老、餐饮、水产、茶业、机床、特许加盟、实验室、IP授权等30+展会
6月:电磁兼容、服装、警用、口腔、复合材料、人工智能、矿业、国防、图书、文旅、链博会、无人机、文创、应急安全、户外等20+展会
? 重点展会推荐
? 储能行业
ESIE 2026第十四届储能国际峰会暨展览会
时间:4月1-3日
地点:首都国际会展中心
亮点:储能全产业链展示,前沿技术交流
? 美业盛会
第44届北京国际美容化妆品博览会(春季)
时间:4月8-10日
地点:中国国际展览中心(朝阳馆)
亮点:美妆新品发布,行业趋势解读
? 汽车盛宴
2026第19届北京国际汽车展览会
时间:4月24日-5月3日
地点:中国国际展览中心(顺义馆)+首都国际会展中心
亮点:全球首发车型,新能源技术展示
? 智能制造
AIME 2026第20届北京国际智能制造装备展览会
时间:5月14-16日
地点:中国国际展览中心(朝阳馆)
同期展:机器人、电力、半导体、物流、传感器等10+专业展
? 文化盛宴
BIBF 2026北京国际图书博览会
时间:6月17-21日
地点:北京国家会议中心
亮点:全球图书版权交易,文化IP展示
? 消费狂欢
2026北京国际文旅消费博览会
时间:6月20-22日
地点:北京展览馆
亮点:文旅产品展销,消费新场景体验
? 观展小贴士
提前预约:专业展需提前预约门票,部分展会免费
规划路线:北京展馆分散,建议提前规划交通路线
携带名片:专业展建议携带名片,方便商务对接
关注同期展:很多展会同期举办,可一次看多个展
关注官方渠道:及时获取最新展商名单和活动安排
? 门票信息
专业展:需提前预约,部分免费
消费展:部分需购票,可关注官方渠道获取优惠
温馨提示:展会信息以官方发布为准,建议提前关注官方渠道获取最新动态。北京二季度展会密集,建议根据行业需求选择重点展会参观,避免时间冲突。祝您观展愉快!✨
#会展 #2026北京 #北京展会排期 #2026北京展会排期 #北京展会2026 #北京二季度展会信息
