





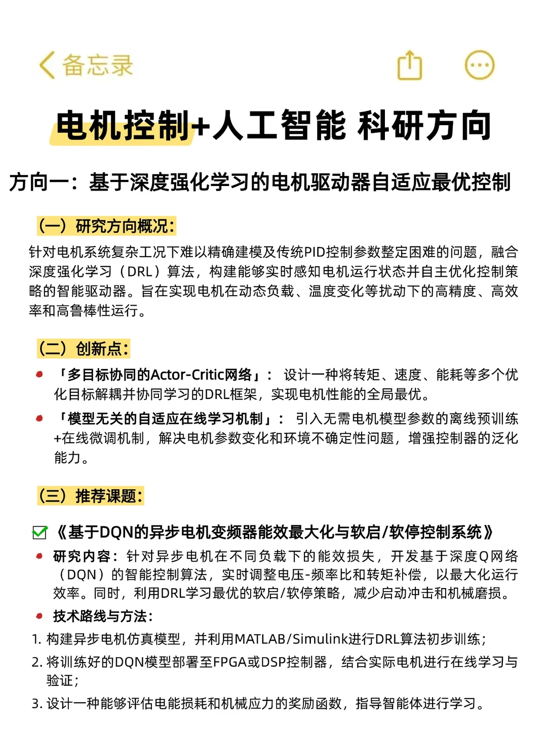
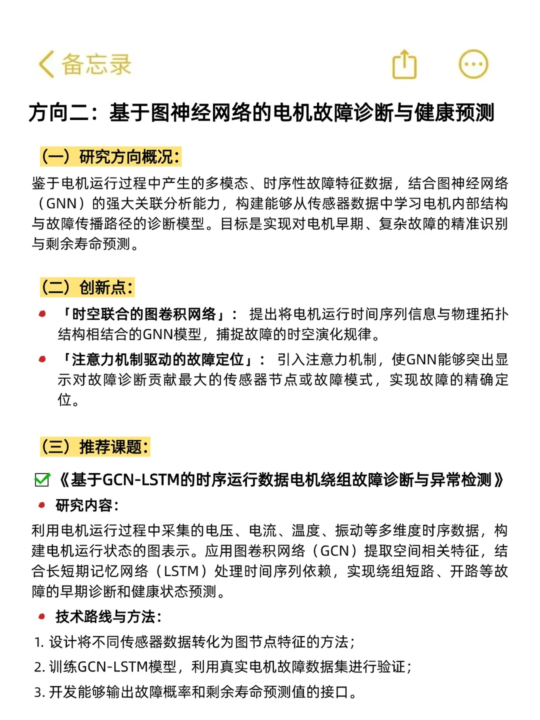
控制工程的科研蓝海来啦!找不到创新点的可以结合人工智能,轻松冲高区!
.
?♀️team目前在“控制工程+人工智能”方面有完整的学习路线和成熟idea,想做这块科研/发wen的?dd~
.
通过融合人工智能的前沿技术,如深度学习、强化学习、预测控制、自适应控制、贝叶斯优化、知识图谱以及可解释AI,我们能够突破传统控制理论的瓶颈,实现自动化系统性能的飞跃,例如:
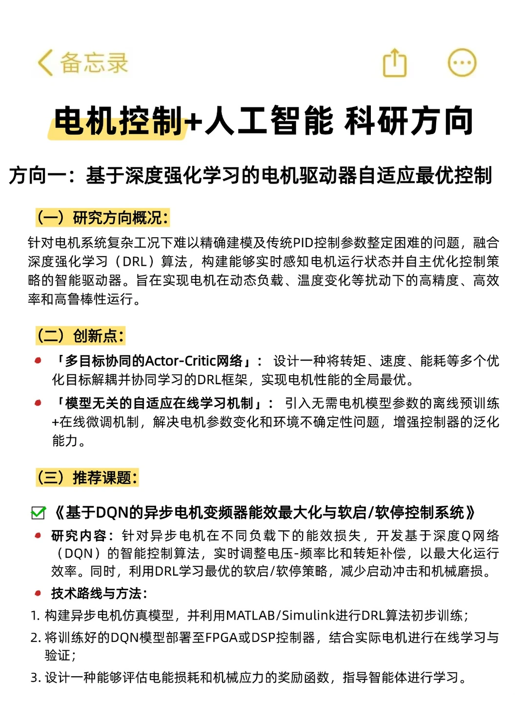
1⃣️《基于强化学习的工业机器人末端执行器自适应轨迹规划与碰撞规避》
2⃣️《利用深度学习与预测控制的柔性制造生产线协同调度优化》
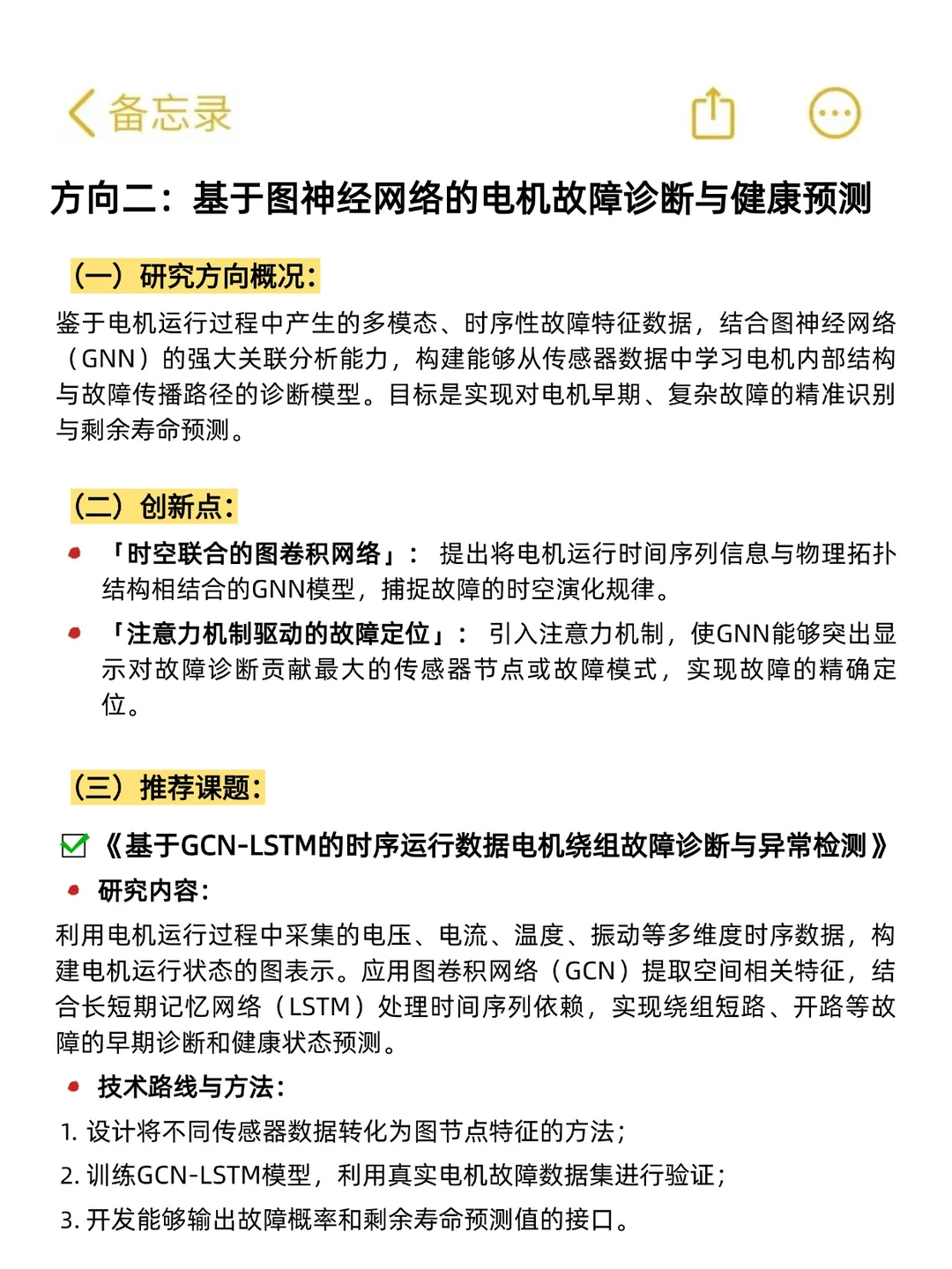
3⃣️《基于知识图谱与贝叶斯优化的设备故障诊断与健康管理模型》
4⃣️《融合多传感器数据的流体输送网络智能压损预测与节能控制》
5⃣️《基于边缘AI的智能配料系统实时优化与精准控制》
6⃣️《利用Transformer模型对复杂动态系统进行高精度建模与状态预测》
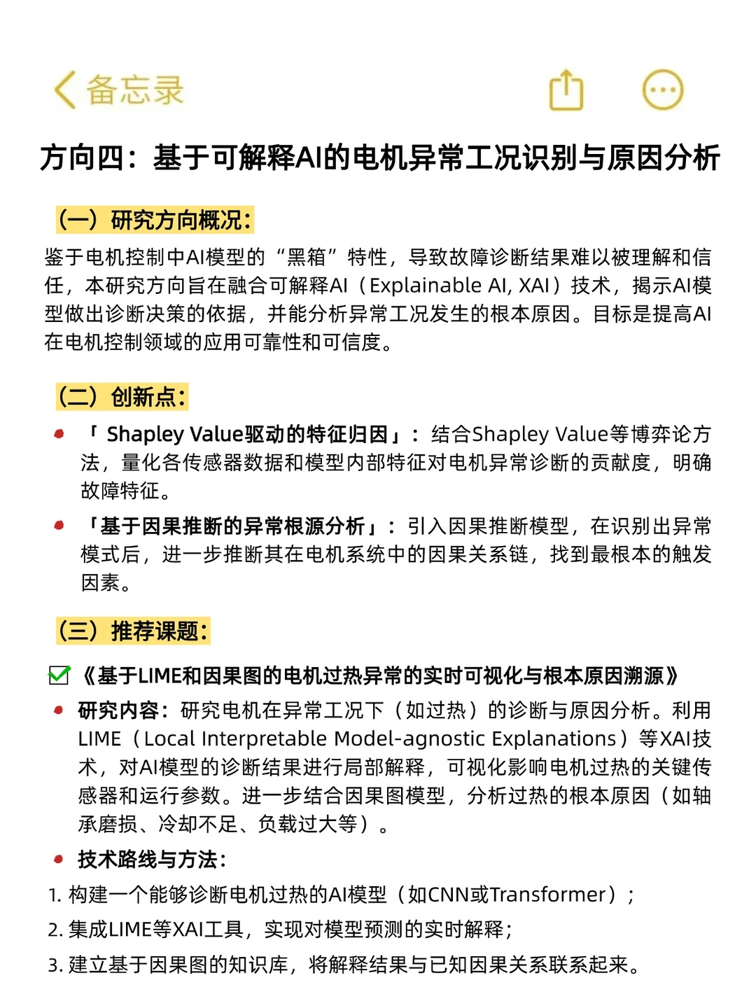
7⃣️《面向工业场景的可解释强化学习在机器人协作任务中的应用研究》
8⃣️《基于生成对抗网络(GAN)的工业过程异常工况仿真与控制策略验证》
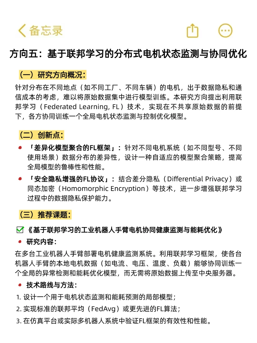
9⃣️《联邦学习框架下的多工序协同质量预测与控制模型》
?《智能电网负荷预测与分布式能源并网优化的自适应控制策略》
#控制工程 #控制系统 #电气控制 #电力负荷预测 #人工智能 #深度学习 #研究生 #选题 #科研 #SCI #算法
.
?♀️team目前在“控制工程+人工智能”方面有完整的学习路线和成熟idea,想做这块科研/发wen的?dd~
.
通过融合人工智能的前沿技术,如深度学习、强化学习、预测控制、自适应控制、贝叶斯优化、知识图谱以及可解释AI,我们能够突破传统控制理论的瓶颈,实现自动化系统性能的飞跃,例如:
1⃣️《基于强化学习的工业机器人末端执行器自适应轨迹规划与碰撞规避》
2⃣️《利用深度学习与预测控制的柔性制造生产线协同调度优化》
3⃣️《基于知识图谱与贝叶斯优化的设备故障诊断与健康管理模型》
4⃣️《融合多传感器数据的流体输送网络智能压损预测与节能控制》
5⃣️《基于边缘AI的智能配料系统实时优化与精准控制》
6⃣️《利用Transformer模型对复杂动态系统进行高精度建模与状态预测》
7⃣️《面向工业场景的可解释强化学习在机器人协作任务中的应用研究》
8⃣️《基于生成对抗网络(GAN)的工业过程异常工况仿真与控制策略验证》
9⃣️《联邦学习框架下的多工序协同质量预测与控制模型》
?《智能电网负荷预测与分布式能源并网优化的自适应控制策略》
#控制工程 #控制系统 #电气控制 #电力负荷预测 #人工智能 #深度学习 #研究生 #选题 #科研 #SCI #算法
