












“Hangzhou is a city that understand you.” 在杭州文化旅游(伦敦)座谈推介会上,我从杭州市文化广电旅游局的楼倻捷局长口中听到了这句话。
-
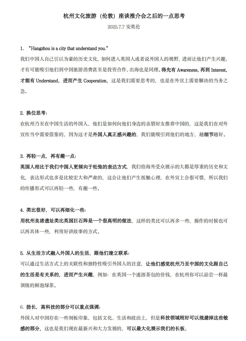
感谢主办方的邀请,有幸参与了杭州在英国伦敦的文化旅游推介工作,还在活动当中进行了发言分享。我将一些想法总结成了文字,但受限于小红书内容的字数限制,以截图形式放在图4️⃣5️⃣了,包括我观察到的当前杭州乃至中国在文旅出海存在的一些遗憾,以及可以尝试的优化策略,一点浅见,望与大家交流。
-
一向知道杭州厉害,但当我看到图?展示出来的若干个全国甚至全球最顶尖的文化和科技产业都来自这里时,还是大受震撼,更不要说杭州为人所熟知的文化历史和一系列的便民举措。无论是to b还是to c,这里真的都是一座太适合文化旅游和创业合作的城市了!
-
但是,我们中国人自己引以为豪的历史文化,如何进入英国人或者说外国人的视野,进而让他们产生兴趣,才有可能吸引他们到中国旅游消费甚至是投资合作,出海也是同理。如何从Awareness到Interest,再到Understand,进而产生Cooperation,这是我一直在思考的,我想也是这次@杭州文旅 来到伦敦的原因之一。万事开头难,我们还需要更多的时间和尝试,相信一定会越来越好的!
-
未来,我希望能运用擅长的媒介内容和资源整合能力,结合我在英国接触、学习到的市场营销和数字传播知识,赋能中国的文化旅游和商业品牌出海?
#品牌出海 #出海营销 #中国品牌出海 #杭州 #文化出海 #我的留学生活 #英国留学生 #伦敦 #海外市场传播 #中西文化差异
-
感谢主办方的邀请,有幸参与了杭州在英国伦敦的文化旅游推介工作,还在活动当中进行了发言分享。我将一些想法总结成了文字,但受限于小红书内容的字数限制,以截图形式放在图4️⃣5️⃣了,包括我观察到的当前杭州乃至中国在文旅出海存在的一些遗憾,以及可以尝试的优化策略,一点浅见,望与大家交流。
-
一向知道杭州厉害,但当我看到图?展示出来的若干个全国甚至全球最顶尖的文化和科技产业都来自这里时,还是大受震撼,更不要说杭州为人所熟知的文化历史和一系列的便民举措。无论是to b还是to c,这里真的都是一座太适合文化旅游和创业合作的城市了!
-
但是,我们中国人自己引以为豪的历史文化,如何进入英国人或者说外国人的视野,进而让他们产生兴趣,才有可能吸引他们到中国旅游消费甚至是投资合作,出海也是同理。如何从Awareness到Interest,再到Understand,进而产生Cooperation,这是我一直在思考的,我想也是这次@杭州文旅 来到伦敦的原因之一。万事开头难,我们还需要更多的时间和尝试,相信一定会越来越好的!
-
未来,我希望能运用擅长的媒介内容和资源整合能力,结合我在英国接触、学习到的市场营销和数字传播知识,赋能中国的文化旅游和商业品牌出海?
#品牌出海 #出海营销 #中国品牌出海 #杭州 #文化出海 #我的留学生活 #英国留学生 #伦敦 #海外市场传播 #中西文化差异
