发布信息
登陆/注册
搜索
搜索
导航
首页
产品供应
产品求购
企业库
酒业展会
行业资讯
认证会员
站内搜索
贸易加工
当前位置:
首页
贸易加工
正文
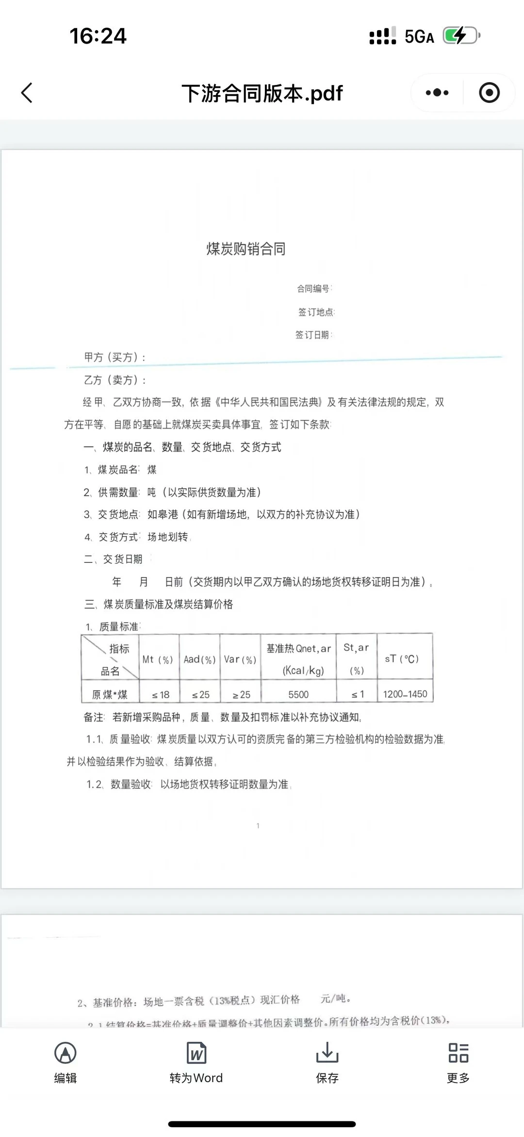
煤炭贸易增量 宽度1个小目标
作者:本站编辑
2025-12-07 08:52:30
9
煤炭贸易增量 宽度1个小目标
#贸易增量
#企业增量
#煤炭
下一篇:
亏掉10000美刀,几个小时就没了,怎么办?
上一篇:
项目zi方群,不定期分享项目
相关内容
查看全部
Target验厂核心审
2026-04-10 19:13
我是如何帮助外贸
2026-04-10 18:50
内销转外贸的工厂
2026-04-10 02:32
2026 义乌国际服
2026-04-09 22:57
工厂做TikTok外贸
2026-04-09 18:36
外贸工厂建材TTK
2026-04-09 14:49
外贸工厂独立站交
2026-04-09 14:47
一个外贸工厂老板
2026-04-09 02:13
外贸托盘采购避坑
2026-04-09 00:20
外贸工厂的东南亚
2026-04-09 00:19