














一、报告信息
标题:中微公司-国产刻蚀设备领军者,薄膜业务蓄势待发
出品方:东海证券
页数:30页
报告编号:Z2558
获取报告:笔记末尾获取完整报告
二、报告主要内容
1️⃣ 公司定位与核心业务
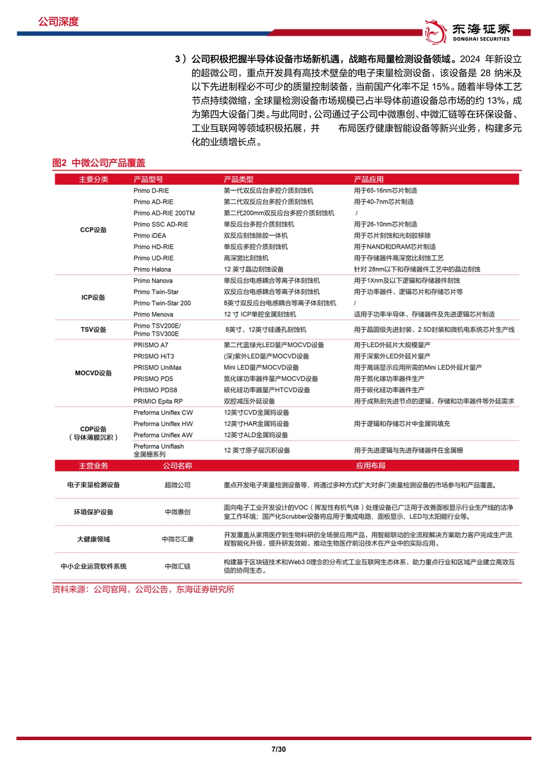
? 中微公司是国内半导体设备领域的头部企业,专注于为集成电路、LED外延片、功率器件、MEMS等制造环节提供关键设备。
⚙️ 主营业务聚焦两大方向:刻蚀设备和薄膜沉积设备,其中刻蚀设备已进入国际一线芯片制造商的先进制程产线。
? 薄膜沉积方面,公司近年成功推出LPCVD和ALD设备,多款产品通过客户验证并获得大批量重复订单,业务进入放量阶段。
2️⃣ 技术实力与市场进展
? 刻蚀设备技术持续突破,在5nm及以下先进逻辑制程和高密度存储芯片制造中具备竞争力。
? 客户覆盖全球主流晶圆代工厂和存储芯片厂商,设备稳定性与工艺适配性获高度认可。
? 薄膜沉积设备作为第二增长曲线,正加速导入国内头部晶圆厂,形成刻蚀+薄膜双轮驱动格局。
3️⃣ 产能与运营表现
? 截至2025年11月,公司总股本约6.26亿股,资产负债率仅28.02%,财务结构稳健。
? 市净率达8.28倍,净资产收益率(加权)为5.87%,反映轻资产、高研发投入的运营特征。
4️⃣ 行业背景与国产替代机遇
? 半导体设备国产化率仍处低位,尤其在高端刻蚀与薄膜沉积环节,替代空间广阔。
? 国内晶圆厂扩产叠加供应链安全需求,推动本土设备厂商加速验证与导入。
? 中微凭借多年技术积累和客户粘性,成为国产替代进程中的核心受益者之一。
#中微公司 #刻蚀设备 #薄膜沉积 #ALD设备 #LPCVD #半导体设备 #集成电路制造 #MEMS制造 #LED外延片 #国产替代
标题:中微公司-国产刻蚀设备领军者,薄膜业务蓄势待发
出品方:东海证券
页数:30页
报告编号:Z2558
获取报告:笔记末尾获取完整报告
二、报告主要内容
1️⃣ 公司定位与核心业务
? 中微公司是国内半导体设备领域的头部企业,专注于为集成电路、LED外延片、功率器件、MEMS等制造环节提供关键设备。
⚙️ 主营业务聚焦两大方向:刻蚀设备和薄膜沉积设备,其中刻蚀设备已进入国际一线芯片制造商的先进制程产线。
? 薄膜沉积方面,公司近年成功推出LPCVD和ALD设备,多款产品通过客户验证并获得大批量重复订单,业务进入放量阶段。
2️⃣ 技术实力与市场进展
? 刻蚀设备技术持续突破,在5nm及以下先进逻辑制程和高密度存储芯片制造中具备竞争力。
? 客户覆盖全球主流晶圆代工厂和存储芯片厂商,设备稳定性与工艺适配性获高度认可。
? 薄膜沉积设备作为第二增长曲线,正加速导入国内头部晶圆厂,形成刻蚀+薄膜双轮驱动格局。
3️⃣ 产能与运营表现
? 截至2025年11月,公司总股本约6.26亿股,资产负债率仅28.02%,财务结构稳健。
? 市净率达8.28倍,净资产收益率(加权)为5.87%,反映轻资产、高研发投入的运营特征。
4️⃣ 行业背景与国产替代机遇
? 半导体设备国产化率仍处低位,尤其在高端刻蚀与薄膜沉积环节,替代空间广阔。
? 国内晶圆厂扩产叠加供应链安全需求,推动本土设备厂商加速验证与导入。
? 中微凭借多年技术积累和客户粘性,成为国产替代进程中的核心受益者之一。
#中微公司 #刻蚀设备 #薄膜沉积 #ALD设备 #LPCVD #半导体设备 #集成电路制造 #MEMS制造 #LED外延片 #国产替代
