发布信息
登陆/注册
搜索
搜索
导航
首页
产品供应
产品求购
企业库
酒业展会
行业资讯
认证会员
站内搜索
展会信息
当前位置:
首页
展会信息
正文
2025年度嘉年华活动汇总
作者:本站编辑
2025-12-04 16:01:23
9
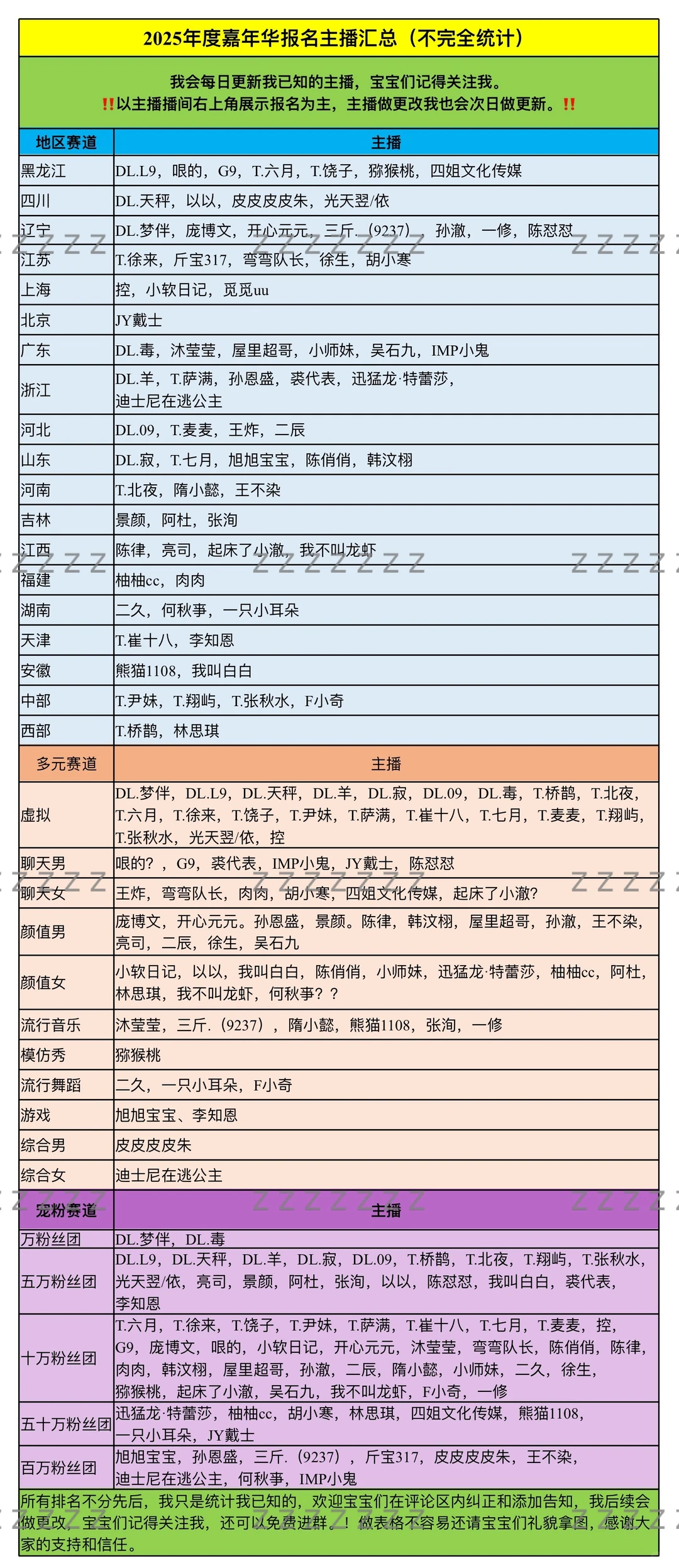
2025年度嘉年华活动汇总
其中包含:2025年度嘉年华时间表,各项比赛时间表;2024年度嘉年华各赛道冠军汇总;2025年度嘉年华报名主播不完全统计汇总(持续更新版本)两张表格图(看宝宝们喜欢哪一种表格,以后我更新就用哪个)。请宝宝们一定要认真看图,评论区内不允许提任何哥姐,不可以带节奏拉踩阴阳骂人,看到必删!!感谢。
熬夜做表格不容易,宝宝们请礼貌拿图,拿图请告知我,谢谢。
非常感谢宝宝们的支持和信任。
下一篇:
背景板上的虚假自我
上一篇:
“小进博”开张!「优品体验官」招募中!
相关内容
查看全部
湖北工业职院樱花
2026-04-09 21:26
世界大健康博览会
2026-04-09 21:23
2026年第119届中
2026-04-09 21:17
【基层动态】吴泾
2026-04-09 21:17
RCEP 博览会展商
2026-04-09 21:16
【HEC 2026】中国
2026-04-09 21:14
展会邀请 | 4.21-
2026-04-09 21:11
全球饮品力量集结
2026-04-09 21:10
【活动预告】浦东
2026-04-09 21:10
“鲁疆同心 缘聚
2026-04-09 21:09