






? 为什么现在必须关注中东食品市场?
这里不是只有石油。对于食品企业来说,这是一片正在爆发的“新富矿”:
食品依赖进口:80-90%的食品靠输入,市场需求是实打实的。
口袋深,敢花钱:海湾国家人均食品年支出轻松超过3000美。
未来是年轻人的:60%人口在30岁以下,他们热衷尝试新口味、新品牌。
简单说,机会就摆在货架上,看你怎么把它放进购物车。
-
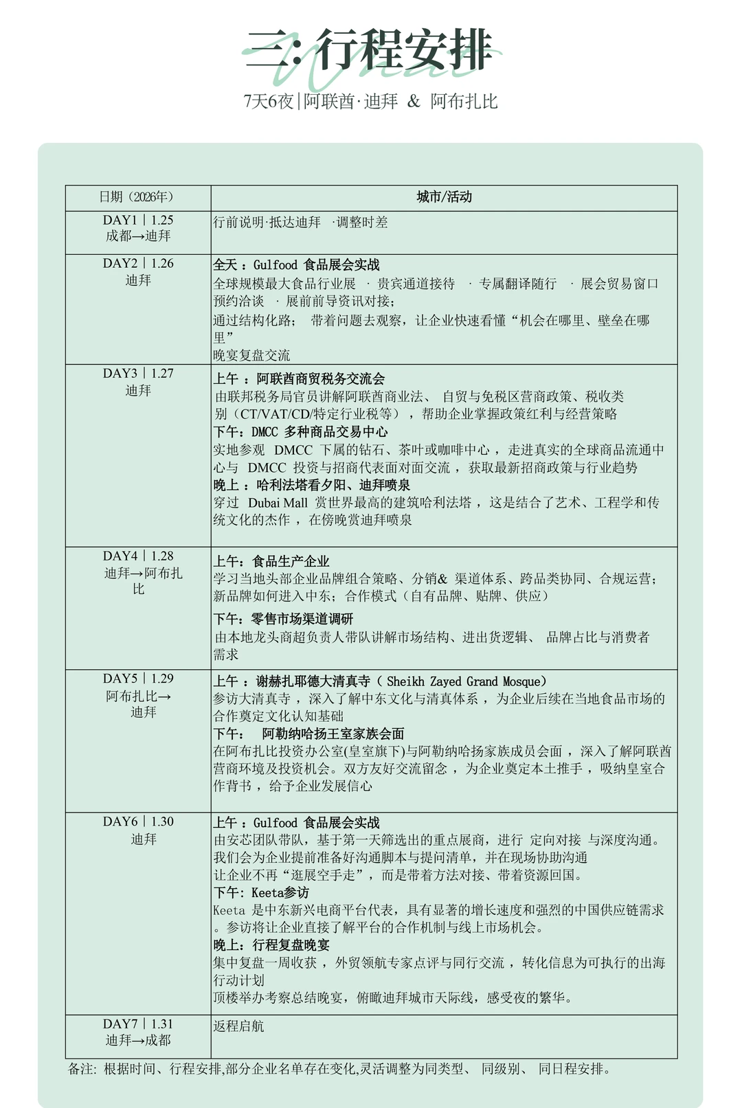
? 7天6夜,我们带你摸清门道,对接资源
这不是观光之旅。我们为食品产业链上的你(原料、生产、包装、设备),设计了一条高效路径:
核心行程亮给你看:
?进全球展会:直通 Gulfood(全球最大食品行业展之一),贵宾通道入场,翻译陪同。不是瞎逛,是带着目标清单,预.约洽谈。
?听一手政策解析:与阿联酋联邦税务局的官员面对面,把复杂的关税、增值税(VAT)、自贸区政策一次聊明白,心里有本明白账。
?看真实渠道与生产:本地龙头商超高管带你调研,看懂货架逻辑;走进中东大型食品企业,学习他们的品牌与分销打法。
?谈关键人脉与信任:行程包含与本地资深商业资源的交流环节,这对于理解市场规则、建立长期合作的信任至关重要。
?探新兴线上机会:参访中东快速增长的电商平台,了解线上市场的玩法和供应链需求。
-
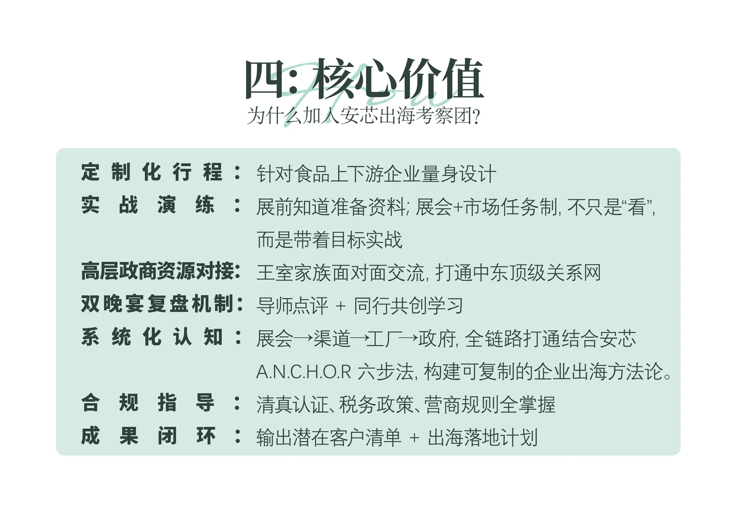
? 为什么跟我们一起去?
懂行业:我们专注食品产业链出海,拥有十年出海经验。
重实战:行程不是景点打卡,每一站都围绕“看清市场、找到机会、对接资源”展开。
有结果:行程结束,你带走的不是纪念品,而是潜在客户清单、市场洞察报告和一份清晰的后续行动计划。
-
? 这场考察,专门为你准备
如果你是:
食品、饮品、调味品、零食等生产企业的负责人。
食品包装、加工设备等产业链相关企业的决策者。
决心开拓中东市场,不想再道听途说,希望亲自验证、高.效破局。
? 关键信息
出发时间:2025年1月25日 - 1月31日(7天6夜)
报名截止:2024年12月20日
席位:仅限15位,为保交流深度。
? @出海小助理 ,了解更多!
市场窗口不等人。一次深度、高.效的实地考察,胜过无数次的纸上谈兵。
如果你已经准备好了,现在立刻加入我们吧!
#品牌出海 #外贸 #food #助力企业出海发展 #海外业务拓展 #外贸人找客户 #中东市场 #商业新机遇 #市场发展趋势 #考察
这里不是只有石油。对于食品企业来说,这是一片正在爆发的“新富矿”:
食品依赖进口:80-90%的食品靠输入,市场需求是实打实的。
口袋深,敢花钱:海湾国家人均食品年支出轻松超过3000美。
未来是年轻人的:60%人口在30岁以下,他们热衷尝试新口味、新品牌。
简单说,机会就摆在货架上,看你怎么把它放进购物车。
-
? 7天6夜,我们带你摸清门道,对接资源
这不是观光之旅。我们为食品产业链上的你(原料、生产、包装、设备),设计了一条高效路径:
核心行程亮给你看:
?进全球展会:直通 Gulfood(全球最大食品行业展之一),贵宾通道入场,翻译陪同。不是瞎逛,是带着目标清单,预.约洽谈。
?听一手政策解析:与阿联酋联邦税务局的官员面对面,把复杂的关税、增值税(VAT)、自贸区政策一次聊明白,心里有本明白账。
?看真实渠道与生产:本地龙头商超高管带你调研,看懂货架逻辑;走进中东大型食品企业,学习他们的品牌与分销打法。
?谈关键人脉与信任:行程包含与本地资深商业资源的交流环节,这对于理解市场规则、建立长期合作的信任至关重要。
?探新兴线上机会:参访中东快速增长的电商平台,了解线上市场的玩法和供应链需求。
-
? 为什么跟我们一起去?
懂行业:我们专注食品产业链出海,拥有十年出海经验。
重实战:行程不是景点打卡,每一站都围绕“看清市场、找到机会、对接资源”展开。
有结果:行程结束,你带走的不是纪念品,而是潜在客户清单、市场洞察报告和一份清晰的后续行动计划。
-
? 这场考察,专门为你准备
如果你是:
食品、饮品、调味品、零食等生产企业的负责人。
食品包装、加工设备等产业链相关企业的决策者。
决心开拓中东市场,不想再道听途说,希望亲自验证、高.效破局。
? 关键信息
出发时间:2025年1月25日 - 1月31日(7天6夜)
报名截止:2024年12月20日
席位:仅限15位,为保交流深度。
? @出海小助理 ,了解更多!
市场窗口不等人。一次深度、高.效的实地考察,胜过无数次的纸上谈兵。
如果你已经准备好了,现在立刻加入我们吧!
#品牌出海 #外贸 #food #助力企业出海发展 #海外业务拓展 #外贸人找客户 #中东市场 #商业新机遇 #市场发展趋势 #考察
