发布信息
登陆/注册
搜索
搜索
导航
首页
产品供应
产品求购
企业库
酒业展会
行业资讯
认证会员
站内搜索
展会信息
当前位置:
首页
展会信息
正文
12月珠海,哈尔滨
作者:本站编辑
2025-12-04 15:16:30
8
12月珠海,哈尔滨
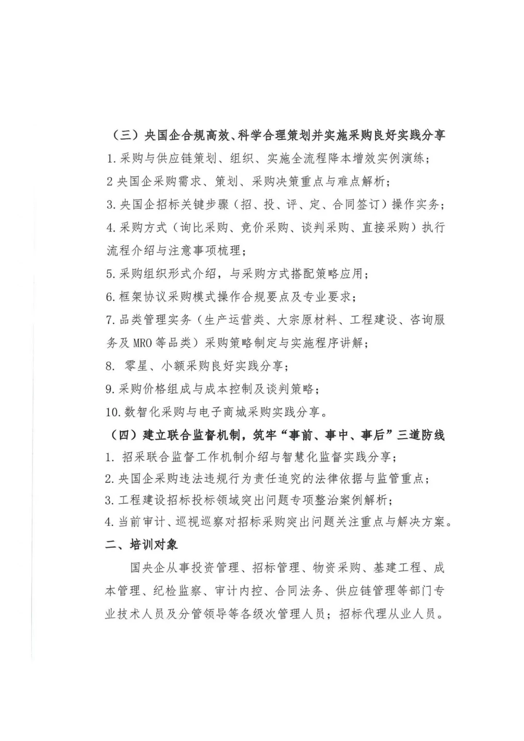
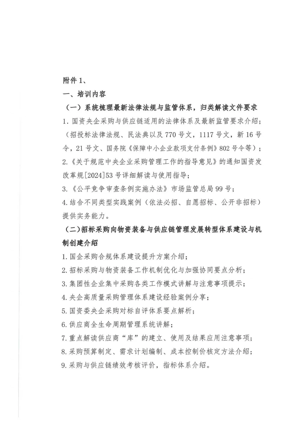
央国企招标采购与供应链高质量发展,着力提升管控能力、执行规范与联合监督水平”专题班培训中
[烟花]
12月:珠海、哈尔滨、成都、厦门
11月:昆明、成都、郑州、广州
#招标
#投标
#好想去东北
#南方人去北方旅游
下一篇:
FHC上海环球食品展逛吃➕薅羊毛的一天
上一篇:
越南胡志明市国际贸易展览会
相关内容
查看全部
深圳国际电子电路
2026-04-03 18:43
钢琴启蒙:《动物
2026-04-03 18:43
广州深圳礼仪会展
2026-04-03 18:43
下周开幕!2026年
2026-04-03 18:41
SAMPE2026展览会
2026-04-03 18:40
展会邀请 | Fibro
2026-04-03 18:40
核心会展_三室双
2026-04-03 18:40
厦门日记|会展中
2026-04-03 18:40
4月11日东莞交易
2026-04-03 18:39
展会预告 | 厦门
2026-04-03 18:39