




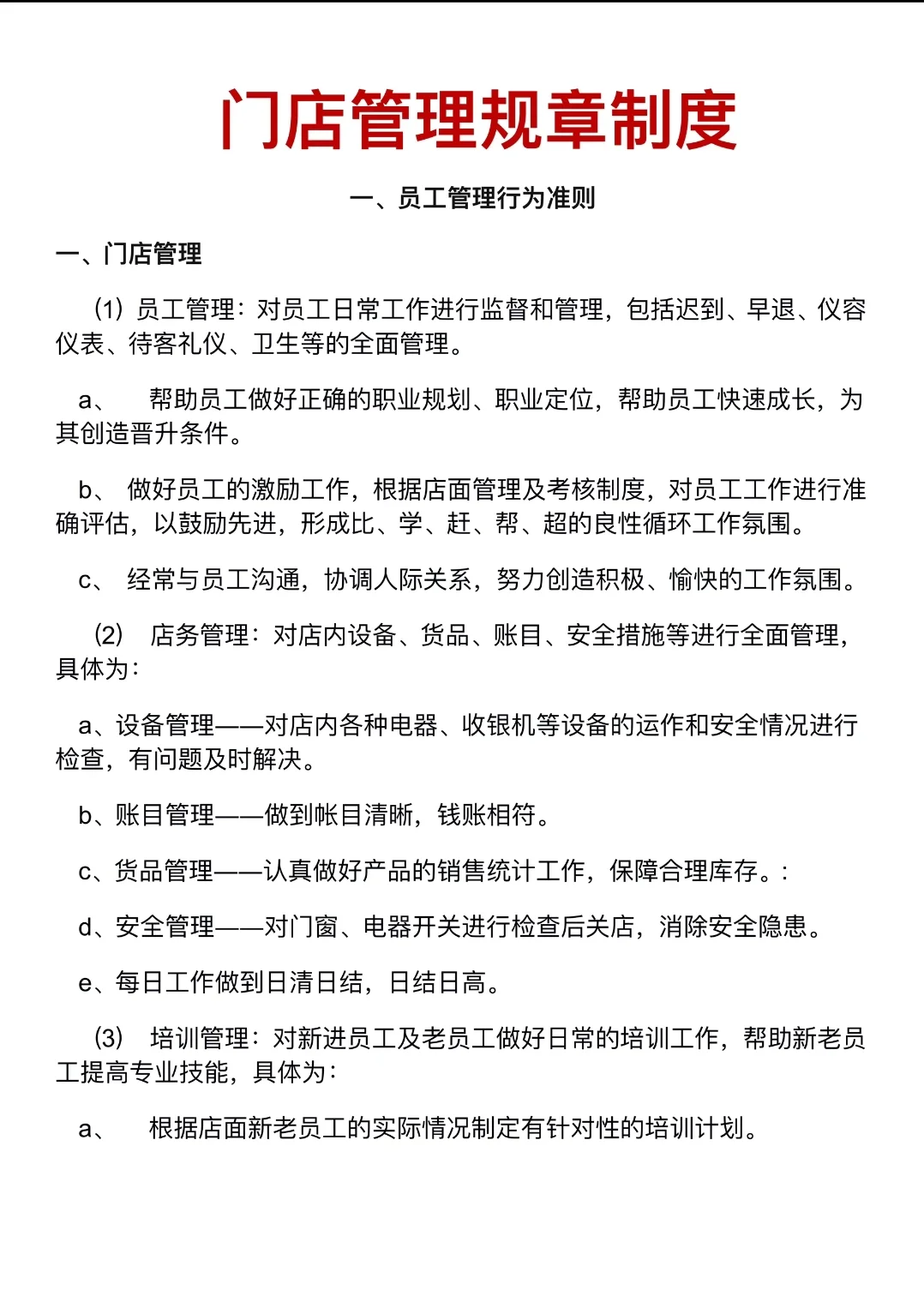
门店管理规章制度
一、员工管理行为准则
一、门店管理
(1)员工管理:对员工日常工作进行监督和管理,包括迟到、早退、仪容仪表、待客礼仪、卫生等的全面管理。
a、帮助员工做好正确的职业规划、职业定位,帮助员工快速成长,为其创造晋升条件。
b、做好员工的激励工作,根据店面管理及考核制度,对员工工作进行准确评估,以鼓励先进,形成比、学、赶、帮、超的良性循环工作氛围。
c、经常与员工沟通,协调人际关系,努力创造积极、愉快的工作氛围。(2)店务管理:对店内设备、货品、账目、安全措施等进行全面管理,具体为:
a、设备管理一一对店内各种电器、收银机等设备的运作和安全情况进行检查,有问题及时解决。
b、账目管理--做到帐目清晰,钱账相符。
c、货品管理--认真做好产品的销售统计工作,保障合理库存。:
d、安全管理-一对门窗、电器开关进行检查后关店,消除安全隐患。
e、每日工作做到日清日结,日结日高。
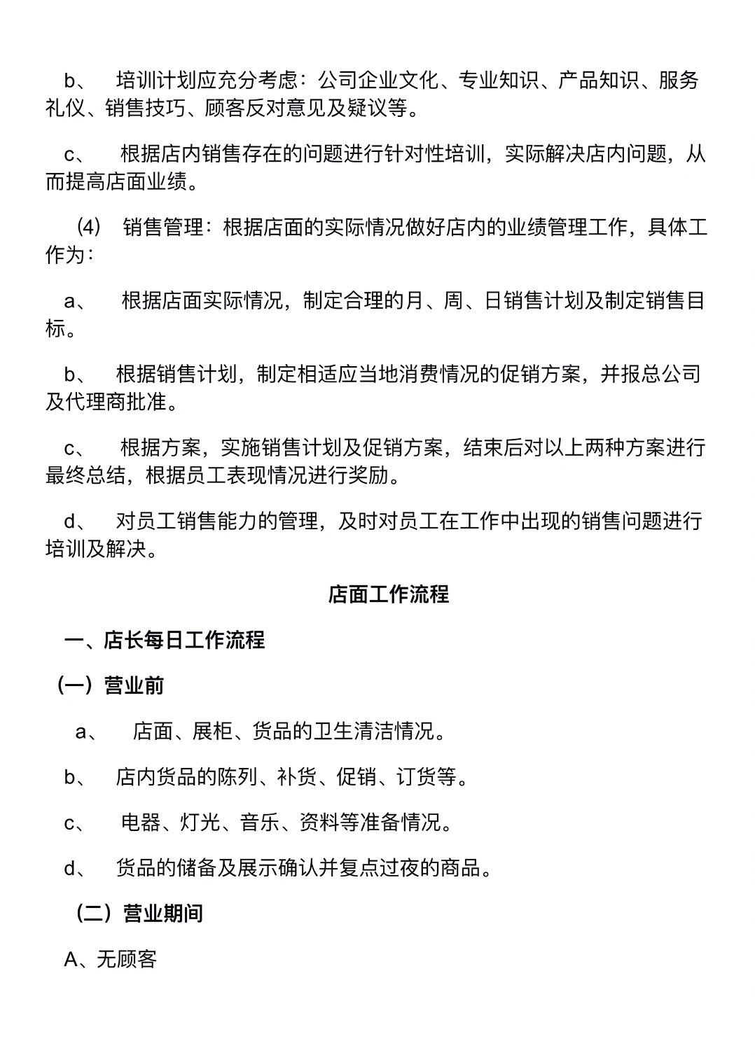
(3)培训管理:对新进员工及老员工做好日常的培训工作,帮助新老员工提高专业技能,具体为:
a、根据店面新老员工的实际情况制定有针对性的培训计划。#星楚餐饮 #星楚餐饮商学院 #餐饮 #星楚餐饮服务体系 #星楚管理
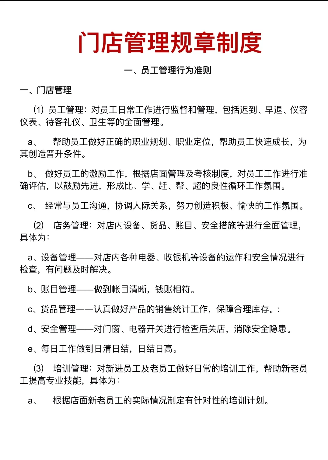
一、员工管理行为准则
一、门店管理
(1)员工管理:对员工日常工作进行监督和管理,包括迟到、早退、仪容仪表、待客礼仪、卫生等的全面管理。
a、帮助员工做好正确的职业规划、职业定位,帮助员工快速成长,为其创造晋升条件。
b、做好员工的激励工作,根据店面管理及考核制度,对员工工作进行准确评估,以鼓励先进,形成比、学、赶、帮、超的良性循环工作氛围。
c、经常与员工沟通,协调人际关系,努力创造积极、愉快的工作氛围。(2)店务管理:对店内设备、货品、账目、安全措施等进行全面管理,具体为:
a、设备管理一一对店内各种电器、收银机等设备的运作和安全情况进行检查,有问题及时解决。
b、账目管理--做到帐目清晰,钱账相符。
c、货品管理--认真做好产品的销售统计工作,保障合理库存。:
d、安全管理-一对门窗、电器开关进行检查后关店,消除安全隐患。
e、每日工作做到日清日结,日结日高。
(3)培训管理:对新进员工及老员工做好日常的培训工作,帮助新老员工提高专业技能,具体为:
a、根据店面新老员工的实际情况制定有针对性的培训计划。#星楚餐饮 #星楚餐饮商学院 #餐饮 #星楚餐饮服务体系 #星楚管理
