
四六级 er 速来!第二波翻译预测是「乡村振兴」—— 近年超高频的政策类主题,译文我帮你们拆好啦,直接背不费脑!
?原文 + 译文对照(重点记这些句子):
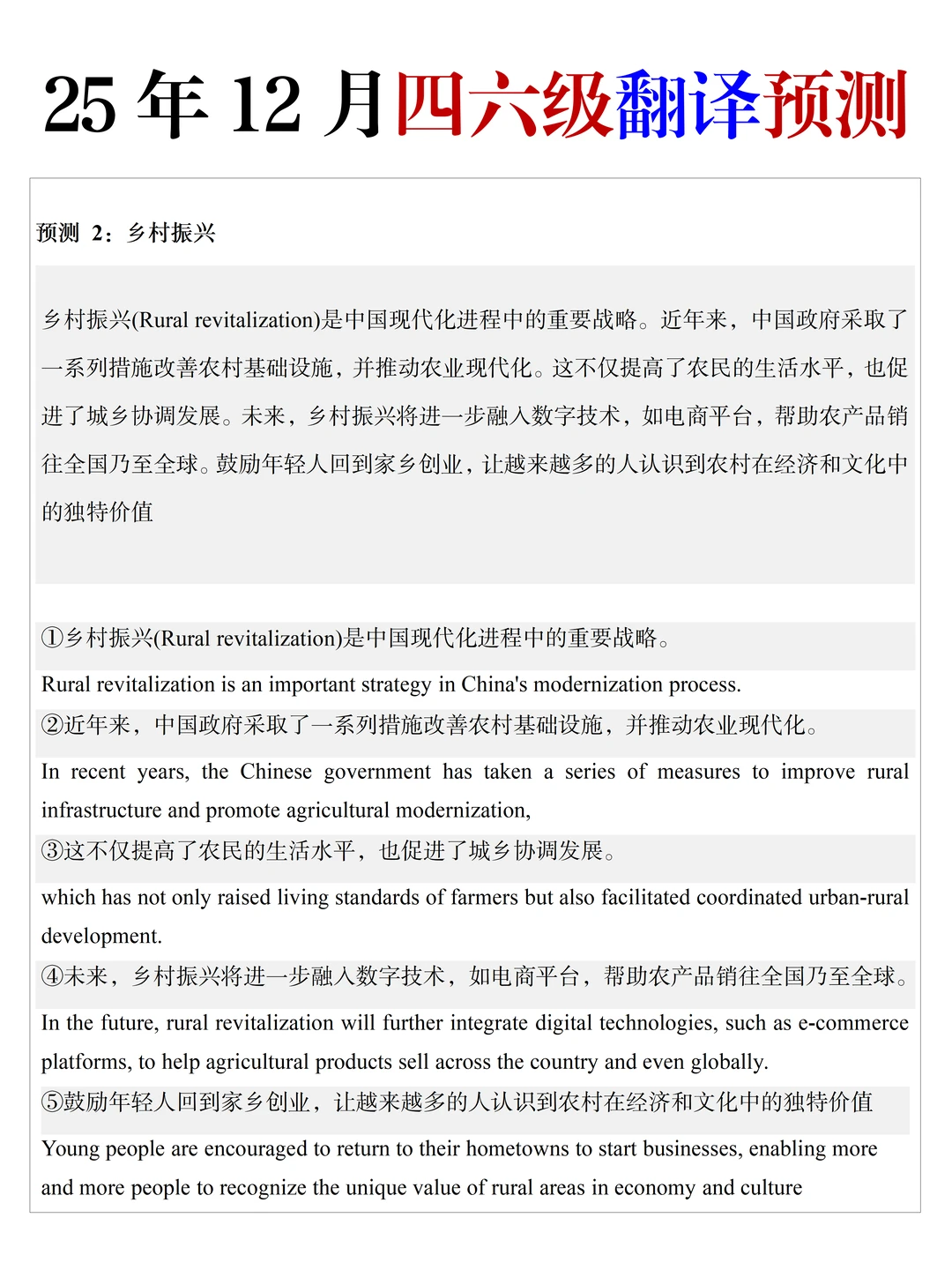
1️⃣ 乡村振兴是中国现代化的重要战略
→ Rural revitalization is an important strategy in China\'s modernization process.
2️⃣ 政府改善农村基建、推动农业现代化
→ In recent years, the Chinese government has taken measures to improve rural infrastructure and promote agricultural modernization.
3️⃣ 提升农民生活 + 促进城乡协调发展
→ which has raised farmers\' living standards and facilitated coordinated urban-rural development.
4️⃣ 乡村振兴融入数字技术(电商助农)
→ In the future, it will integrate digital tech (e.g., e-commerce platforms) to sell agricultural products nationwide/globally.
5️⃣ 鼓励年轻人返乡创业,发掘农村价值
→ Young people are encouraged to start businesses in hometowns, helping more recognize rural areas\' unique value in economy & culture.
政策类翻译考的就是固定表达,这篇句子逻辑清晰,记熟译文考试直接套!#六级 #四六级 #四六级考试 #中国文化概况 #四六级攻略
?原文 + 译文对照(重点记这些句子):
1️⃣ 乡村振兴是中国现代化的重要战略
→ Rural revitalization is an important strategy in China\'s modernization process.
2️⃣ 政府改善农村基建、推动农业现代化
→ In recent years, the Chinese government has taken measures to improve rural infrastructure and promote agricultural modernization.
3️⃣ 提升农民生活 + 促进城乡协调发展
→ which has raised farmers\' living standards and facilitated coordinated urban-rural development.
4️⃣ 乡村振兴融入数字技术(电商助农)
→ In the future, it will integrate digital tech (e.g., e-commerce platforms) to sell agricultural products nationwide/globally.
5️⃣ 鼓励年轻人返乡创业,发掘农村价值
→ Young people are encouraged to start businesses in hometowns, helping more recognize rural areas\' unique value in economy & culture.
政策类翻译考的就是固定表达,这篇句子逻辑清晰,记熟译文考试直接套!#六级 #四六级 #四六级考试 #中国文化概况 #四六级攻略
