发布信息
登陆/注册
搜索
搜索
导航
首页
产品供应
产品求购
企业库
酒业展会
行业资讯
认证会员
站内搜索
企业报道
当前位置:
首页
企业报道
正文
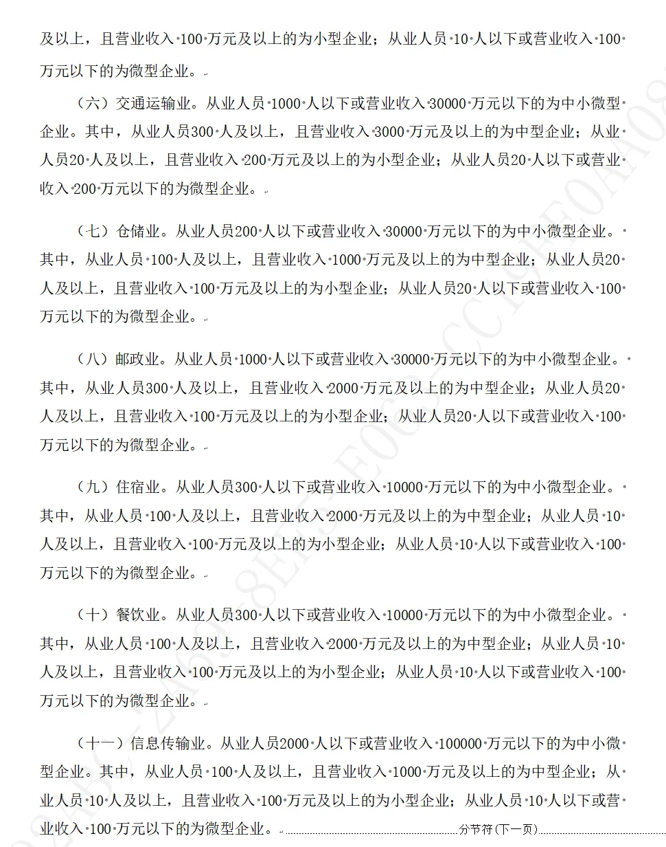
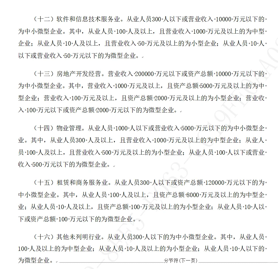
中小企业划型标准规定
作者:本站编辑
2025-12-01 03:14:34
9
中小企业划型标准规定
中小企业划型标准规定
#投标
#中小企业
#小微企业
下一篇:
教培行业合作(全国地区的)
上一篇:
机械建模
相关内容
查看全部
【楚商声音】毛振
2026-04-21 15:39
企业贷款看的是公
2026-04-21 15:13
沈阳地铁集团所属
2026-04-21 15:12
咨询 | 融资顾
2026-04-21 15:09
又一家商业卫星企
2026-04-21 15:07
融资避坑指南:小
2026-04-21 13:53
跨境融资新通道—
2026-04-21 13:50
机器人关节头部企
2026-04-21 13:50
企业想要百万级的
2026-04-21 13:47
无锡一企业完成数
2026-04-21 13:45