发布信息
登陆/注册
搜索
搜索
导航
首页
产品供应
产品求购
企业库
酒业展会
行业资讯
认证会员
站内搜索
行业企业
当前位置:
首页
行业企业
正文
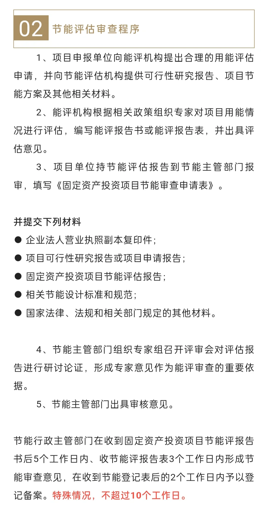
节能评估
作者:本站编辑
2025-11-30 19:04:32
10
节能评估
下一篇:
2026VHF越南国际五金工具展览会!
上一篇:
外卖骑手“撞”出法律新边界:平台、代理商
相关内容
查看全部
矿山老板必看别让
2026-04-16 16:08
年营收5.7亿老牌
2026-04-16 16:06
我市企业2024年主
2026-04-16 16:04
【行业资讯】国务
2026-04-16 16:04
水冷板企业4个月
2026-04-16 16:01
规模约416.5亿元,
2026-04-16 15:59
行业里流传,储能
2026-04-16 15:59
蚌埠市日用玻璃行
2026-04-16 15:59
【宗源通讯】广纳
2026-04-16 15:34
国家能源集团首个
2026-04-16 15:30