发布信息
登陆/注册
搜索
搜索
导航
首页
产品供应
产品求购
企业库
酒业展会
行业资讯
认证会员
站内搜索
行业企业
当前位置:
首页
行业企业
正文
外卖骑手“撞”出法律新边界:平台、代理商
作者:本站编辑
2025-11-30 19:04:17
19
外卖骑手“撞”出法律新边界:平台、代理商
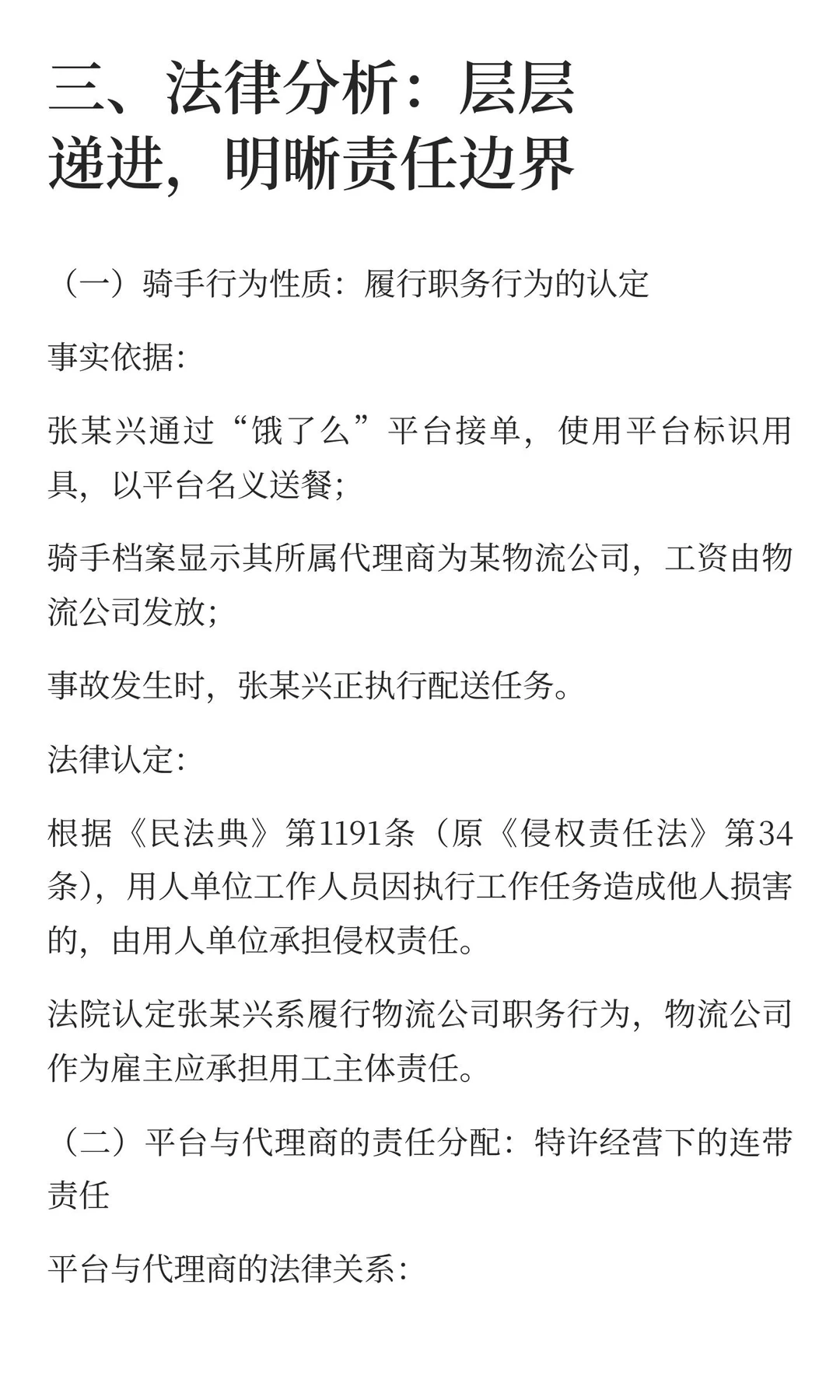
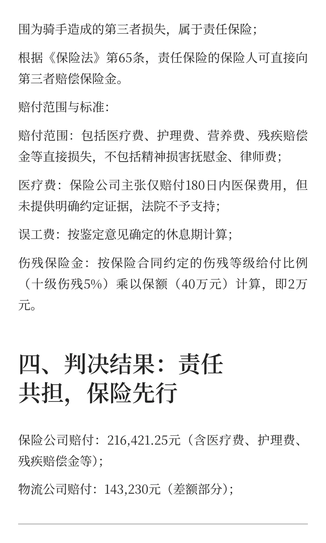
外卖骑手张某兴在送餐途中撞伤陈某林,陈某林起诉骑手、平台及代理商索赔。法院认定骑手为履行职务,平台与代理商承担连带责任,保险公司先行赔付。案件凸显新业态下责任边界与保险机制。
#法律服务
#律师咨询
#律师
#北京律师
#法律咨询
#外卖骑手
#交通事故
#交通事故赔偿
#交通事故处理
#交通事故理赔
下一篇:
节能评估
上一篇:
山东自家食品厂招聘、包吃住、可内推
相关内容
查看全部
矿山老板必看别让
2026-04-16 16:08
年营收5.7亿老牌
2026-04-16 16:06
我市企业2024年主
2026-04-16 16:04
【行业资讯】国务
2026-04-16 16:04
水冷板企业4个月
2026-04-16 16:01
规模约416.5亿元,
2026-04-16 15:59
行业里流传,储能
2026-04-16 15:59
蚌埠市日用玻璃行
2026-04-16 15:59
【宗源通讯】广纳
2026-04-16 15:34
国家能源集团首个
2026-04-16 15:30