

宝子们,今天给大家分享一份超实用的文档——《20250616物资采购管理办法》。这可是物资采购环节的质量保障利器,帮你轻松搞定采购管理,确保采购物资的质量和供应稳定性。
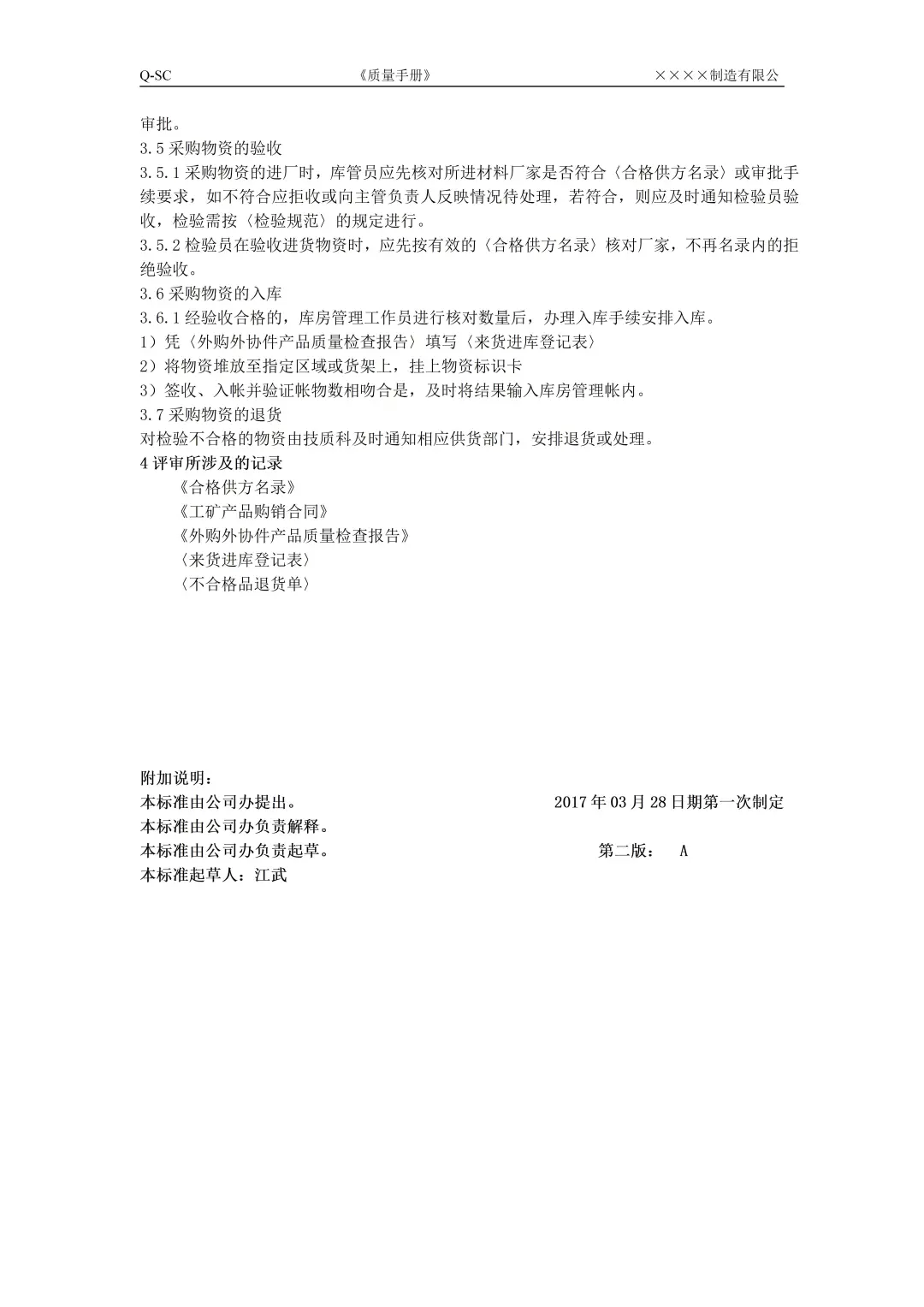
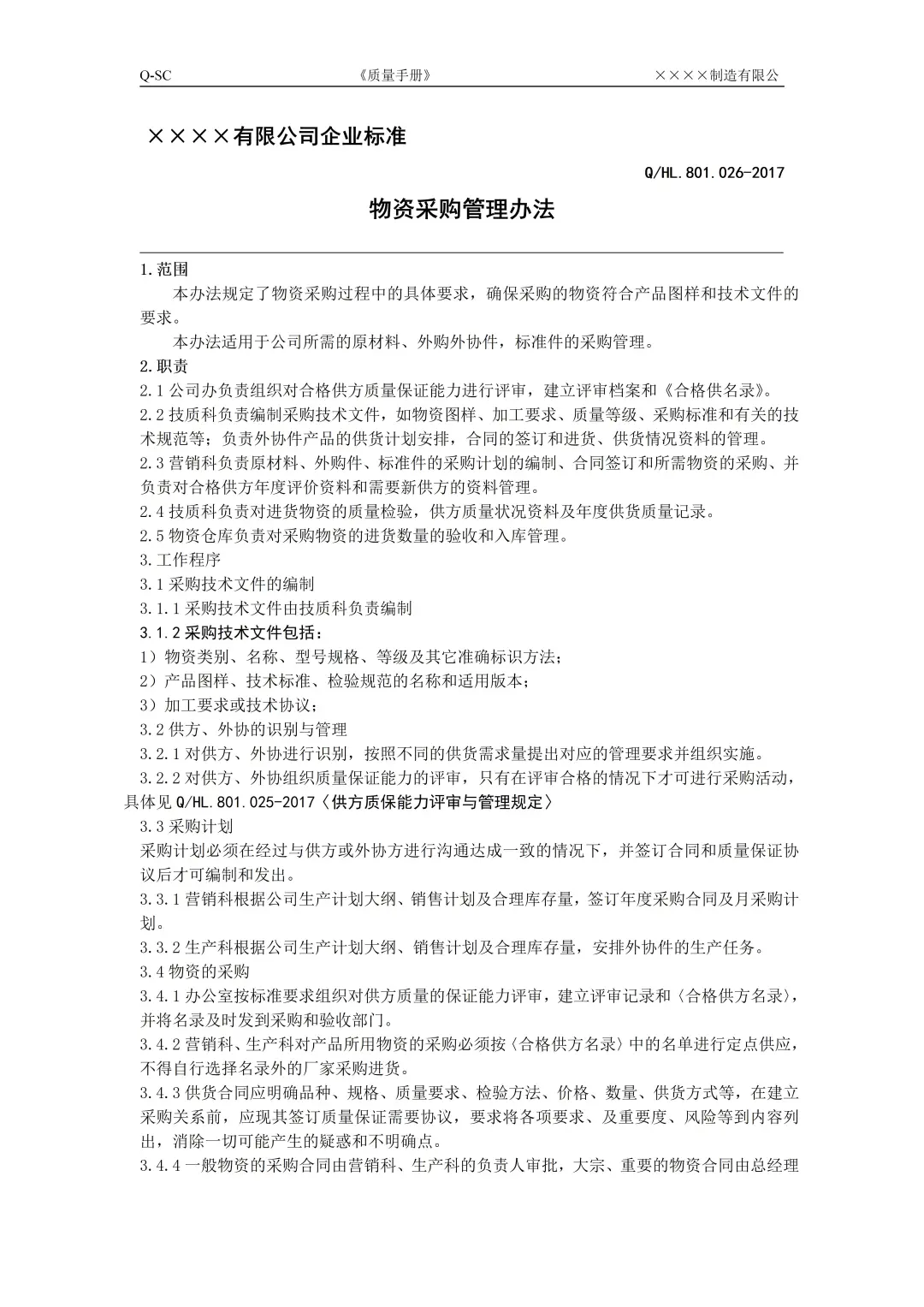
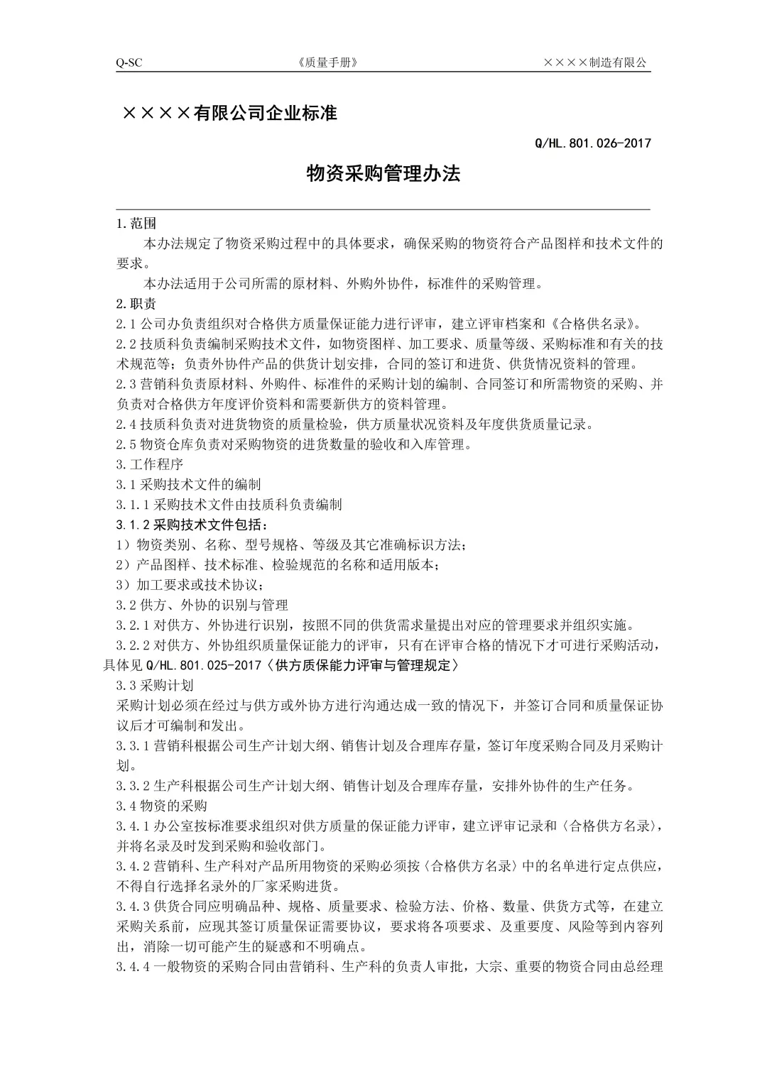
?首先,这份文档明确了物资采购的范围,涵盖了公司所需的原材料、外购外协件、标准件等物资的采购管理。无论是日常生产所需,还是特殊项目采购,都有详细的规定。
?在职责划分上,公司办、技质科、营销科和物资仓库各司其职。公司办负责组织对合格供方的评审,技质科负责编制采购技术文件,营销科负责采购计划的编制和合同签订,物资仓库负责物资的验收和入库管理。
?采购技术文件的编制更是细致入微。从物资类别、名称、型号规格,到产品图样、技术标准、检验规范,每一步都有明确的操作指南。确保采购物资符合公司的技术要求。
?在采购过程中,也有严格的规定。采购计划必须在与供方沟通达成一致后才能编制和发出。同时,供货合同要明确各项要求,消除一切可能产生的疑惑和不明确点。
?宝子们,掌握了这份文档,你就能在物资采购管理工作中游刃有余。无论是提升采购质量,还是确保供应稳定性,都能做到有章可循。别再让采购问题成为生产的隐患,快来学习这份秘籍,提升采购管理水平吧!
#物资采购 #质量管理 #供应稳定 #采购规范
?首先,这份文档明确了物资采购的范围,涵盖了公司所需的原材料、外购外协件、标准件等物资的采购管理。无论是日常生产所需,还是特殊项目采购,都有详细的规定。
?在职责划分上,公司办、技质科、营销科和物资仓库各司其职。公司办负责组织对合格供方的评审,技质科负责编制采购技术文件,营销科负责采购计划的编制和合同签订,物资仓库负责物资的验收和入库管理。
?采购技术文件的编制更是细致入微。从物资类别、名称、型号规格,到产品图样、技术标准、检验规范,每一步都有明确的操作指南。确保采购物资符合公司的技术要求。
?在采购过程中,也有严格的规定。采购计划必须在与供方沟通达成一致后才能编制和发出。同时,供货合同要明确各项要求,消除一切可能产生的疑惑和不明确点。
?宝子们,掌握了这份文档,你就能在物资采购管理工作中游刃有余。无论是提升采购质量,还是确保供应稳定性,都能做到有章可循。别再让采购问题成为生产的隐患,快来学习这份秘籍,提升采购管理水平吧!
#物资采购 #质量管理 #供应稳定 #采购规范
