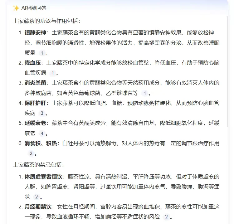
土家藤茶
作者:本站编辑
2025-11-25 19:39:24
5
土家藤茶

亲爱的朋友们,第六届“乡村振兴 消费帮扶”助农好货来啦!无论是湖北咸丰的土家蜂蜜、藤茶、腊肉香肠,还是湖北恩施的龙须藤茶,亦或是延安富县的高塬玫瑰,这些来自乡村的地道美味,都能为您送到外地。每一次下单,都是一次爱心传递,您的支持不仅能让这些优质助农产品走出乡村,更能为乡村振兴注入温暖力量。让我们一起用消费帮扶的爱心,助力乡村美好发展,把这份来自乡土的诚意与美味,分享给远方的亲人与朋友吧!#茶叶内含物质 #茶知识 #助农