






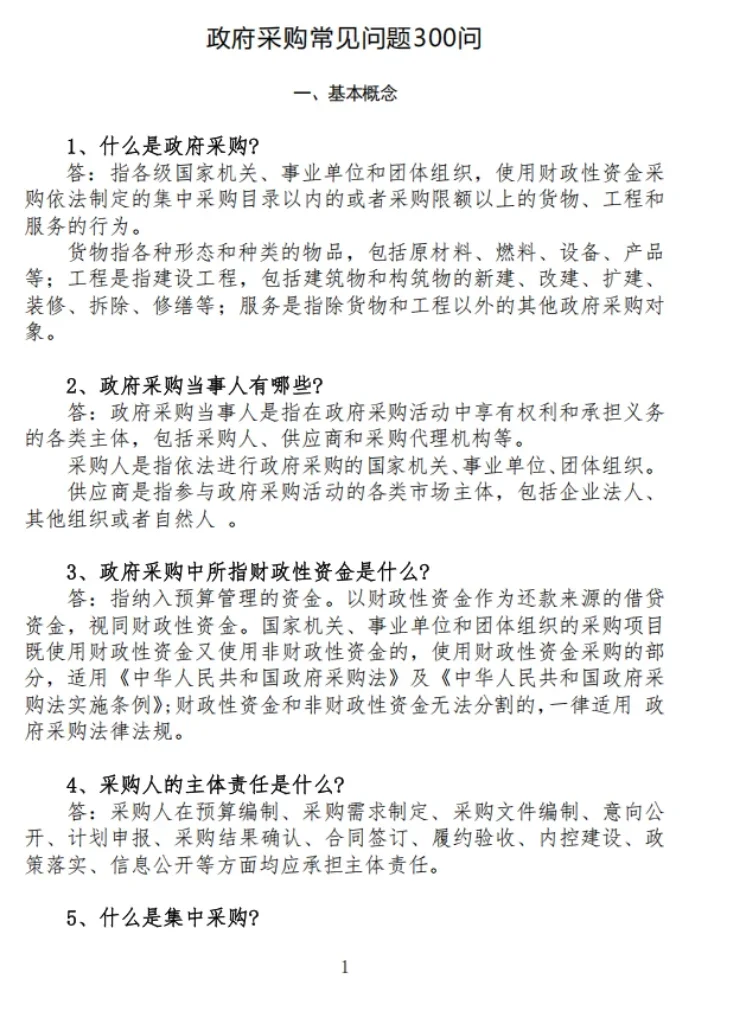
政府采购的300问(电子版)
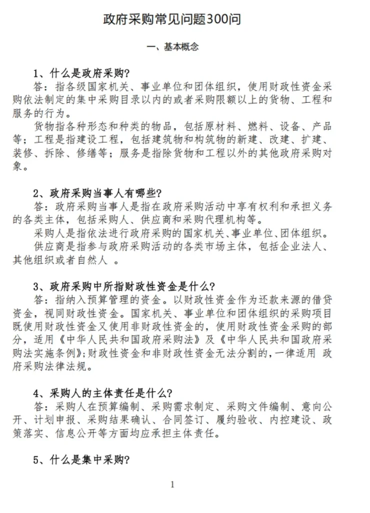
1、什么是政府采购?
2、政府采购当事人有哪些?
3、政府采购中所指财政性资金是什么?
4、采购人的主体责任是什么?
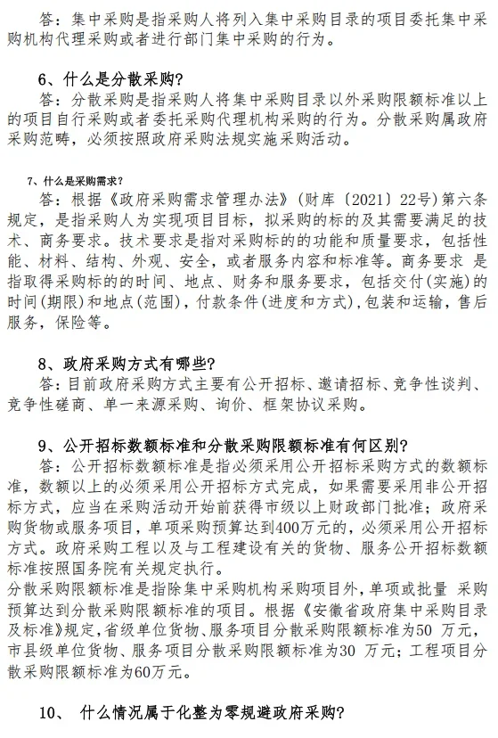
5、什么是集中采购?
6、什么是分散采购?
7、什么是采购需求?
8、政府采购方式有哪些?
9、公开招标数额标准和分散采购限额标准有何区别?
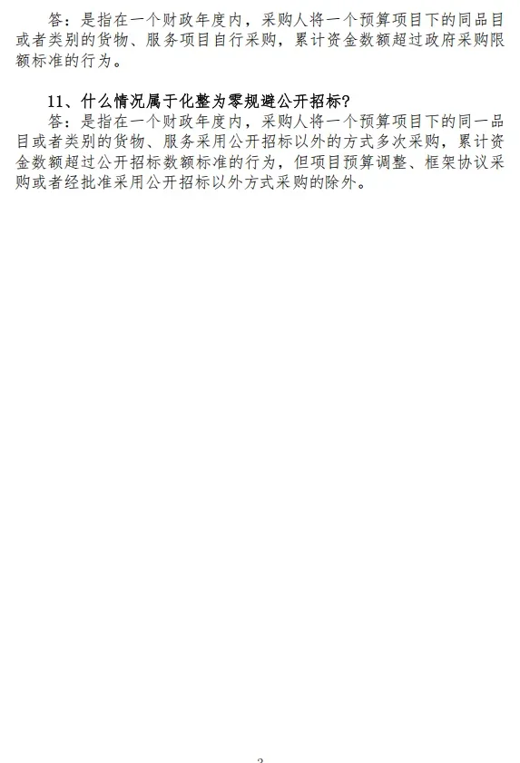
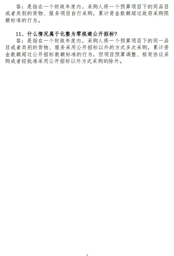
10、什么情况属于化整为零规避政府采购?
11、什么情况属于化整为零规避公开招标?
二、采购预算编制与调剂
12、编制政府采购预算的工作依据是什么?
13、集中采购和分散采购项目是否都需要编制政府采购预算?
14、工作站、平板电脑的品目如何分类界定?
15、教学设备可以视同科研设备吗?要不要编制预算?
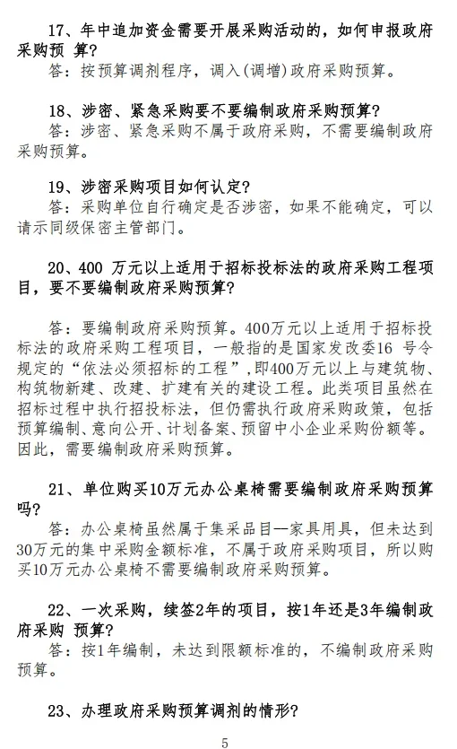
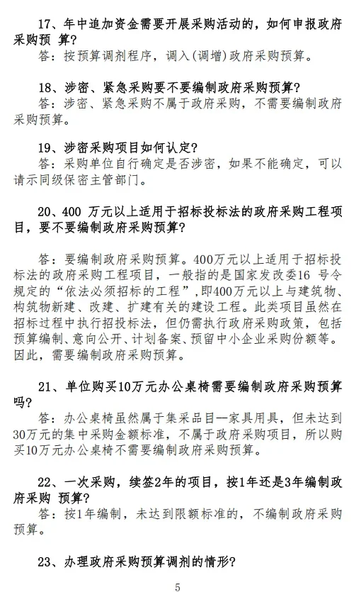
16、科研设备怎么界定,按照资金性质还是产品用途?
17、年中追加资金如何申报政府采购预算?
18、涉密、紧急采购要不要编制政府采购预算?
19、涉密采购项目如何认定?
20、400 万元以上适用于招标投标法的政府采购工程项目,要不要编制政府采购预算?
21、单位购买 10 万元办公桌椅需要编制政府采购预算吗?
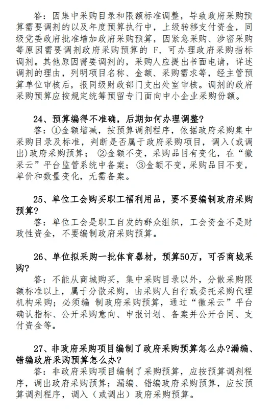
22、一次采购、续签 2 年,按 1 年还是 3 年编制预算?
23、办理政府采购预算调剂的情形?
24、预算编得不准确,后期如何办理调整?
25、单位工会购买职工福利用品,要不要编制政府采购预算?
26、单位拟采购一批体育器材,预算 50 万,可否商城采购?
27、非政府采购项目编制了政府采购预算怎么办?漏编、错编政府采购预算怎么办?
28、幼儿园聘用老师是否属于政府采购?需要编制预算吗?
29、代理费超过分散采购限额标准的,要不要编制预算?
30、年初未编制采购预算,需要购买 2 台办公电脑怎么办?
31、单位自有资金需要编制采购预算吗?如果没编能开展采购吗?
等等问题,需要电子版可以直接找我哟
#风里有了夏天的味道 #采购 #采购日常 #采购与供应链管理 #供应链 #采购部 #CPPM
1、什么是政府采购?
2、政府采购当事人有哪些?
3、政府采购中所指财政性资金是什么?
4、采购人的主体责任是什么?
5、什么是集中采购?
6、什么是分散采购?
7、什么是采购需求?
8、政府采购方式有哪些?
9、公开招标数额标准和分散采购限额标准有何区别?
10、什么情况属于化整为零规避政府采购?
11、什么情况属于化整为零规避公开招标?
二、采购预算编制与调剂
12、编制政府采购预算的工作依据是什么?
13、集中采购和分散采购项目是否都需要编制政府采购预算?
14、工作站、平板电脑的品目如何分类界定?
15、教学设备可以视同科研设备吗?要不要编制预算?
16、科研设备怎么界定,按照资金性质还是产品用途?
17、年中追加资金如何申报政府采购预算?
18、涉密、紧急采购要不要编制政府采购预算?
19、涉密采购项目如何认定?
20、400 万元以上适用于招标投标法的政府采购工程项目,要不要编制政府采购预算?
21、单位购买 10 万元办公桌椅需要编制政府采购预算吗?
22、一次采购、续签 2 年,按 1 年还是 3 年编制预算?
23、办理政府采购预算调剂的情形?
24、预算编得不准确,后期如何办理调整?
25、单位工会购买职工福利用品,要不要编制政府采购预算?
26、单位拟采购一批体育器材,预算 50 万,可否商城采购?
27、非政府采购项目编制了政府采购预算怎么办?漏编、错编政府采购预算怎么办?
28、幼儿园聘用老师是否属于政府采购?需要编制预算吗?
29、代理费超过分散采购限额标准的,要不要编制预算?
30、年初未编制采购预算,需要购买 2 台办公电脑怎么办?
31、单位自有资金需要编制采购预算吗?如果没编能开展采购吗?
等等问题,需要电子版可以直接找我哟
#风里有了夏天的味道 #采购 #采购日常 #采购与供应链管理 #供应链 #采购部 #CPPM
