


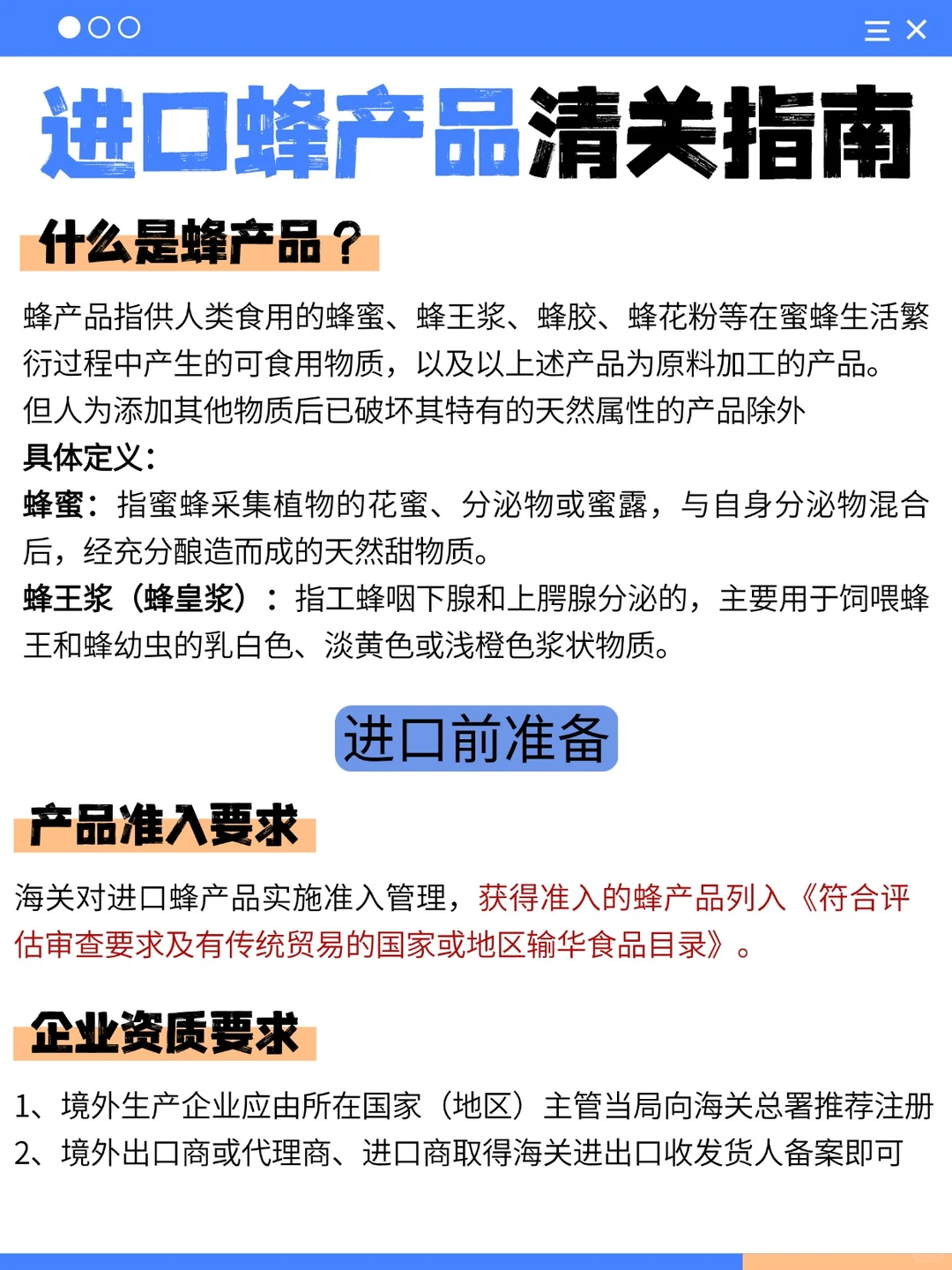
? 什么是蜂产品?
✅ 蜜蜂家族奉献的天然美食:
• 蜂蜜、蜂王浆、蜂胶、蜂花粉…
• 用它们加工的产品也算哦!
? 但添加乱七八糟成分的不算!
? 蜂蜜:小蜜蜂采花蜜+自身分泌物,天然酿造的金色甜蜜~
? 蜂王浆:工蜂特供的“女王餐”,乳白/淡黄色浆液,专喂蜂王和宝宝蜂!
——————————————
? 进口前准备 | 干货篇
1️⃣ 产品准入
? 认准海关白名单:《符合评估审查要求的国家/地区输华食品目录》
2️⃣ 企业资质
? 国外厂家:需由本国推荐,在中国注册成功
? 进口商:简单备案就行,官网可查~
——————————————
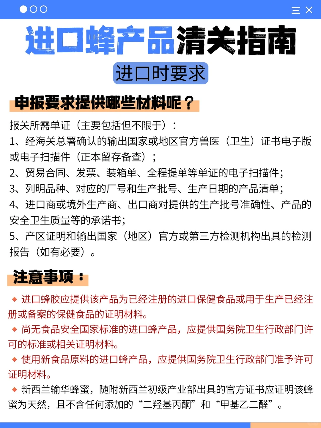
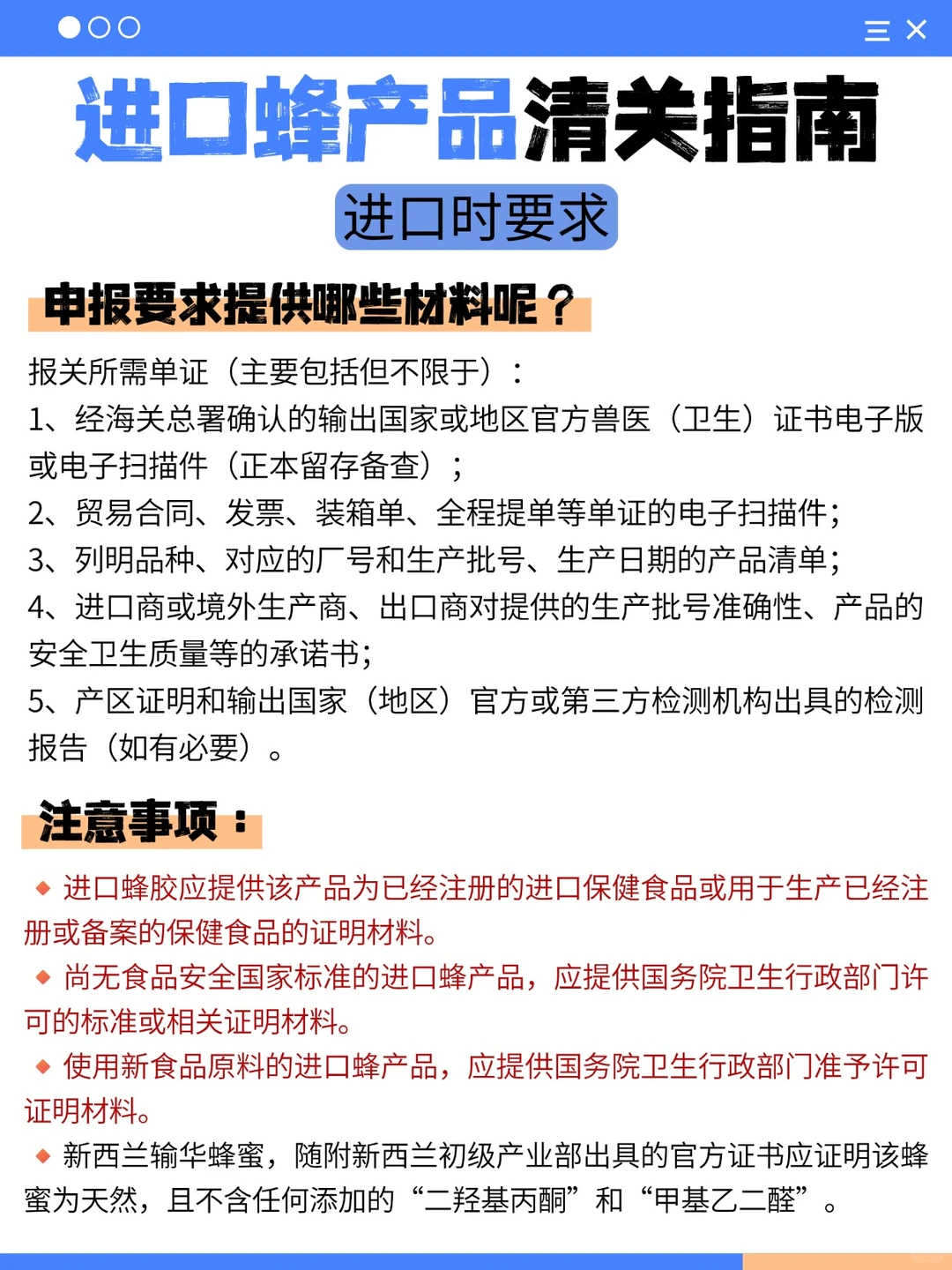
? 进口申报材料清单(建议收藏!)
① 官方卫生证书(电子版+正本备用)
② 合同/发票/箱单/提单等贸易单据
③ 产品清单(品种+厂号+批号+生产日期)
④ 安全承诺书(进口商亲笔签!)
⑤ 产区证明+检测报告(按需提供)
⚠️ 重点注意!
• 蜂胶:必须提供保健食品注册证明
• 新资源蜂产品:需卫健委许可文件
• 新西兰蜂蜜:证书必须标明天然无添加DHA/MG!
——————————————
? 海关监管全流程揭秘
✅ 证书联网核验:新西兰/荷兰/澳洲/智利等国有专属通道
✅ 开箱检查:
• 查集装箱:核对封识、温度、有无虫害异味
• 查包装:标注注册编号,拒绝“非食用”字样!
• 查品质:颜色气味正常,无杂质霉变(巢蜜除外)
? 结果处理:
• 合格→签发《检验检疫证明》
• 安全项目不合格→退运/销毁
• 其他不合格→整改后可入境
#进口 #专业清关公司 #食品 #蜂蜜 #进出口报关 #蜂胶 #蜂胶进口清关代理公司 #GACC#食品
✅ 蜜蜂家族奉献的天然美食:
• 蜂蜜、蜂王浆、蜂胶、蜂花粉…
• 用它们加工的产品也算哦!
? 但添加乱七八糟成分的不算!
? 蜂蜜:小蜜蜂采花蜜+自身分泌物,天然酿造的金色甜蜜~
? 蜂王浆:工蜂特供的“女王餐”,乳白/淡黄色浆液,专喂蜂王和宝宝蜂!
——————————————
? 进口前准备 | 干货篇
1️⃣ 产品准入
? 认准海关白名单:《符合评估审查要求的国家/地区输华食品目录》
2️⃣ 企业资质
? 国外厂家:需由本国推荐,在中国注册成功
? 进口商:简单备案就行,官网可查~
——————————————
? 进口申报材料清单(建议收藏!)
① 官方卫生证书(电子版+正本备用)
② 合同/发票/箱单/提单等贸易单据
③ 产品清单(品种+厂号+批号+生产日期)
④ 安全承诺书(进口商亲笔签!)
⑤ 产区证明+检测报告(按需提供)
⚠️ 重点注意!
• 蜂胶:必须提供保健食品注册证明
• 新资源蜂产品:需卫健委许可文件
• 新西兰蜂蜜:证书必须标明天然无添加DHA/MG!
——————————————
? 海关监管全流程揭秘
✅ 证书联网核验:新西兰/荷兰/澳洲/智利等国有专属通道
✅ 开箱检查:
• 查集装箱:核对封识、温度、有无虫害异味
• 查包装:标注注册编号,拒绝“非食用”字样!
• 查品质:颜色气味正常,无杂质霉变(巢蜜除外)
? 结果处理:
• 合格→签发《检验检疫证明》
• 安全项目不合格→退运/销毁
• 其他不合格→整改后可入境
#进口 #专业清关公司 #食品 #蜂蜜 #进出口报关 #蜂胶 #蜂胶进口清关代理公司 #GACC#食品
