




#政府补贴 #深圳政府补贴 #广东省节能降耗专项#设备更新补贴
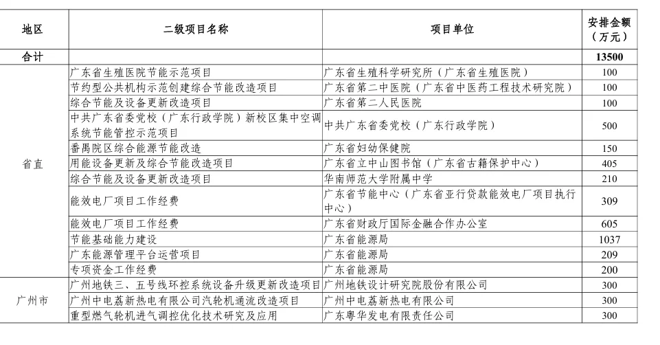
2026年广东省节能降耗专项资金储备项目
支持范围:
(一)节能降碳技术改造和用能设备更新项目。用能设备更新方面,工业领域聚焦钢铁、有色、建材、石化、化工、纺织、造纸、机械、数据中心、通信基站等重点行业,对标用能产品设备强制性能效标准1级水平,支持电机、锅炉、空压机、水泵、热泵、风机、变压器、工业空调等通用用能设备更新改造,冷却塔等重点用水设备更新改造,重点行业专用用能设备和能源管理平台等信息化系统更新升级。能源领域聚焦煤电机组爬坡性能提升、宽负荷高效改造涉及的燃煤锅炉、汽轮机、发电机等主辅设备更新改造。建筑、交通领域主要支持先进可靠的制冷、供热、照明、隧道通风设备等重点用能设备更新改造,鼓励新型高效照明器件和设备应用,支持数字化智能化运行管理平台建设。项目年节能量须不低于50万千瓦时或150吨标准煤,用水设备更新改造项目年节水量须不低于50万立方米,项目投资额不低于500万元。以工业园区、产业集群为载体,整体部署并规模化实施的设备更新改造项目(以下简称“联合申报项目”),总投资额应不低于2000万元。
(二)先进节能技术应用示范项目。支持节能领域技术水平领先、节能效果突出、示范效应明显的项目建设,重点支持列入《广东省节能技术、设备(产品)推荐目录》(2023年版)中节能技术、设备的应用示范项目,项目投资额不低于500万元。
(三)高效节能装备制造产业化项目。支持锅炉、电机、变压器、风机、泵、空压机等高效节能装备制造产业化项目,技术性能指标原则上达到国内或国际先进水平,且项目投资额不低于500万元。
(四)公共机构节能示范项目。党政机关、学校、医院等公共机构既有建筑围护结构、制冷、照明、电梯等综合型用能系统和设施设备节能改造,重点支持开展设备更新、示范效应明显的项目。
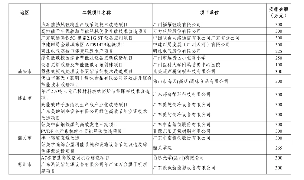
2026年广东省节能降耗专项资金储备项目
支持范围:
(一)节能降碳技术改造和用能设备更新项目。用能设备更新方面,工业领域聚焦钢铁、有色、建材、石化、化工、纺织、造纸、机械、数据中心、通信基站等重点行业,对标用能产品设备强制性能效标准1级水平,支持电机、锅炉、空压机、水泵、热泵、风机、变压器、工业空调等通用用能设备更新改造,冷却塔等重点用水设备更新改造,重点行业专用用能设备和能源管理平台等信息化系统更新升级。能源领域聚焦煤电机组爬坡性能提升、宽负荷高效改造涉及的燃煤锅炉、汽轮机、发电机等主辅设备更新改造。建筑、交通领域主要支持先进可靠的制冷、供热、照明、隧道通风设备等重点用能设备更新改造,鼓励新型高效照明器件和设备应用,支持数字化智能化运行管理平台建设。项目年节能量须不低于50万千瓦时或150吨标准煤,用水设备更新改造项目年节水量须不低于50万立方米,项目投资额不低于500万元。以工业园区、产业集群为载体,整体部署并规模化实施的设备更新改造项目(以下简称“联合申报项目”),总投资额应不低于2000万元。
(二)先进节能技术应用示范项目。支持节能领域技术水平领先、节能效果突出、示范效应明显的项目建设,重点支持列入《广东省节能技术、设备(产品)推荐目录》(2023年版)中节能技术、设备的应用示范项目,项目投资额不低于500万元。
(三)高效节能装备制造产业化项目。支持锅炉、电机、变压器、风机、泵、空压机等高效节能装备制造产业化项目,技术性能指标原则上达到国内或国际先进水平,且项目投资额不低于500万元。
(四)公共机构节能示范项目。党政机关、学校、医院等公共机构既有建筑围护结构、制冷、照明、电梯等综合型用能系统和设施设备节能改造,重点支持开展设备更新、示范效应明显的项目。
