

















中钨高新作为全球钨产业核心龙头和PCD微钻双寡头之一,在AI算力革命的推动下正迎来历史性发展机遇。公司PCD微钻业务已成为名副其实的第二增长曲线,随着AI服务器需求的持续爆发、PCD行业向高端化发展、钨资源战略价值的凸显,中钨高新有望在未来1-2年内实现业绩和估值的双重提升。
从估值角度看,公司存在显著的投资价值。综合DCF、PE、PB、EV/EBITDA等多种估值方法,得出公司合理估值区间为45-65元,中值55元,较当前股价24.7元有120%上涨空间。
核心投资逻辑:
钨价上涨带来业绩弹性:2025年钨价格持续上涨,65%品位黑钨精矿价格从年初15万元/吨飙升至31万元/吨以上,主要受供给收缩和需求增长双重驱动;
第二增长曲线逐步成型:公司在光伏钨丝、PCD微钻、半导体材料等新兴领域取得重大突破,光伏钨丝项目预计2025年贡献利润2.5亿元,金洲公司PCD微钻产能达6.7亿支;
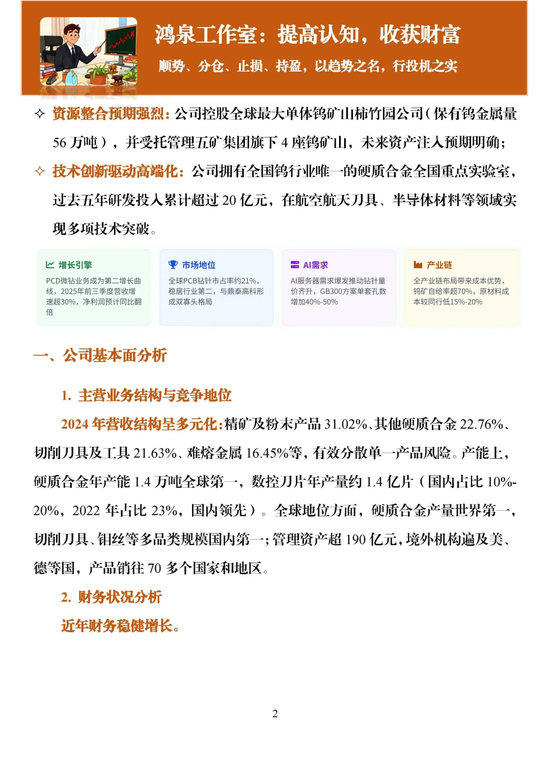
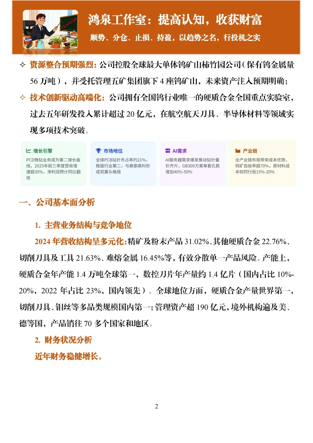
资源整合预期强烈:公司控股全球最大单体钨矿山柿竹园公司(保有钨金属量56万吨),并受托管理五矿集团旗下4座钨矿山,未来资产注入预期明确;
技术创新驱动高端化:公司拥有全国钨行业唯一的硬质合金全国重点实验室,过去五年研发投入累计超过20亿元,在航空航天刀具、半导体材料等领域实现多项技术突破。
#电力 #绿色能源转型 #能源 #财经 #特变电工 #股票 #涨停 #金属 #中钨高新
从估值角度看,公司存在显著的投资价值。综合DCF、PE、PB、EV/EBITDA等多种估值方法,得出公司合理估值区间为45-65元,中值55元,较当前股价24.7元有120%上涨空间。
核心投资逻辑:
钨价上涨带来业绩弹性:2025年钨价格持续上涨,65%品位黑钨精矿价格从年初15万元/吨飙升至31万元/吨以上,主要受供给收缩和需求增长双重驱动;
第二增长曲线逐步成型:公司在光伏钨丝、PCD微钻、半导体材料等新兴领域取得重大突破,光伏钨丝项目预计2025年贡献利润2.5亿元,金洲公司PCD微钻产能达6.7亿支;
资源整合预期强烈:公司控股全球最大单体钨矿山柿竹园公司(保有钨金属量56万吨),并受托管理五矿集团旗下4座钨矿山,未来资产注入预期明确;
技术创新驱动高端化:公司拥有全国钨行业唯一的硬质合金全国重点实验室,过去五年研发投入累计超过20亿元,在航空航天刀具、半导体材料等领域实现多项技术突破。
#电力 #绿色能源转型 #能源 #财经 #特变电工 #股票 #涨停 #金属 #中钨高新
