




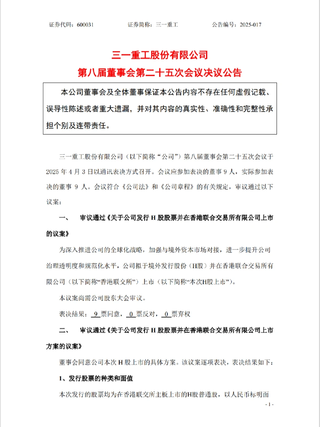
A股上市公司、千亿市值内地装备制造业龙头三一重工,4月3日晚间公告,董事会审议通过《关于公司发行H股股票并在香港联合交易所有限公司上市方案的议案》等多项议案。
公司指出,为深入推进公司的全球化战略,加强与境外资本市场对接,进一步提升公司治理透明度和规范化水平,做出赴港上市的决定。
三一重工同时宣布,董事会决定聘请安永香港为本次发行上市的审计机构。
今年2月,外媒消息称三一重工正与美国银行、摩根大通、中信证券等,讨论潜在的上市事宜,募资或达15亿美元。
三一重工,由三一集团投资成立于1994年,主要产品包括混凝土机械、挖掘机械、起重机械、筑路机械、桩工机械等全系列产品。近年,三一重工相继在印度、美国、德国、巴西投资兴建研发及制造基地。
根据三一重工2024年第三季度报告显示,公司2024年前三季度营业收入达578.91亿元(人民币,下同),同比增长4.22%,归母净利润48.68亿元,同比增长19.66%。
三一重工,于2003年7月3日在上交所挂牌上市,截至2025年4月3日收市,总市值约1618.72亿元人民币。
三一重工曾于2022年3月公告拟发行GDR并在瑞士证券交易所上市,同年12月又宣布宣布拟将GDR上市地从瑞士改为德国法兰克福。不过2024年4月公告终止发行GDR计划。
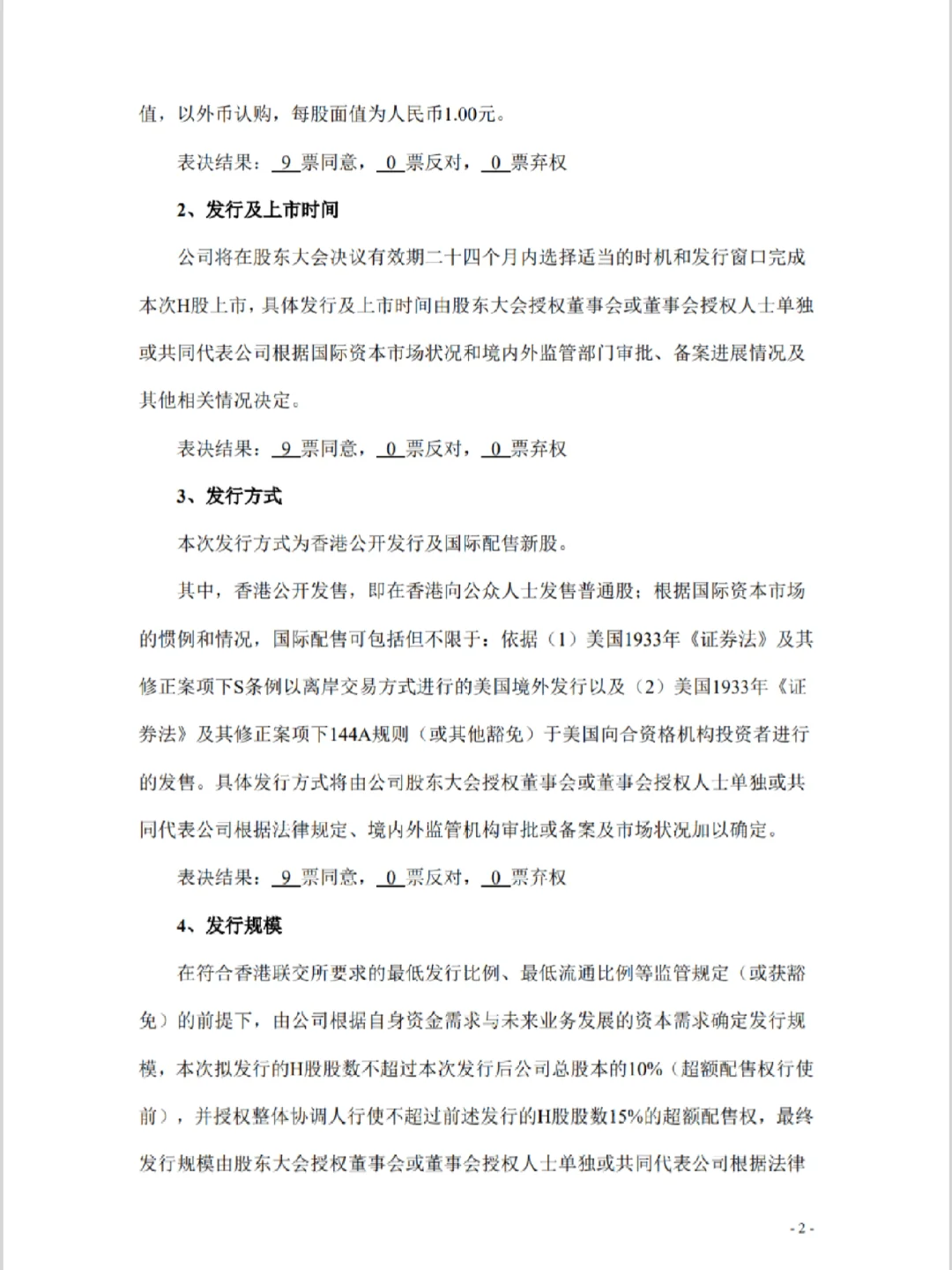
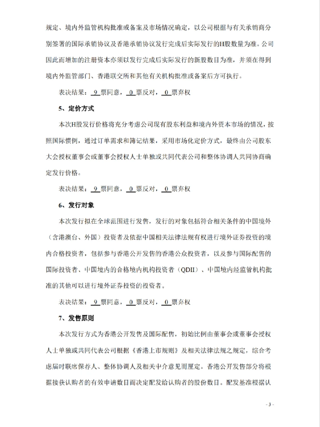
三一重工本次发行方式为香港公开发行及国际配售新股。
在符合香港联交所要求的最低发行比例、最低流通比例等监管规定(或获豁免)的前提下,由公司根据自身资金需求与未来业务发展的资本需求确定发行规模,本次拟发行的H股股数不超过本次发行后公司总股本的10%(超额配售权行使前),并授权整体协调人行使不超过前述发行的H股股数15%的超额配售权。
公司本次发行H股上市股票募集资金在扣除相关发行费用后将全部计划用于(包括但不限于) 进一步拓展全球化业务、加大研发投入及补充营运资金等用途。
#IPO #红圈所 #H股上市 境外上市 #三一重工 #外资投行 #港股上市 #四大会计师事务所 #biglaw #德勤 #普华永道 #高盛 #竞天公诚 #中金 @职场薯
公司指出,为深入推进公司的全球化战略,加强与境外资本市场对接,进一步提升公司治理透明度和规范化水平,做出赴港上市的决定。
三一重工同时宣布,董事会决定聘请安永香港为本次发行上市的审计机构。
今年2月,外媒消息称三一重工正与美国银行、摩根大通、中信证券等,讨论潜在的上市事宜,募资或达15亿美元。
三一重工,由三一集团投资成立于1994年,主要产品包括混凝土机械、挖掘机械、起重机械、筑路机械、桩工机械等全系列产品。近年,三一重工相继在印度、美国、德国、巴西投资兴建研发及制造基地。
根据三一重工2024年第三季度报告显示,公司2024年前三季度营业收入达578.91亿元(人民币,下同),同比增长4.22%,归母净利润48.68亿元,同比增长19.66%。
三一重工,于2003年7月3日在上交所挂牌上市,截至2025年4月3日收市,总市值约1618.72亿元人民币。
三一重工曾于2022年3月公告拟发行GDR并在瑞士证券交易所上市,同年12月又宣布宣布拟将GDR上市地从瑞士改为德国法兰克福。不过2024年4月公告终止发行GDR计划。
三一重工本次发行方式为香港公开发行及国际配售新股。
在符合香港联交所要求的最低发行比例、最低流通比例等监管规定(或获豁免)的前提下,由公司根据自身资金需求与未来业务发展的资本需求确定发行规模,本次拟发行的H股股数不超过本次发行后公司总股本的10%(超额配售权行使前),并授权整体协调人行使不超过前述发行的H股股数15%的超额配售权。
公司本次发行H股上市股票募集资金在扣除相关发行费用后将全部计划用于(包括但不限于) 进一步拓展全球化业务、加大研发投入及补充营运资金等用途。
#IPO #红圈所 #H股上市 境外上市 #三一重工 #外资投行 #港股上市 #四大会计师事务所 #biglaw #德勤 #普华永道 #高盛 #竞天公诚 #中金 @职场薯
