发布信息
登陆/注册
搜索
搜索
导航
首页
产品供应
产品求购
企业库
酒业展会
行业资讯
认证会员
站内搜索
行业企业
当前位置:
首页
行业企业
正文
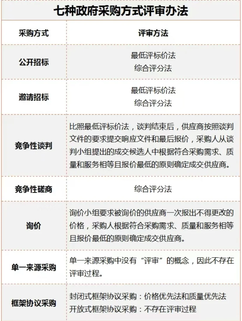
政府采购的七种方式和区别
作者:本站编辑
2025-11-25 02:43:44
11
政府采购的七种方式和区别
原来政府采购有7种方式,真是长知识了
该说不说方式挺多的,万一不会区分,会不会很尴尬
本来看的是云里雾里,整理一下突然就很清楚了
#采购
#政府采购
#采购与供应链管理
#采购职业
#采购日常
#采购管理
#采购管理
下一篇:
格局炸裂?闲置DIOR衣服回收价从未输过❗
上一篇:
投资和消费者角度理性分析圣贝拉
相关内容
查看全部
【行业关注】我国
2026-04-16 04:57
全国承接:各行业
2026-04-16 02:53
液态硅橡胶电力产
2026-04-16 02:30
8条线转出/停产!
2026-04-16 00:31
南京机械制造行业
2026-04-16 00:23
华源控股,包装行
2026-04-16 00:20
破局!三一是新能
2026-04-15 23:52
保健行业绝不容忍
2026-04-15 22:39
股市分析:行业成
2026-04-15 22:38
榆林市榆阳区一政
2026-04-15 22:17