


[棒R]智慧农业的科研蓝海来啦!交叉人工智能发文发到手软,好发文的5⃣大方向推荐❗❗
??team已跑通AI赋能智慧农业的科研链路,并且已有成熟的idea!
想了解的可以dd~?
([亲一个R]可根据你的方向做具体的规划!)
创新课题热点:
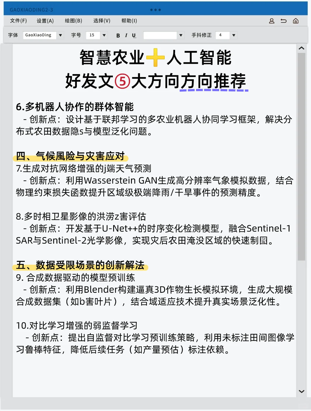
1⃣基于多模态深度学习与迁移学习的作物b害k区域识别模型构建
2⃣无人机高光谱遥感数据驱动的田间杂草精准识别算法研究
3⃣融合气象数据与LSTM网络的区域性农业z害y警系统开发
4⃣农业知识图谱构建与智能决c推理系统设计研究
5⃣基于联邦学习的分布式农业物联网数据q全共享机制
6⃣设施农业场景下多机q人协同作业的强化学习路径规划算法
7⃣基于生成对抗网络的作物表型数据增强方法研究
8⃣多源卫星遥感数据融合的耕地质量动态监测模型构建
9⃣边缘计算框架下的实时s畜行为识别与健康监测系统
?区块l技术赋能的农产品溯y可信数据管理系统研究
#论文 #论文发表 #SCI #智慧农业 #遥感 #农业 #农业工程 #人工智能 #深度学习 #生态学 #农学
??team已跑通AI赋能智慧农业的科研链路,并且已有成熟的idea!
想了解的可以dd~?
([亲一个R]可根据你的方向做具体的规划!)
创新课题热点:
1⃣基于多模态深度学习与迁移学习的作物b害k区域识别模型构建
2⃣无人机高光谱遥感数据驱动的田间杂草精准识别算法研究
3⃣融合气象数据与LSTM网络的区域性农业z害y警系统开发
4⃣农业知识图谱构建与智能决c推理系统设计研究
5⃣基于联邦学习的分布式农业物联网数据q全共享机制
6⃣设施农业场景下多机q人协同作业的强化学习路径规划算法
7⃣基于生成对抗网络的作物表型数据增强方法研究
8⃣多源卫星遥感数据融合的耕地质量动态监测模型构建
9⃣边缘计算框架下的实时s畜行为识别与健康监测系统
?区块l技术赋能的农产品溯y可信数据管理系统研究
#论文 #论文发表 #SCI #智慧农业 #遥感 #农业 #农业工程 #人工智能 #深度学习 #生态学 #农学
