发布信息
登陆/注册
搜索
搜索
导航
首页
产品供应
产品求购
企业库
酒业展会
行业资讯
认证会员
站内搜索
行业企业
当前位置:
首页
行业企业
正文
一天吃透一条产业链:消费电子自动化设备
作者:本站编辑
2025-11-24 22:09:01
6
一天吃透一条产业链:消费电子自动化设备
每天五分钟,拓宽知识层。改变不了环境,那就改变自己
今天深度学习千亿级市场——消费电子(3C)自动化设备。
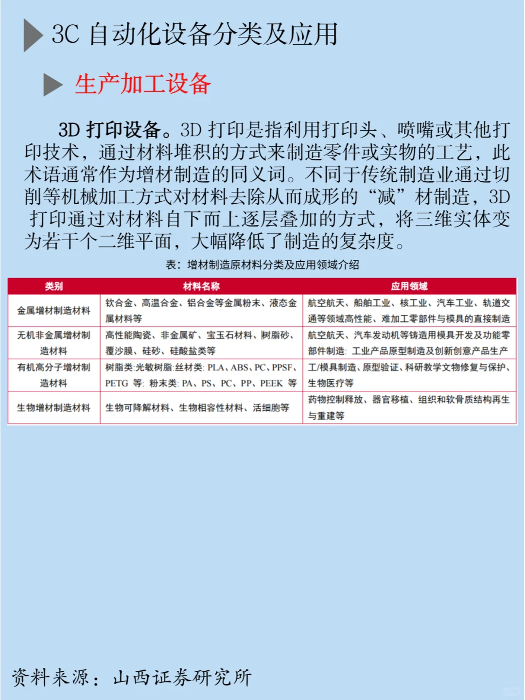
3C 自动化设备产业链可分为:上游为零部件供应商;中游为设备制造商;下游为消费电子产品和终端客户(品牌商&代工商)。3C 自动化设备涉及范围广、种类繁多。
#商业思维
#金融
#自我提升
#学习
#女性成长
#自我成长
#认知
#认知思维
下一篇:
今天起,我家实现「有机蔬菜自由」
上一篇:
?2025低空经济天花板!9家硬核品牌
相关内容
查看全部
招标公告 | 山东
2026-01-17 23:41
全国多城市中供国
2026-01-17 23:05
企业服务 | 链资
2026-01-17 21:21
潍坊水发供水集团
2026-01-17 21:20
炸裂!中国AI企业
2026-01-17 21:14
链接全球商机,赋
2026-01-17 21:12
2026美国科技行业
2026-01-17 21:12
正宇恒新集团荣获
2026-01-17 21:10
工信部发布《人工
2026-01-17 21:04
2025年中国CCS集
2026-01-17 21:04