发布信息
登陆/注册
搜索
搜索
导航
首页
产品供应
产品求购
企业库
酒业展会
行业资讯
认证会员
站内搜索
行业企业
当前位置:
首页
行业企业
正文
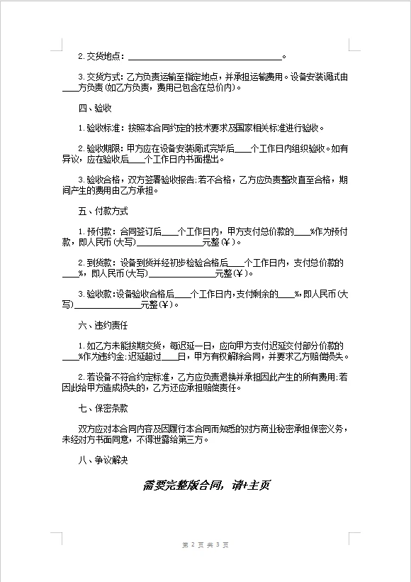
环保设备采购合同。
作者:本站编辑
2025-11-24 22:09:01
6
环保设备采购合同。
环保设备采购合同。
#环保设备采购合同
#环保设备采购协议
#采购合同
下一篇:
今天起,我家实现「有机蔬菜自由」
上一篇:
?2025低空经济天花板!9家硬核品牌
相关内容
查看全部
绍兴市市场监管局
2026-01-12 14:37
【企业动态】会长
2026-01-12 14:36
企业未设立工会,
2026-01-12 14:34
2025年1-3季度中
2026-01-12 14:33
@求职者:就在明天
2026-01-12 14:32
保安行业必看!安
2026-01-12 14:30
天然气制氢行业:
2026-01-12 14:30
2026税务稽查新动
2026-01-12 14:27
珠海市预拌混凝土
2026-01-12 14:27
深圳资本集团再下
2026-01-12 14:26