发布信息
登陆/注册
搜索
搜索
导航
首页
产品供应
产品求购
企业库
酒业展会
行业资讯
认证会员
站内搜索
农业农村
当前位置:
首页
农业农村
正文
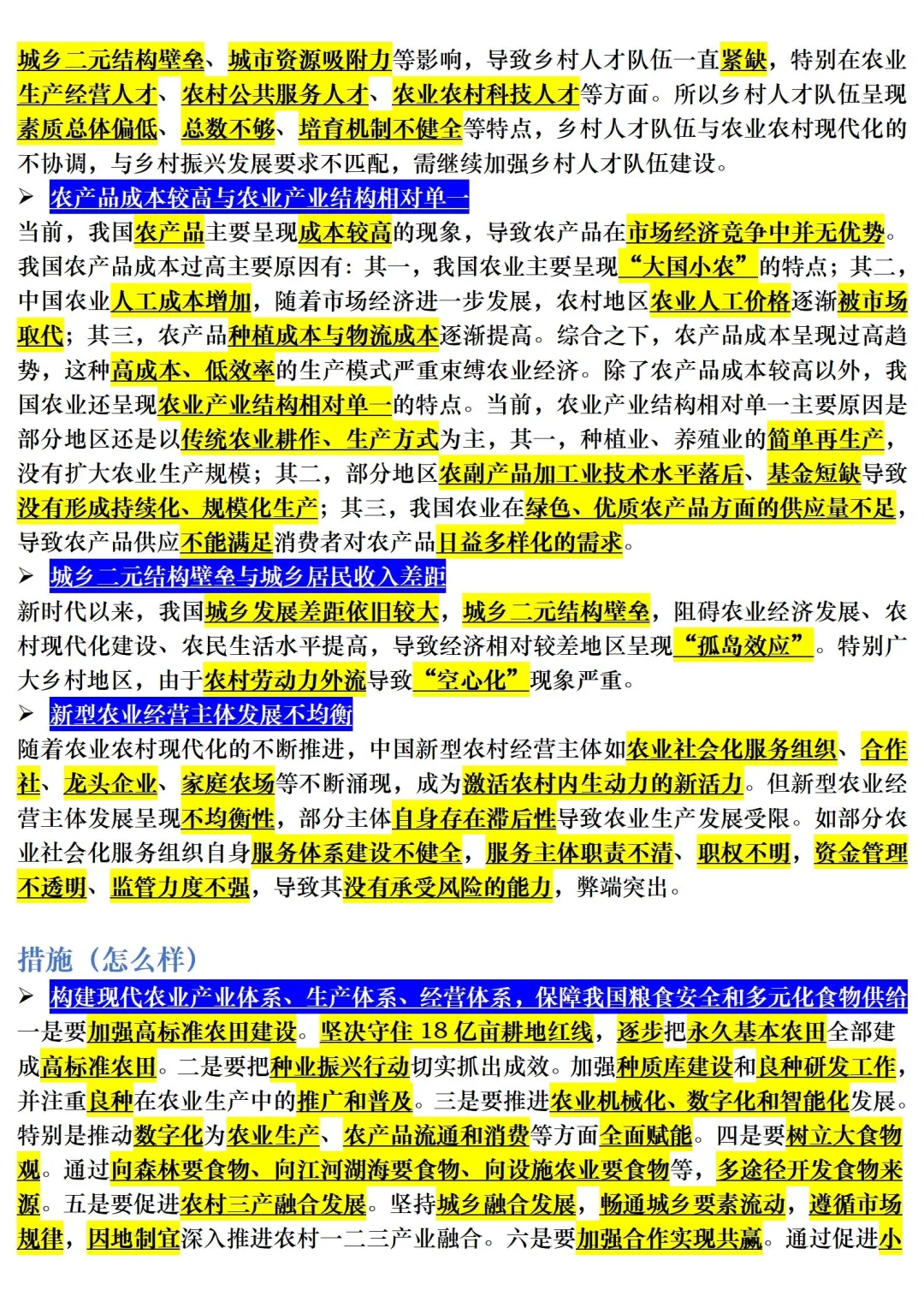
【三农时政积累】农业农村现代化
作者:本站编辑
2025-11-24 21:03:49
1
【三农时政积累】农业农村现代化
?日拱一卒,功不唐捐
三农时政可用于农业管理、农村发展考研初试、复试中作为“是什么、为什么、怎么样”等各个角度的答题语料素材使用,可以摘抄整理关键词句形成自己的时政笔记,作为专业课学习的补充。多看多思考,有利于帮助提高答题质量,丰富专业知识储备。
?关注我,不定时更新值得农管农发考研人关注的三农时政热点~
@农学考研知之学姐
#农业管理
#农村发展
#当代读书人
#华南农业大学
#华农农管
#农业管理考研
#农村发展考研
#农业管理硕士
#三农热点话题
#农学考研知之学姐
下一篇:
一图看懂中小微企业融资!
上一篇:
背起这个包,你也是环保合伙人!?
相关内容
查看全部
「光伏 + 养殖」
2025-11-24 21:09
现代化种苗培育实
2025-11-24 21:07
罗布泊水解速溶型
2025-11-24 21:06
中建也去种田了
2025-11-24 21:05
????因为农业才是
2025-11-24 21:02
?考前必背 | 设计
2025-11-24 18:36
511「智慧农业,
2025-11-24 18:35
什么是智慧农业?
2025-11-24 18:33
智慧农业、智慧农
2025-11-24 18:32
拜托?智慧农业的
2025-11-24 18:30