发布信息
登陆/注册
搜索
搜索
导航
首页
产品供应
产品求购
企业库
酒业展会
行业资讯
认证会员
站内搜索
行业企业
当前位置:
首页
行业企业
正文
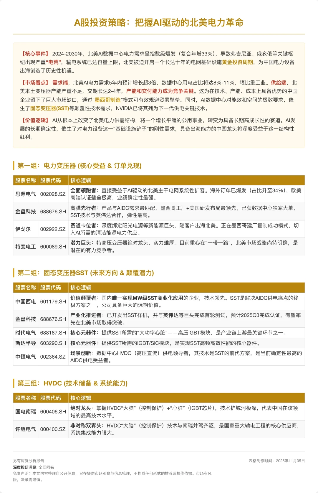
AI的尽头是电力掘金北美电网改造“卖铲人
作者:本站编辑
2025-11-24 20:19:47
5
AI的尽头是电力掘金北美电网改造“卖铲人
AI的尽头是电力:掘金北美电网改造的A股“卖铲人”
#深度投研洞见
#电力
#能源
下一篇:
陆海联运项目优势???
上一篇:
青贮饲料品质鉴定
相关内容
查看全部
安国润德药业有限
2026-01-12 16:43
招标公告 | 上海
2026-01-12 16:41
宝钢集团南通线材
2026-01-12 16:40
招标公司召开2025
2026-01-12 16:38
乐泰药业(兰西)有
2026-01-12 16:38
【招标公告】广州
2026-01-12 16:36
【招标公告】国网
2026-01-12 16:35
忻州应急局招标引
2026-01-12 16:35
(招标)广州市花都
2026-01-12 16:26
2026 年政府售地
2026-01-12 16:24