发布信息
登陆/注册
搜索
搜索
导航
首页
产品供应
产品求购
企业库
酒业展会
行业资讯
认证会员
站内搜索
行业企业
当前位置:
首页
行业企业
正文
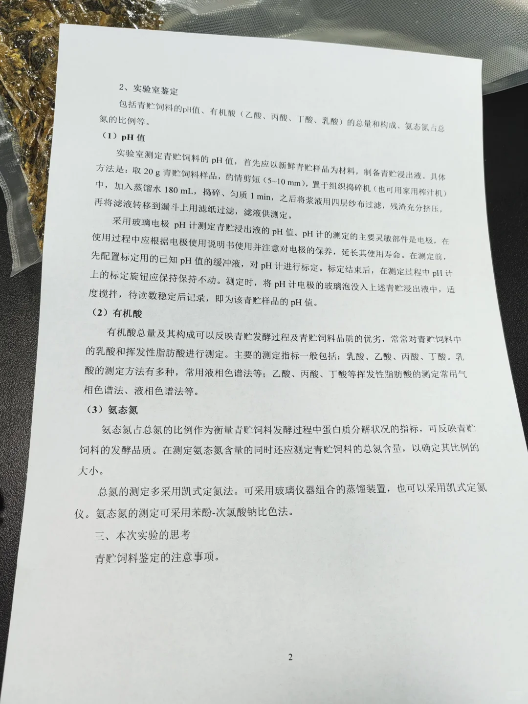
青贮饲料品质鉴定
作者:本站编辑
2025-11-24 20:19:32
10
青贮饲料品质鉴定
#检测报告
#物质的检验与鉴别
#检测
#实验主理人自留
#自留款
#实验报告
#动物科学
下一篇:
AI的尽头是电力掘金北美电网改造“卖铲人
上一篇:
顺路货车,顺风货车,包提包送。
相关内容
查看全部
鸿运达国际——乌
2026-04-17 19:31
涂料大会|2025年
2026-04-17 19:30
存储行业前沿技术
2026-04-17 19:30
大抓经济 | 威高
2026-04-17 19:27
携手共创・链动未
2026-04-17 19:24
宝马集团奥地利斯
2026-04-17 19:22
外派内推 上市企
2026-04-17 19:21
发往内蒙 | 时产3
2026-04-17 19:17
汇聚头部企业发展
2026-04-17 19:10
国产掩膜版行业的
2026-04-17 19:08