发布信息
登陆/注册
搜索
搜索
导航
首页
产品供应
产品求购
企业库
酒业展会
行业资讯
认证会员
站内搜索
农业农村
当前位置:
首页
农业农村
正文
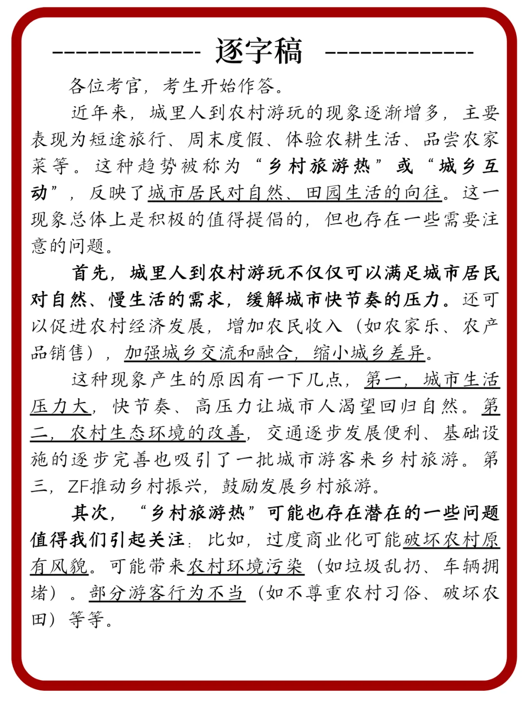
面试热点:乡村旅游热
作者:本站编辑
2025-11-24 13:08:05
11
面试热点:乡村旅游热
面试热点:乡村旅游热
【产生原因】
第一,城市生活压力大
第二,农村生态环境的改善
【存在问题】
可能破坏农村原有风貌、可能带来农村环境污染、部分游客行为不当
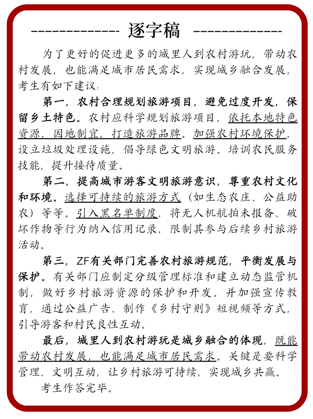
【解决措施】
第一,农村合理规划旅游项目,避免过度开发,保留乡土特色。
第二,提高城市游客文明旅游意识,尊重农村文化和环境
第三,完善农村旅游规范,平衡发展与保护。
#申论
#公考面试热点
#公考面试素材
#作文素材
#素材积累
#结构化面试
#事业单位面试
#时事热点
#面试热点
#好老师选好华图
下一篇:
求自来水制水消毒药剂供应商及报价
上一篇:
设备租赁,安检门,安检机,手持式金属探测仪
相关内容
查看全部
搅拌机大量现货出
2025-12-01 20:25
全自动小麦粉加工
2025-12-01 20:19
植物工厂牧草种植
2025-12-01 20:13
金乡大蒜工厂
2025-12-01 20:09
海南封关,普通人
2025-12-01 20:07
增城独门独院单一
2025-12-01 20:01
离心送风机的工作
2025-12-01 19:35
无人机是劳模!
2025-12-01 19:32
深圳遛娃|12月遛
2025-12-01 19:31
?Costco烤鸡供应
2025-12-01 19:26