






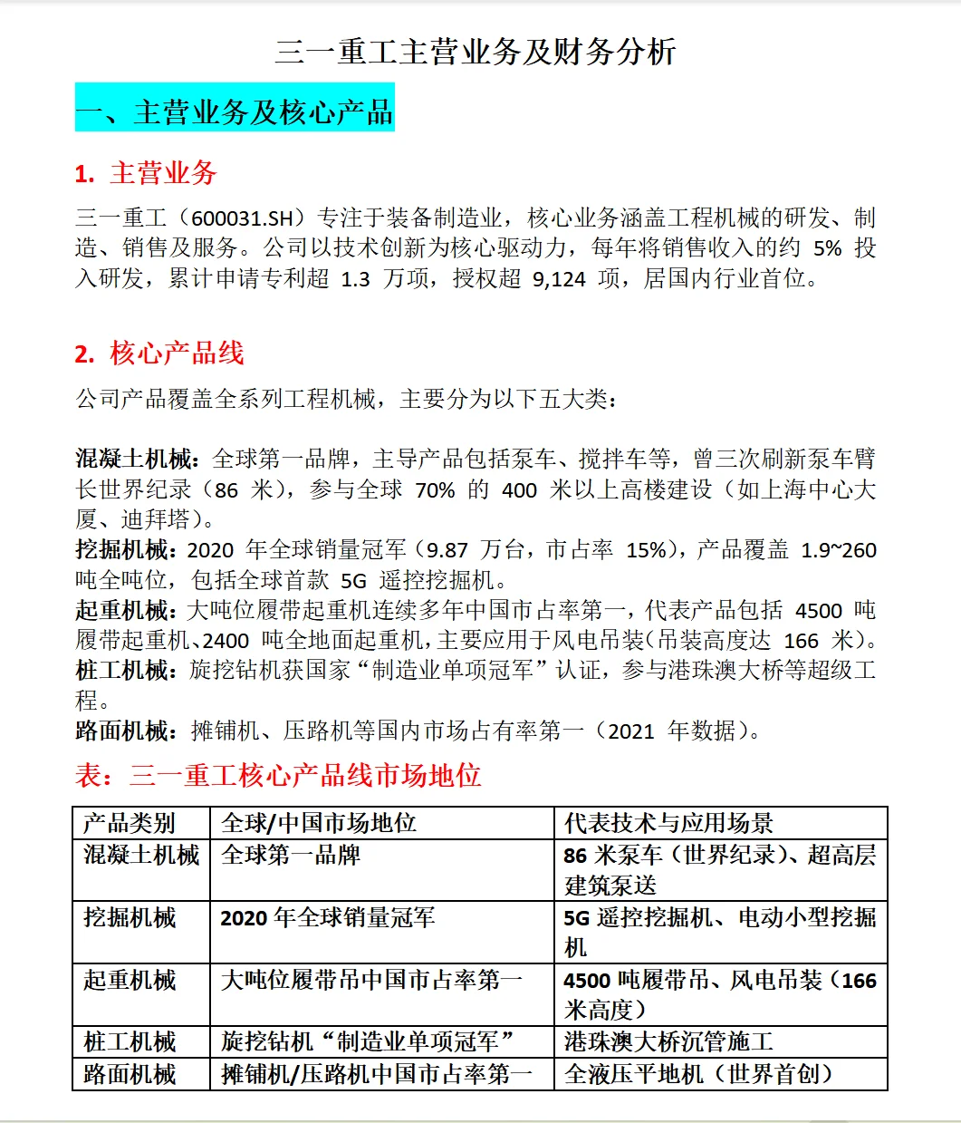
主营业务主要分为以下五大类:
混凝土机械:全球第一品牌,主导产品包括泵车、搅拌车等,曾三次刷新泵车臂长世界纪录(86 米),参与全球 70% 的 400 米以上高楼建设(如上海中心大厦、迪拜塔)。
挖掘机械:2020 年全球销量冠军(9.87 万台,市占率 15%),产品覆盖 1.9~260 吨全吨位,包括全球首款 5G 遥控挖掘机。
起重机械:大吨位履带起重机连续多年中国市占率第一,代表产品包括 4500 吨履带起重机、2400 吨全地面起重机,主要应用于风电吊装(吊装高度达 166 米)。
桩工机械:旋挖钻机获国家“制造业单项冠军”认证,参与港珠澳大桥等超级工程。
路面机械:摊铺机、压路机等国内市场占有率第一(2021 年数据)。
#路面机械 #桩工机械 #起重机械 #挖掘机机械 #混凝土机械 #重工 #三一 #起重机
混凝土机械:全球第一品牌,主导产品包括泵车、搅拌车等,曾三次刷新泵车臂长世界纪录(86 米),参与全球 70% 的 400 米以上高楼建设(如上海中心大厦、迪拜塔)。
挖掘机械:2020 年全球销量冠军(9.87 万台,市占率 15%),产品覆盖 1.9~260 吨全吨位,包括全球首款 5G 遥控挖掘机。
起重机械:大吨位履带起重机连续多年中国市占率第一,代表产品包括 4500 吨履带起重机、2400 吨全地面起重机,主要应用于风电吊装(吊装高度达 166 米)。
桩工机械:旋挖钻机获国家“制造业单项冠军”认证,参与港珠澳大桥等超级工程。
路面机械:摊铺机、压路机等国内市场占有率第一(2021 年数据)。
#路面机械 #桩工机械 #起重机械 #挖掘机机械 #混凝土机械 #重工 #三一 #起重机
