发布信息
登陆/注册
搜索
搜索
导航
首页
产品供应
产品求购
企业库
酒业展会
行业资讯
认证会员
站内搜索
行业企业
当前位置:
首页
行业企业
正文
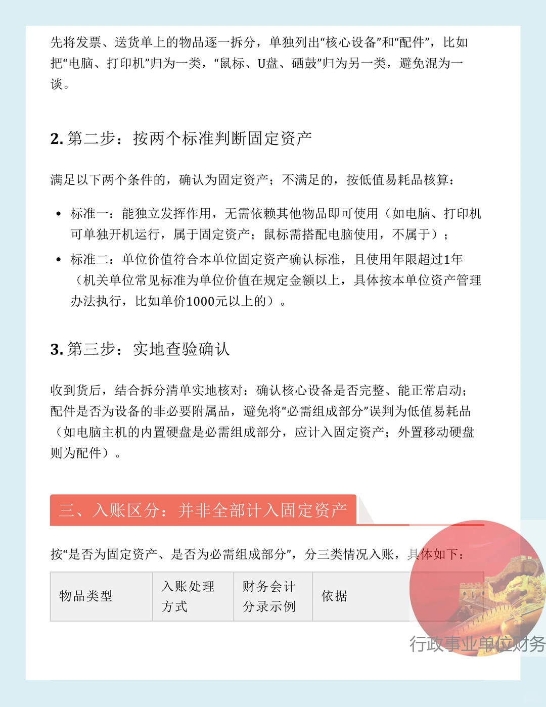
采购办公设备含配件?固定资产怎么记账?
作者:本站编辑
2025-11-23 13:43:56
10
采购办公设备含配件?固定资产怎么记账?
采购办公设备含配件?固定资产怎么记账?
#政府会计
#政府会计实务
#政府会计制度
#行政事业单位财务
#预算一体化
#事业单位财务
#事业单位会计
#行政事业单位会计
下一篇:
欢迎加入五金机械采购+供应商交流群
上一篇:
X927-生产线转位装置设计
相关内容
查看全部
校招最受企业欢迎
2026-04-09 22:50
2026年4月9日(酒
2026-04-09 22:28
进入4月,招投标和
2026-04-09 22:27
【合规提醒】建筑
2026-04-09 22:14
袁记、钱大妈等消
2026-04-09 22:12
行业标准 = 推荐
2026-04-09 22:11
公开招标丨智利政
2026-04-09 21:53
新能源行业网站建
2026-04-09 21:24
校园招聘 | 台资
2026-04-09 21:21
【关注】2000元/
2026-04-09 21:18