发布信息
登陆/注册
搜索
搜索
导航
首页
产品供应
产品求购
企业库
酒业展会
行业资讯
认证会员
站内搜索
展会信息
当前位置:
首页
展会信息
正文
周六系统集成案例题,反复就这6道,熬夜背
作者:本站编辑
2025-11-23 11:16:20
0
周六系统集成案例题,反复就这6道,熬夜背
#记录吧就现在
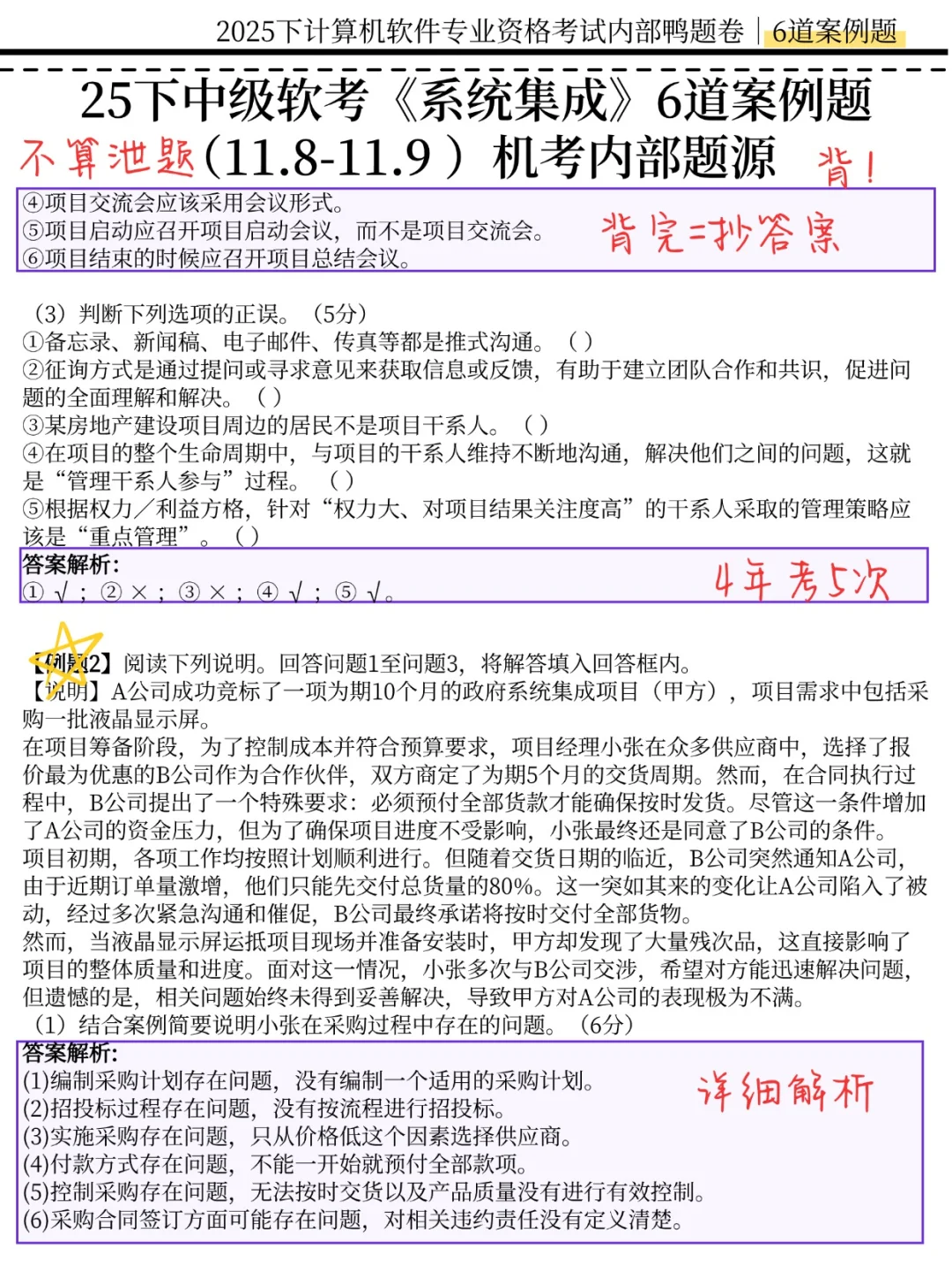
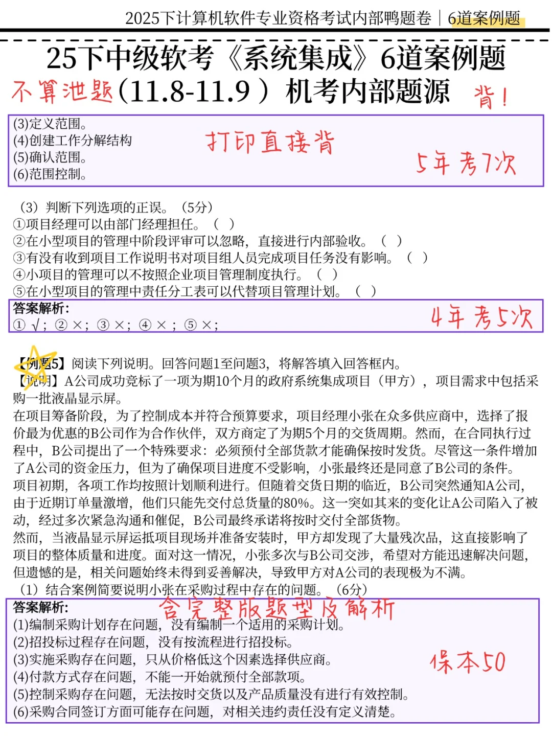
明后天中级系统集成就考试啦!案例分析题还不会做的姐妹们看过来,快把这6道案例题认真刷完,再搭配《速记口诀》+《75道单选题》+《考前10页纸》,资料已经整理好了,都是pdf版的,大家存下直接背!认真背完短期能提不少分!
.
25下系统集成考试加油!
#软考刷题题库
#软考考试
#软考中级系统集成
#系统集成师
#25下半年软考题库
#系统集成师中级
#软考机考
下一篇:
皇家遗珍,明代藩王文物精品展(3)
上一篇:
还缺人!符合的请私
相关内容
查看全部
海外参展注意事项
2025-11-23 15:28
Vitafoods Europe
2025-11-23 15:26
参加南非展会??
2025-11-23 15:23
Welcome to CIIF2
2025-11-23 15:21
PASCALE深圳国际
2025-11-23 15:07
了不起的国际物流
2025-11-23 15:04
中国国际(成都)
2025-11-23 15:03
在展会翻译遇到当
2025-11-23 15:01
? 南坪悦宠宠物博
2025-11-23 15:00
我们在伊朗暖通制
2025-11-23 14:59