刚接触期货?新手适配的品种全攻略来啦?
作者:本站编辑
2025-11-21 04:16:14
6
刚接触期货?新手适配的品种全攻略来啦?




刚入期货别盲目!这份新手适配清单+工具推荐,入门很轻松~
? 新手友好品种,闭眼选不踩雷!
✅ 农产品类(入门首选)
✅ 工业品类(进阶过渡)
✅ 贵金属类(兴趣尝试)
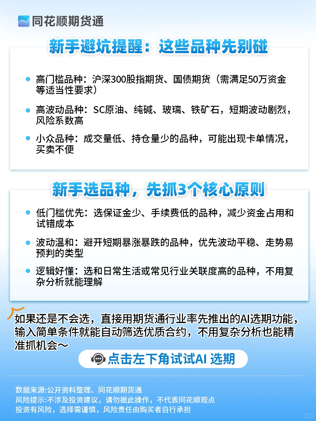
❌ 新手避坑3大雷区!
- 高门槛:沪深300股指期货、国债期货
- 高波动:SC原油、纯碱、玻璃、铁矿石
- 小众品种:成交量少易卡单,买卖费劲
? 选品3核心原则
1. 低门槛优先,减少资金占用和试错成本
2. 波动温和,避开极端行情
3. 逻辑好懂,贴近生活或常见行业
新手做期货,选对工具很重要!推荐「同花顺期货通」
立即点击左下角试试!
#期货新手入门 #低门槛期货品种 #期货避坑指南 #同花顺期货通 #期货交易攻略