



✅定义:广东乡村振兴是立足 “十五五” 规划要求与本省实际,以 “百千万工程” 为总抓手,统筹县镇村三级功能定位,通过产业培育、要素联动、城乡融合、治理升级等举措,激*县域支点、做强乡镇节点、夯实乡村基点,实现产业兴旺、生态宜居、乡风文明、治理有效、生活富裕的全*发展,探索经济大省城乡协调发展的中国式现代化路径。
✅推进对策
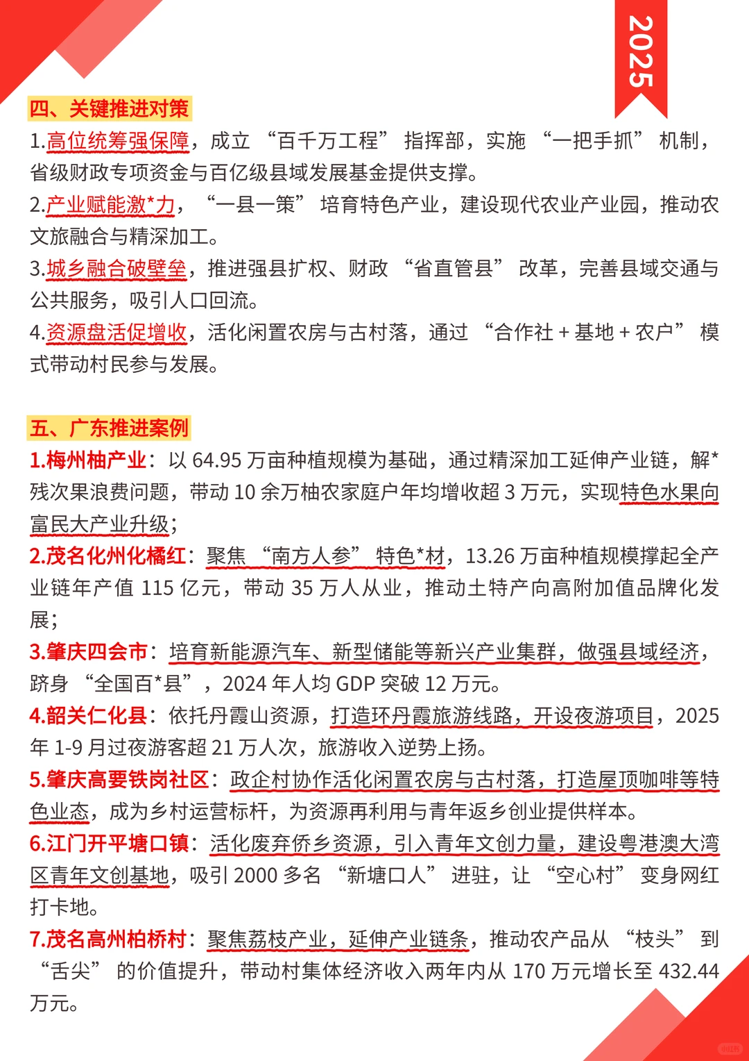
1️⃣高位统筹强保障,成立 “百千万工程” 指挥部,实施 “一把手抓” 机制,省级财政专项资金与百亿级县域发展基金提供支撑。
2️⃣产业赋能激*力,“一县一策” 培育特色产业,建设现代农业产业园,推动农文旅融合与精深加工。
3️⃣城乡融合破壁垒,推进强县扩权、财政 “省直管县” 改革,完善县域交通与公共服务,吸引人口回流。
4️⃣资源盘活促增收,活化闲置农房与古村落,通过 “合作社 + 基地 + 农户” 模式带动村民参与发展。
#热点 #申论素材 #乡村振兴 #百千万工程 #梅州金柚 #广东省考 #县域经济 #国考 #考公 #起点教育
✅推进对策
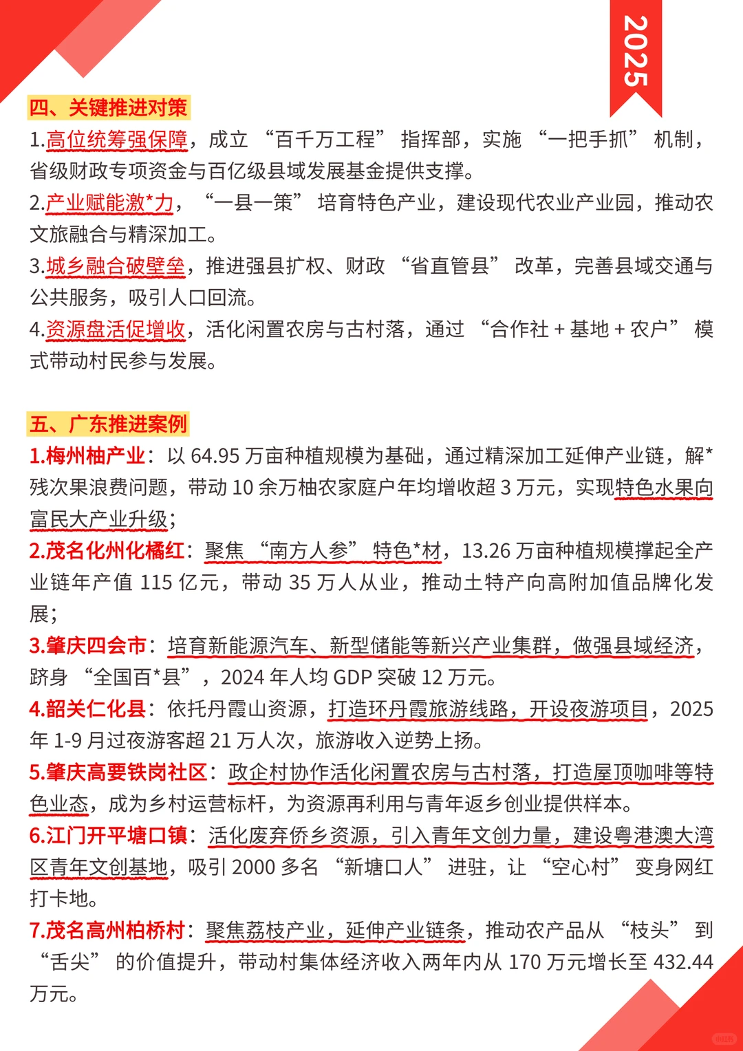
1️⃣高位统筹强保障,成立 “百千万工程” 指挥部,实施 “一把手抓” 机制,省级财政专项资金与百亿级县域发展基金提供支撑。
2️⃣产业赋能激*力,“一县一策” 培育特色产业,建设现代农业产业园,推动农文旅融合与精深加工。
3️⃣城乡融合破壁垒,推进强县扩权、财政 “省直管县” 改革,完善县域交通与公共服务,吸引人口回流。
4️⃣资源盘活促增收,活化闲置农房与古村落,通过 “合作社 + 基地 + 农户” 模式带动村民参与发展。
#热点 #申论素材 #乡村振兴 #百千万工程 #梅州金柚 #广东省考 #县域经济 #国考 #考公 #起点教育
