





课题思路
针对糖尿病骨缺损难愈合的核心矛盾——高糖微环境持续炎症、巨噬细胞极化失衡及骨重塑失调,团队提出“免疫调控-电刺激-药物协同”策略。传统电刺激装置依赖外部电源或机械运动,无法动态响应血糖波动。本研究设计自供电生物电池,通过血糖响应性材料生成微电流,同步调控免疫微环境并促进成骨-破骨耦联。
研究亮点
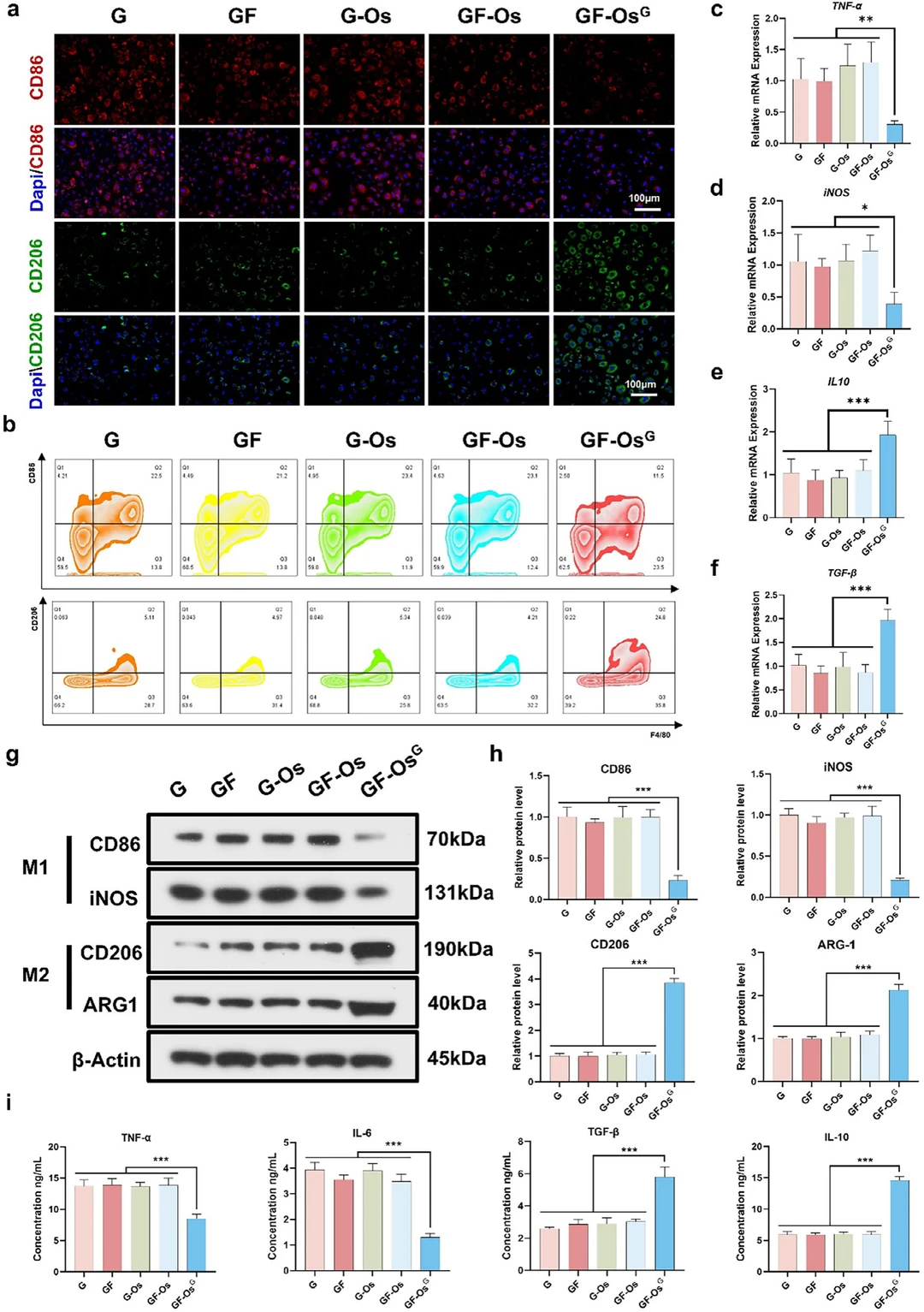
1.精准时序调控:材料中四氟苯硼酸(FPBA)在高糖环境下发生可逆结合反应,自发产生微电流(约50 μA),无需外部供能。微电流直接重编程巨噬细胞:下调M1标志物(TNF-α、iNOS),上调M2标志物(Arg-1、IL-10),缩短炎症期。
2.双向骨重塑调节:
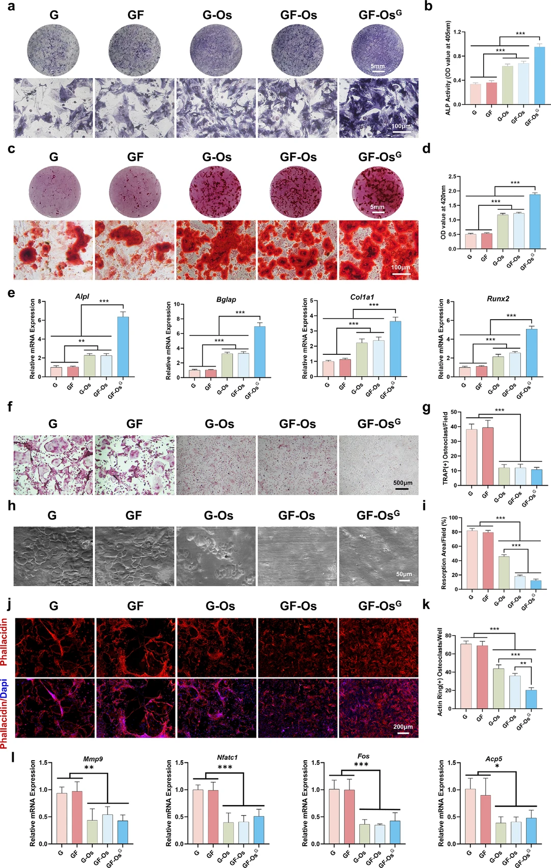
微电流激活BMSCs的ERK/P38-GPX4通路,提升SOD/GSH抗氧化酶活性,逆转高糖抑制的成骨分化(ALP、Runx2表达增2.1倍)。
负载的骨抑制素(Osteostatin)选择性抑制RANKL诱导的破骨形成(TRAP+细胞减少68%),协同微电流维持骨代谢平衡。
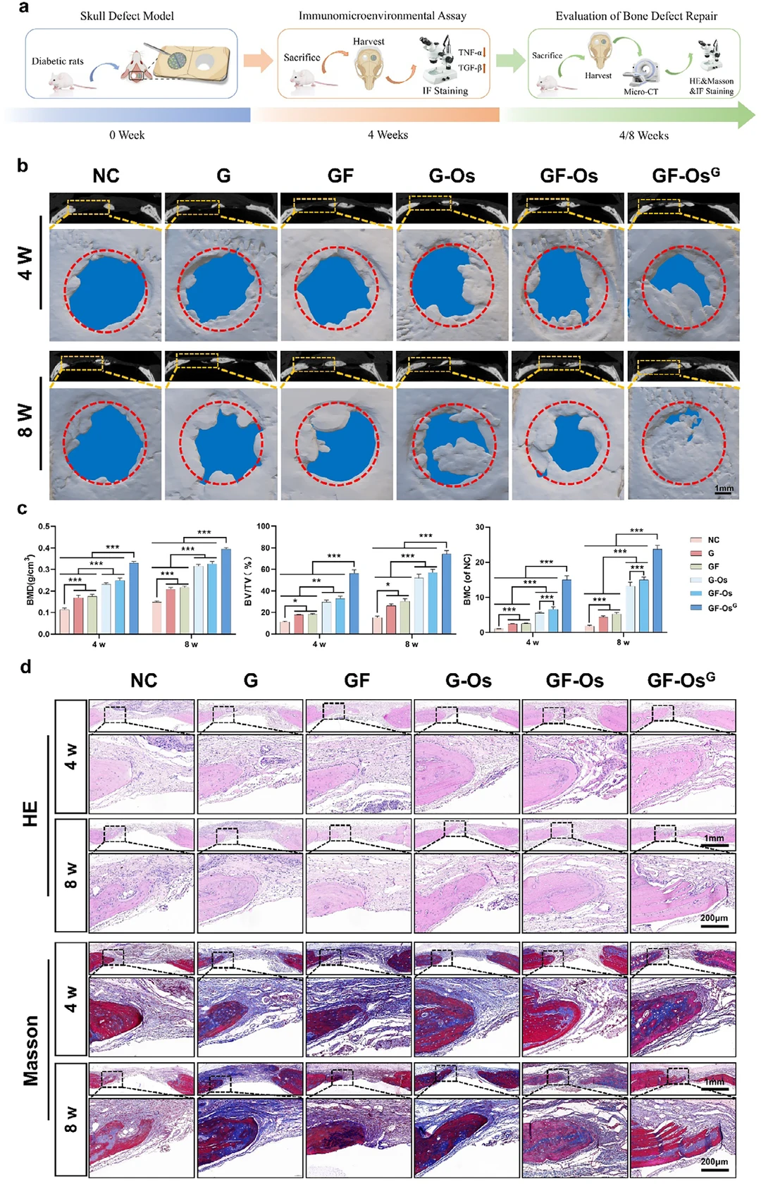
级联效应:M2巨噬细胞分泌BMP-2、VEGF,改善血管-成骨耦联;动物实验中,糖尿病大鼠颅骨缺损修复速度较对照组提高3.2倍。
材料开发
以明胶甲基丙烯酰胺(GelMA)水凝胶为基体,分别载入FPBA(葡萄糖感应单元)和Osteostatin(破骨抑制剂),表面整合氧化石墨烯(GO)导电纳米膜构成闭合回路(GF-OsG)。GO增强电荷传递效率(电导率≈0.8 S/m),GelMA多孔结构(孔径80-150 μm)支持细胞浸润。材料降解周期(≈8周)匹配骨修复进程。
标题:A Smart Bio-Battery Facilitates Diabetic Bone Defect Repair Via Inducing Macrophage Reprogramming and Synergistically Modulating Bone Remodeling Coupling
#文献分享 #骨缺损 #愈合 #炎症 #免疫 #材料 #细胞 #骨缺损 #血管 #水凝胶
针对糖尿病骨缺损难愈合的核心矛盾——高糖微环境持续炎症、巨噬细胞极化失衡及骨重塑失调,团队提出“免疫调控-电刺激-药物协同”策略。传统电刺激装置依赖外部电源或机械运动,无法动态响应血糖波动。本研究设计自供电生物电池,通过血糖响应性材料生成微电流,同步调控免疫微环境并促进成骨-破骨耦联。
研究亮点
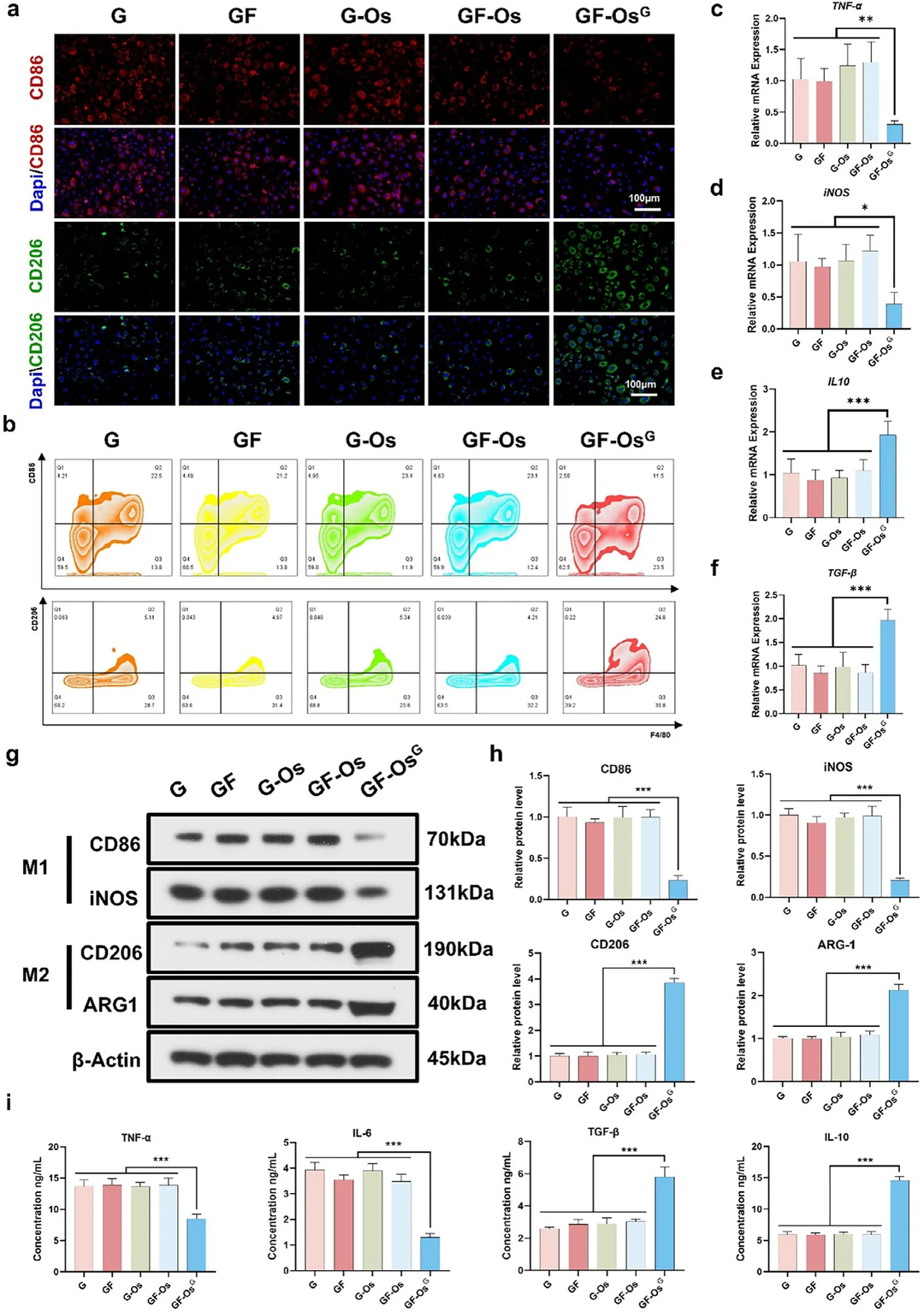
1.精准时序调控:材料中四氟苯硼酸(FPBA)在高糖环境下发生可逆结合反应,自发产生微电流(约50 μA),无需外部供能。微电流直接重编程巨噬细胞:下调M1标志物(TNF-α、iNOS),上调M2标志物(Arg-1、IL-10),缩短炎症期。
2.双向骨重塑调节:
微电流激活BMSCs的ERK/P38-GPX4通路,提升SOD/GSH抗氧化酶活性,逆转高糖抑制的成骨分化(ALP、Runx2表达增2.1倍)。
负载的骨抑制素(Osteostatin)选择性抑制RANKL诱导的破骨形成(TRAP+细胞减少68%),协同微电流维持骨代谢平衡。
级联效应:M2巨噬细胞分泌BMP-2、VEGF,改善血管-成骨耦联;动物实验中,糖尿病大鼠颅骨缺损修复速度较对照组提高3.2倍。
材料开发
以明胶甲基丙烯酰胺(GelMA)水凝胶为基体,分别载入FPBA(葡萄糖感应单元)和Osteostatin(破骨抑制剂),表面整合氧化石墨烯(GO)导电纳米膜构成闭合回路(GF-OsG)。GO增强电荷传递效率(电导率≈0.8 S/m),GelMA多孔结构(孔径80-150 μm)支持细胞浸润。材料降解周期(≈8周)匹配骨修复进程。
标题:A Smart Bio-Battery Facilitates Diabetic Bone Defect Repair Via Inducing Macrophage Reprogramming and Synergistically Modulating Bone Remodeling Coupling
#文献分享 #骨缺损 #愈合 #炎症 #免疫 #材料 #细胞 #骨缺损 #血管 #水凝胶
