

新手! 必看的办证攻略!
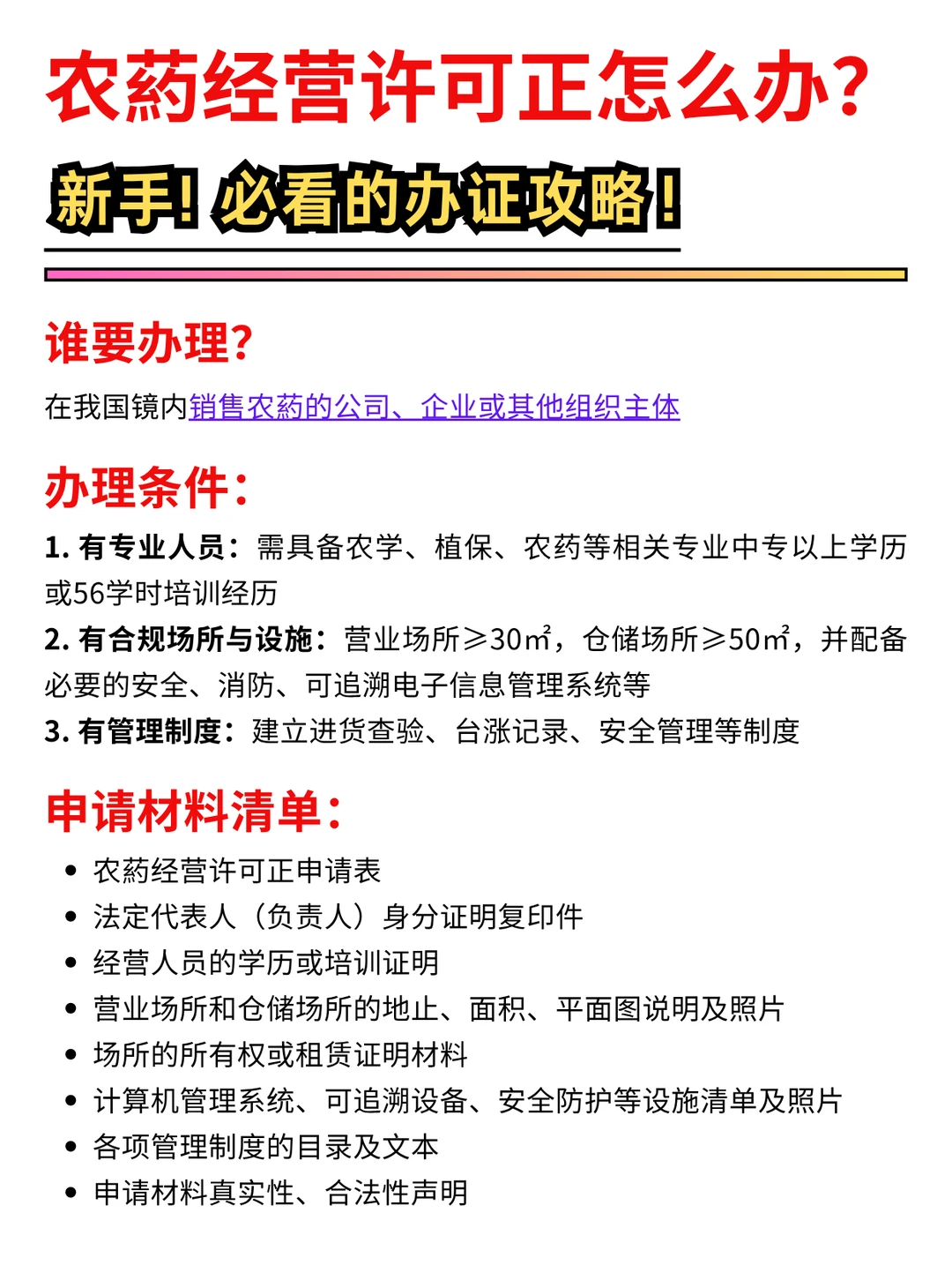
✅谁要办理?
在我国镜内销售农葯的公司、企业或其他组织主体
✅办理条件:
1. 有专业人员:需具备农学、植保、农药等相关专业中专以上学历或56学时培训经历
2. 有合规场所与设施:营业场所≥30㎡,仓储场所≥50㎡,并配备必要的安全、消防、可追溯电子信息管理系统等
3. 有管理制度:建立进货查验、台涨记录、安全管理等制度
✅申请材料清单:
◾农葯经营许可正申请表
◾法定代表人(负责人)身分证明复印件
◾经营人员的学历或培训证明
◾营业场所和仓储场所的地止、面积、平面图说明及照片
◾场所的所有权或租赁证明材料
◾计算机管理系统、可追溯设备、安全防护等设施清单及照片
◾各项管理制度的目录及文本
◾申请材料真实性、合法性声明
#农药经营许可证 #农药许可 #农药许可证办理流程 #农药经营 #农药经营许可证办理材料 #农药经营许可证全包办理价格
✅谁要办理?
在我国镜内销售农葯的公司、企业或其他组织主体
✅办理条件:
1. 有专业人员:需具备农学、植保、农药等相关专业中专以上学历或56学时培训经历
2. 有合规场所与设施:营业场所≥30㎡,仓储场所≥50㎡,并配备必要的安全、消防、可追溯电子信息管理系统等
3. 有管理制度:建立进货查验、台涨记录、安全管理等制度
✅申请材料清单:
◾农葯经营许可正申请表
◾法定代表人(负责人)身分证明复印件
◾经营人员的学历或培训证明
◾营业场所和仓储场所的地止、面积、平面图说明及照片
◾场所的所有权或租赁证明材料
◾计算机管理系统、可追溯设备、安全防护等设施清单及照片
◾各项管理制度的目录及文本
◾申请材料真实性、合法性声明
#农药经营许可证 #农药许可 #农药许可证办理流程 #农药经营 #农药经营许可证办理材料 #农药经营许可证全包办理价格
