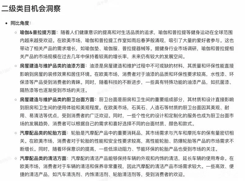
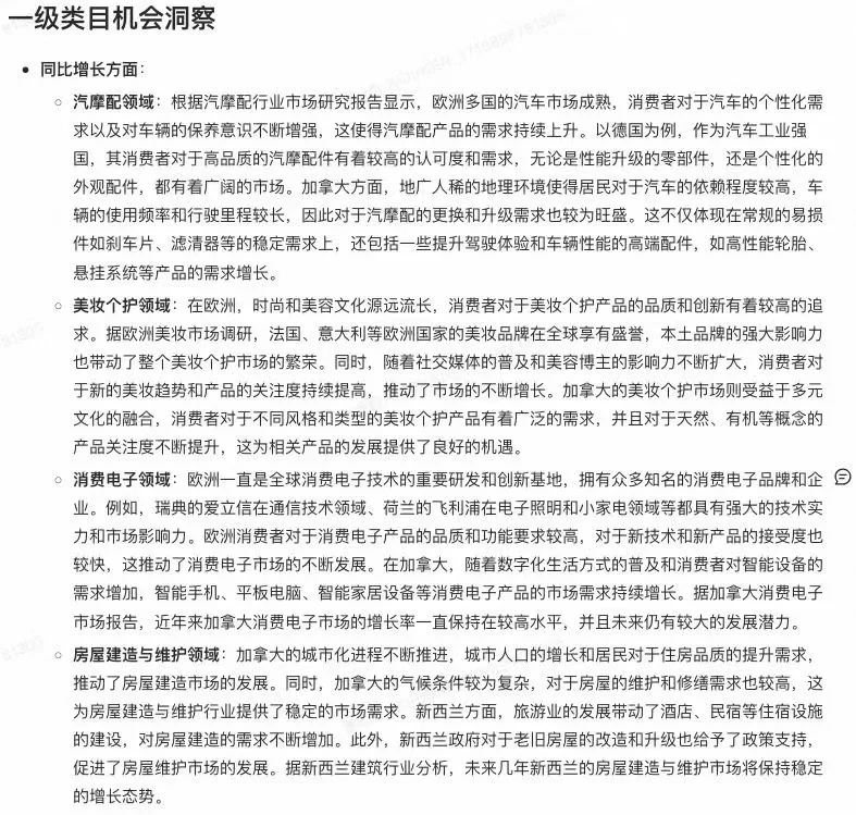
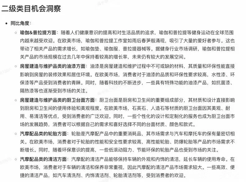
发布信息
登陆/注册
搜索
搜索
导航
首页
产品供应
产品求购
企业库
酒业展会
行业资讯
认证会员
站内搜索
贸易加工
当前位置:
首页
贸易加工
正文
最新外贸行业趋势
作者:本站编辑
2025-11-19 19:49:42
0
最新外贸行业趋势
#跨境电商
#阿里巴巴
#外贸
#外贸行业
#跨境出海
#汽摩配
#美妆行业趋势
#建材出口
下一篇:
考研必看!如何高效利用研招网获取信息
上一篇:
防水型超声波传感器:解锁水下的智慧之眼
相关内容
查看全部
11.29深圳跨境外
2025-11-19 20:31
姐天生就是干跨境
2025-11-19 20:30
外贸出口哪些国家
2025-11-19 20:28
?跨境电商人必看
2025-11-19 20:27
?12.11广州阿里中
2025-11-19 20:26
广州外贸人集合!
2025-11-19 20:24
广州产业带老板必
2025-11-19 20:23
?海关数据怎么用
2025-11-19 20:22
11月28日北京外贸
2025-11-19 20:21
2022全球TOP100外
2025-11-19 20:20