发布信息
登陆/注册
搜索
搜索
导航
首页
产品供应
产品求购
企业库
酒业展会
行业资讯
认证会员
站内搜索
行业企业
当前位置:
首页
行业企业
正文
政府采购项目的不同之处
作者:本站编辑
2025-11-19 11:49:07
4
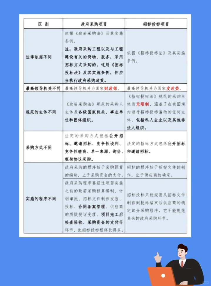
政府采购项目的不同之处
政府采购项目与招投标项目的核心区别在于法律依据、适用对象和操作规则的不同,今天给大家整理出来啦!
#标袋云
#标书制作
#投标
#标书代写
#标书
#招投标
#AI标书
#标书ai工具
#政府采购
#职场干货
下一篇:
大家有没有食品的厂家在线等挺急的~
上一篇:
一篇文章告诉你闸阀是什么?博斯特阀门
相关内容
查看全部
2026年茅台首次负
2025-12-13 05:24
酱香年份老酒套路
2025-12-13 05:23
抖音酒水如何上架
2025-12-13 05:21
易周红酒 诚聘:
2025-12-13 05:20
下一个风口就是私
2025-12-13 05:19
高盛研报,茅台经
2025-12-13 05:17
西班牙里奥哈百年
2025-12-13 05:16
天津有太多资源可
2025-12-13 05:14
茅台批发价跌破14
2025-12-13 05:13
第四届 FOOD&WINE
2025-12-13 05:11