





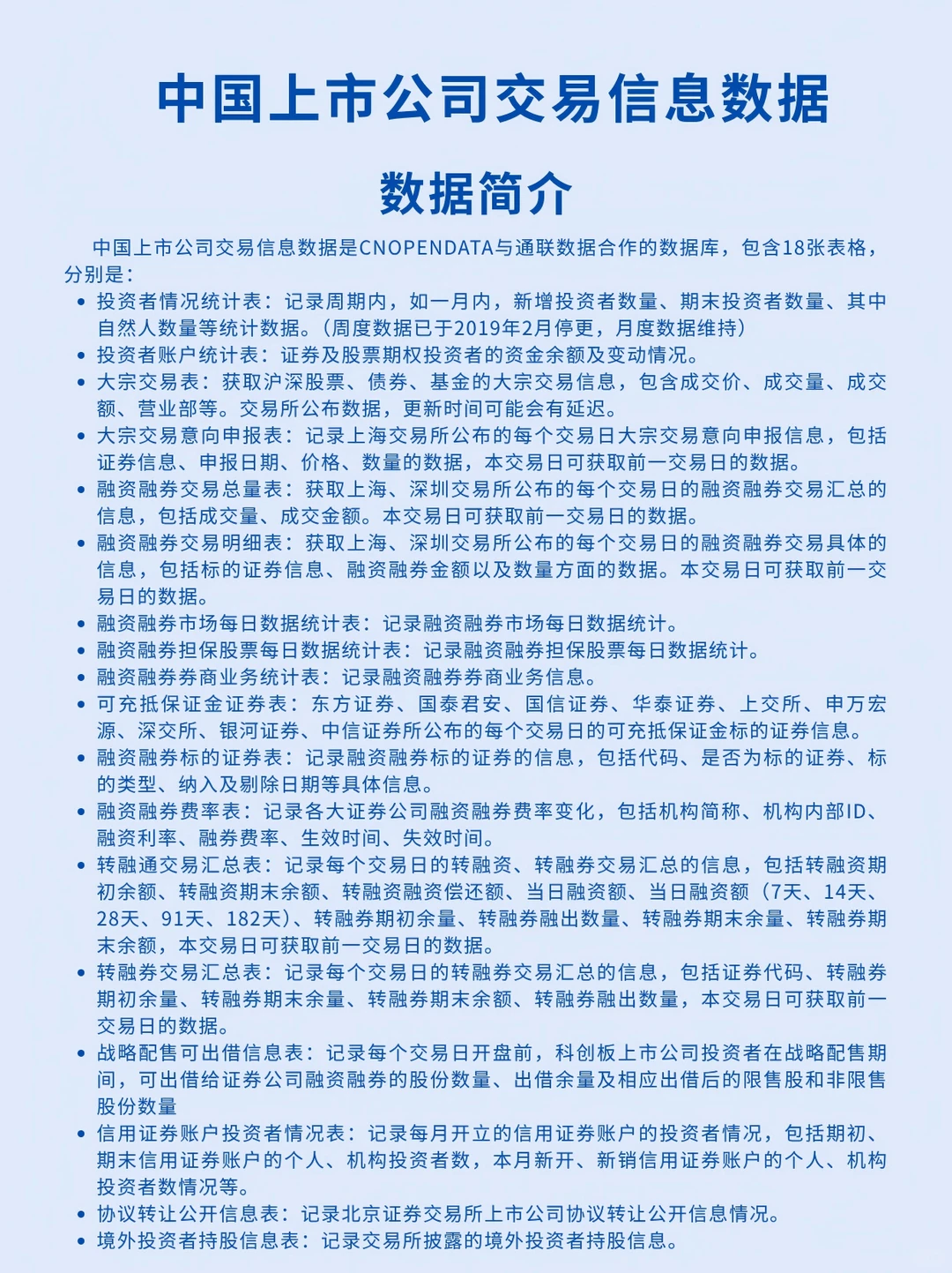
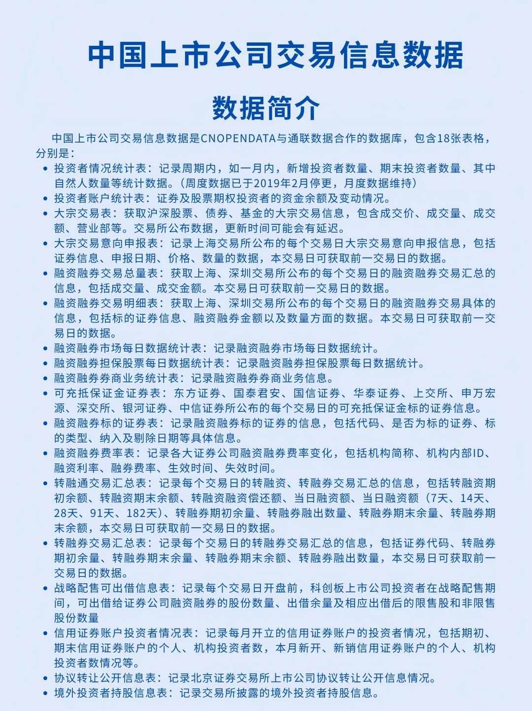
CnOpenData中国上市公司行情衍生数据的作用非常广泛,是学术研究和投资实务领域的“利器”。它的核心价值在于将原始的、基础的行情数据,通过学术公认的公式和方法,加工成一系列“研究就绪”的专业指标,为用户节省大量数据清洗和计算的时间。
一、数据维度与质量特点
1. 覆盖全面,历史连贯
全样本覆盖: 包含上海和深圳证券交易所所有A股上市公司的交易数据,确保研究样本无遗漏。
时间跨度长: 数据历史悠久,通常覆盖从中国股市早期至今的完整时期,支持长期的纵向研究(如长达20年以上的趋势分析)。
包含退市公司: 一个至关重要的特点是包含了已经终止上市的公司数据。这有效避免了“生存者偏差”,使得研究结论(如关于财务困境、退市风险的研究)更加科学严谨。
2. 粒度细腻,精度极高
高频甚至逐笔数据: 不仅提供常见的日度数据(日开盘价、收盘价、最高价、最低价、成交量、成交额等),更提供日内高频交易数据(如分笔数据、五分钟线数据)。这为市场微观结构、流动性、瞬时价格反应等深入研究提供了可能。
字段丰富: 除基础价格和成交量外,通常还包含复权因子、涨跌幅、换手率、市盈率等衍生指标,方便直接使用。
二、数据获取与处理特点
3. 结构化处理,易于使用
即用型格式: 数据通常以结构化格式(如CSV、Excel、Stata格式)提供,并已进行初步清洗和整理(例如,对股票代码、日期进行了标准化)。
清晰的文档: 提供详细的数据字典和变量说明,明确每个字段的含义、来源和计算方法,极大降低了用户的数据理解成本和处理门槛。
三、核心竞争优势
4. 专业权威,学术导向
学术级质量: 数据质量经过严格校验,准确性强,是众多高水平学术论文(发表於《经济研究》、《管理世界》、乃至国际顶刊)所采用的数据源,具有很高的公信力和认可度。
四、独特价值定位
5. 与其他数据库联动性强
CnOpenData不仅提供交易数据,还拥有庞大的数据库体系,涵盖专利、招聘、政府招标、企业工商信息等。其上市公司交易数据可以很方便地与其独有的其他数据库(如文本分析数据、创新专利数据)进行跨库匹配,这为跨学科、多角度的创新研究提供了独一无二的便利。
#数据分析 #数据可视化 #科研干货 #学术研究 #实证研究
一、数据维度与质量特点
1. 覆盖全面,历史连贯
全样本覆盖: 包含上海和深圳证券交易所所有A股上市公司的交易数据,确保研究样本无遗漏。
时间跨度长: 数据历史悠久,通常覆盖从中国股市早期至今的完整时期,支持长期的纵向研究(如长达20年以上的趋势分析)。
包含退市公司: 一个至关重要的特点是包含了已经终止上市的公司数据。这有效避免了“生存者偏差”,使得研究结论(如关于财务困境、退市风险的研究)更加科学严谨。
2. 粒度细腻,精度极高
高频甚至逐笔数据: 不仅提供常见的日度数据(日开盘价、收盘价、最高价、最低价、成交量、成交额等),更提供日内高频交易数据(如分笔数据、五分钟线数据)。这为市场微观结构、流动性、瞬时价格反应等深入研究提供了可能。
字段丰富: 除基础价格和成交量外,通常还包含复权因子、涨跌幅、换手率、市盈率等衍生指标,方便直接使用。
二、数据获取与处理特点
3. 结构化处理,易于使用
即用型格式: 数据通常以结构化格式(如CSV、Excel、Stata格式)提供,并已进行初步清洗和整理(例如,对股票代码、日期进行了标准化)。
清晰的文档: 提供详细的数据字典和变量说明,明确每个字段的含义、来源和计算方法,极大降低了用户的数据理解成本和处理门槛。
三、核心竞争优势
4. 专业权威,学术导向
学术级质量: 数据质量经过严格校验,准确性强,是众多高水平学术论文(发表於《经济研究》、《管理世界》、乃至国际顶刊)所采用的数据源,具有很高的公信力和认可度。
四、独特价值定位
5. 与其他数据库联动性强
CnOpenData不仅提供交易数据,还拥有庞大的数据库体系,涵盖专利、招聘、政府招标、企业工商信息等。其上市公司交易数据可以很方便地与其独有的其他数据库(如文本分析数据、创新专利数据)进行跨库匹配,这为跨学科、多角度的创新研究提供了独一无二的便利。
#数据分析 #数据可视化 #科研干货 #学术研究 #实证研究
