






?作为有10多年经验的采购人,带过不少新人,但发现很多基础操作和执行细节总卡壳,采购体系思维很难在大脑中建立起来。
我干脆自己花了两个多月、熬夜把采购全流程里涉及到的知识点、制度、表格模板、流程图等内容全部系统性地一股脑整理到了一起!
其实我早在小白时期就养成了建立系统化知识库的习惯。
? 我精心整理的这个采购知识库主要涵盖这些内容:
✅ 采购与供应链专业名词和术语解读
✅ 采购各个不同岗位的职责内容及对比分析
✅ 供应商开发与管理实操流程
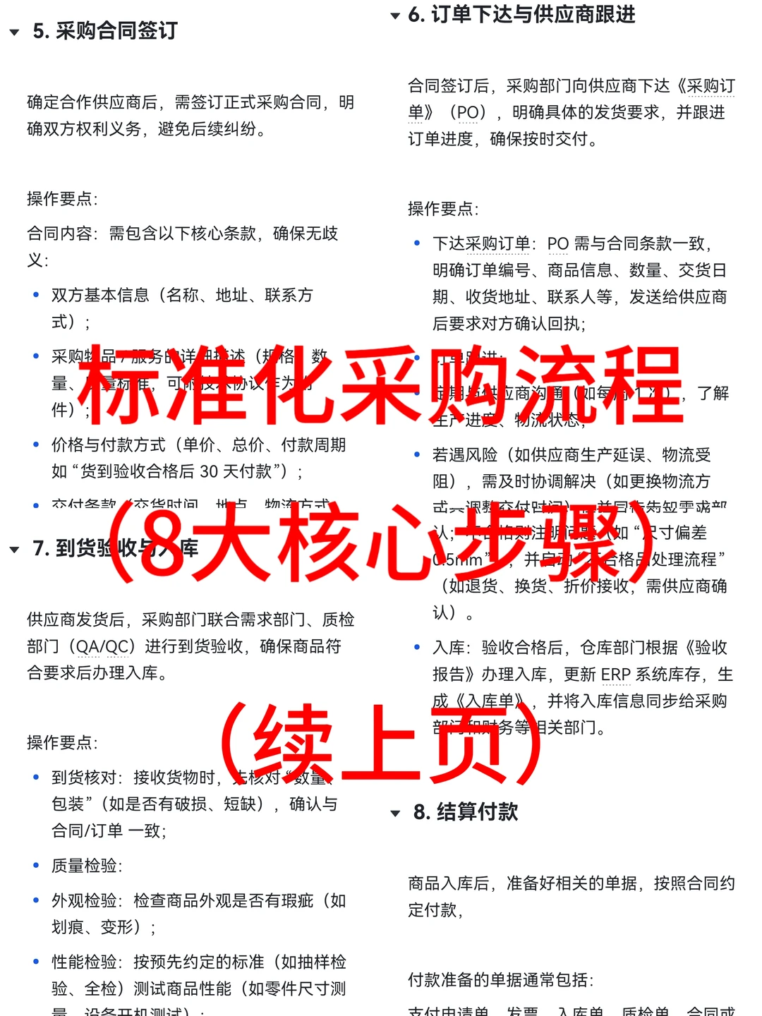
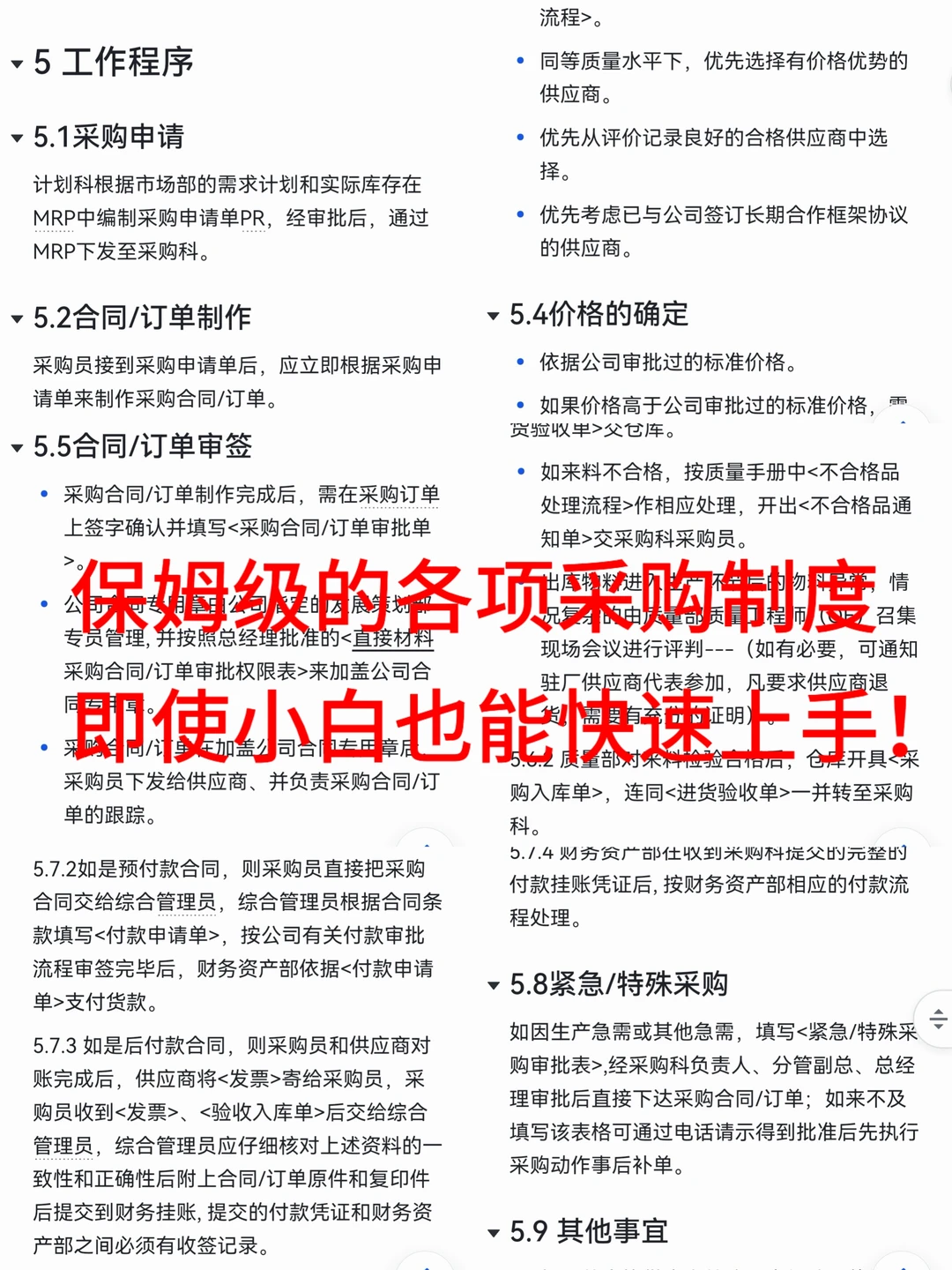
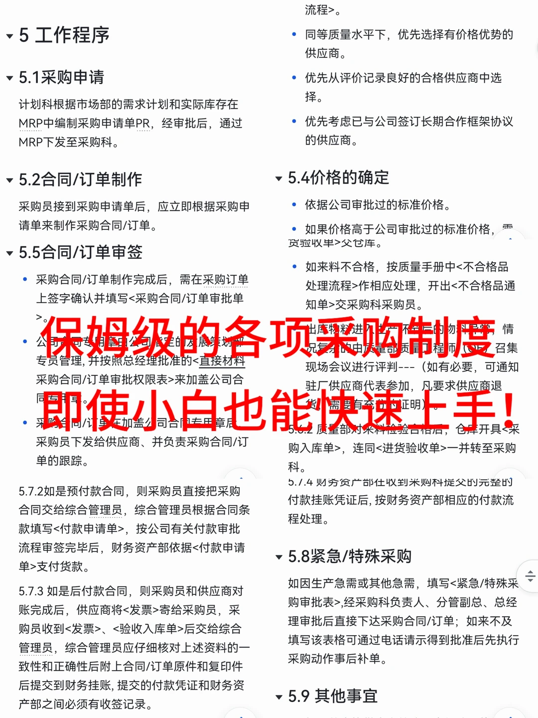
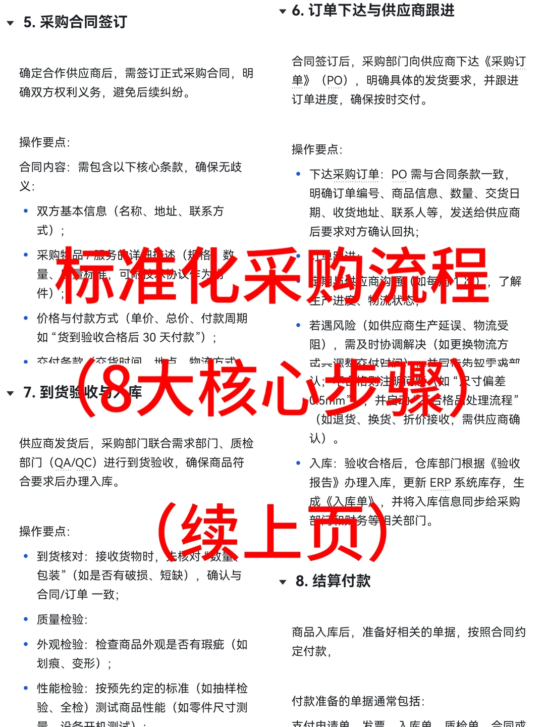
✅ 采购控制程序详解
✅ 直接物料&间接物料采购实操步骤
✅ 采购人员的绩效考核方法
✅ 配套制度说明、流程图、附表模板等实用资料
从提采购需求、做采购计划,到多渠道询价、多方比价、开发新供应商、验厂、样品测试,再到老供应商的日常管理和合同谈判、合同支付等——每个环节都写得清清楚楚,上手就能用,可以快速建立采购体系。
这些不只是文字,更是我十多年一线采购实战经历的积累。不管你是刚入行的小白,还是想提升流程规范的伙伴,相信这套资料都能帮你少走弯路,工作效率翻倍!
#采购 #采购制度 #采购流程 #采购管理 #采购表格 #职场 #干货 #供应链 #采购部 #无经验采购
我干脆自己花了两个多月、熬夜把采购全流程里涉及到的知识点、制度、表格模板、流程图等内容全部系统性地一股脑整理到了一起!
其实我早在小白时期就养成了建立系统化知识库的习惯。
? 我精心整理的这个采购知识库主要涵盖这些内容:
✅ 采购与供应链专业名词和术语解读
✅ 采购各个不同岗位的职责内容及对比分析
✅ 供应商开发与管理实操流程
✅ 采购控制程序详解
✅ 直接物料&间接物料采购实操步骤
✅ 采购人员的绩效考核方法
✅ 配套制度说明、流程图、附表模板等实用资料
从提采购需求、做采购计划,到多渠道询价、多方比价、开发新供应商、验厂、样品测试,再到老供应商的日常管理和合同谈判、合同支付等——每个环节都写得清清楚楚,上手就能用,可以快速建立采购体系。
这些不只是文字,更是我十多年一线采购实战经历的积累。不管你是刚入行的小白,还是想提升流程规范的伙伴,相信这套资料都能帮你少走弯路,工作效率翻倍!
#采购 #采购制度 #采购流程 #采购管理 #采购表格 #职场 #干货 #供应链 #采购部 #无经验采购
