麻类种植行业
作者:本站编辑
2025-11-18 19:53:13
0
麻类种植行业






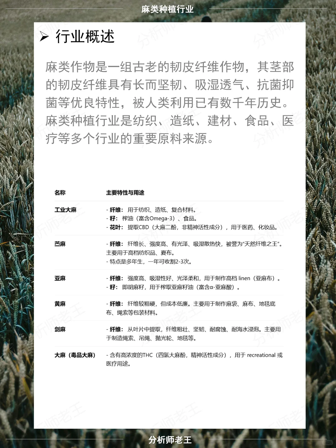
麻类种植业正悄然经历一场绿色变革。这种古老作物凭借其强大的环境适应性和多元应用价值重新获得市场青睐。从田间管理到品种改良,种植技术正逐步走向精细化与标准化。产业链上下游的协同发展为农户带来更稳定的收益预期。纺织领域对麻纤维的需求持续回暖,建筑材料和生物塑料等新兴应用也在拓展市场边界。随着可持续发展理念深入人心,麻类作物在生态农业中的角色日益凸显。不过行业仍面临规模化程度不足和加工技术瓶颈等挑战。未来这个领域或将迎来更多资本关注和技术投入,在绿色经济浪潮中寻找新的增长空间。#农业 #麻类 #投资 #咨询报告 #行业分析 #行业报告怎么找 #产业研究