
一、前言

二、保健食品行业广告相关法律法规概览

三、保健食品行业广告常见违法问题



四、保健食品行业广告合规要点

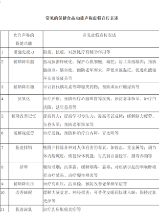
(一)发布保健食品广告内容不得涉及疾病预防与治疗
链接:
https://pan.baidu.com/s/11G3rSNSkPCOb1dU_L4R0nw
提取码:1111

作者简介

-END-

●合规动态 | 卓建合规研究院2022年第三次全员大会顺利召开
●合规动态 | 卓建合规研究院2022年年中总结会议顺利举行
●合规动态 | “合规体系与未来合伙人成长”培训系列讲座第四期顺利举办
●刑事合规 | 企业刑事合规附条件不起诉需要厘清的几个问题——以刑事辩护律师为视角
●数据合规 | 卓建合规研究院《卓建数据合规中心资讯》2022年3月总第06期
●企业合规 | 知识产权合规:狮王争霸-从著作权纠纷案谈知识产权合规
●企业合规 | 面对娱乐圈环境剧变下娱乐经纪公司的合规策略——从德艺双馨、饭圈管理到代言风控
●合规杂谈 | 中兴通讯首席法务官申楠:企业法务转型升级中的两个突破点
●企业合规|深圳市《企业合规第三方监控人名录库管理暂行办法》正式印发施行
●行政合规 | 深圳市物业管理专项整治下的业委会违规问题(二)
●合规动态 | 李兰兰律师做客NIS线上空间沙龙分享《<个人信息保护法>理解与适用》
-期待互动-
合规业务咨询电话:0755-33377408
如有意见、建议,请发消息至我们的公众号平台
谢谢

点个在看你最好看
