发布信息
登陆/注册
搜索
搜索
导航
首页
产品供应
产品求购
企业库
酒业展会
行业资讯
认证会员
站内搜索
农业农村
当前位置:
首页
农业农村
正文
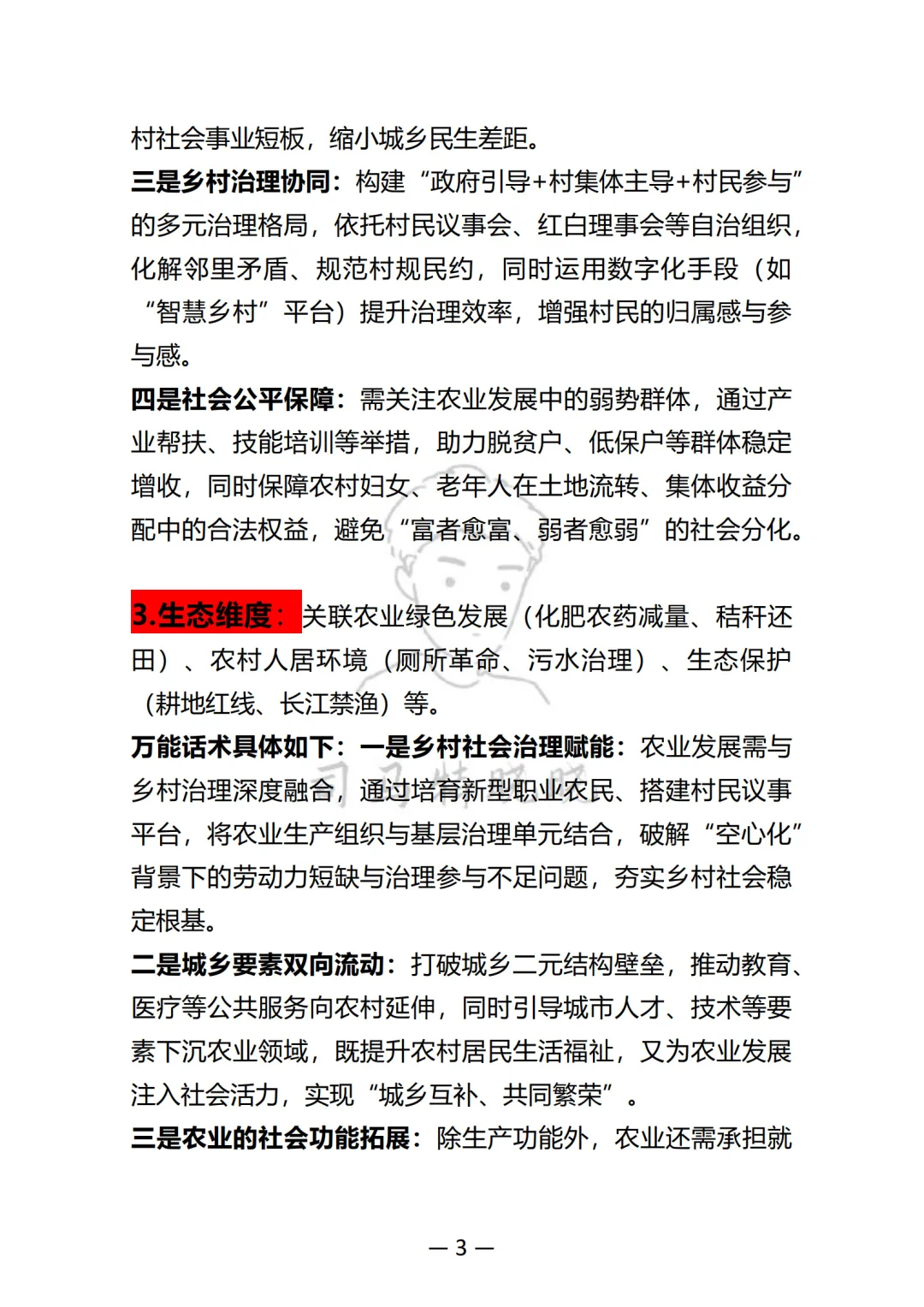
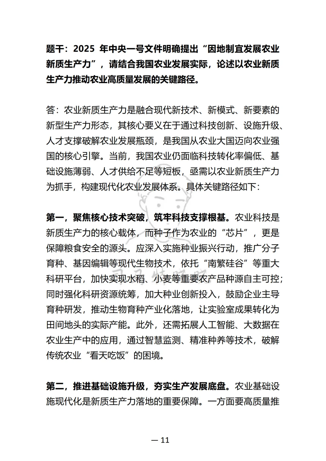
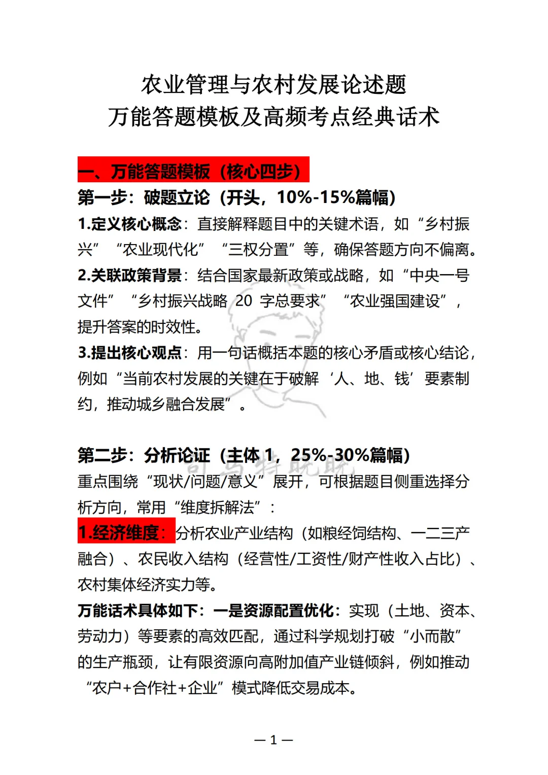
农业管理与农村发展论述题答能模板挺管用!
作者:本站编辑
2025-11-05 18:12:51
1
农业管理与农村发展论述题答能模板挺管用!
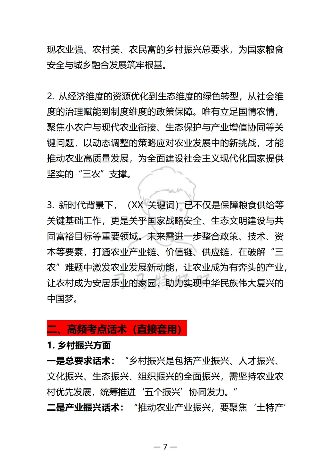
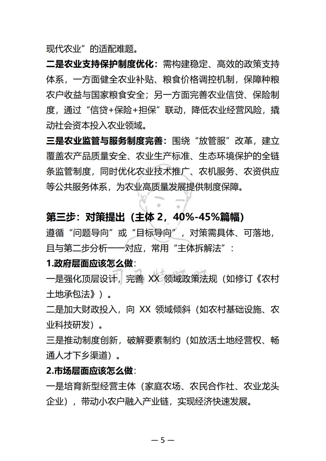
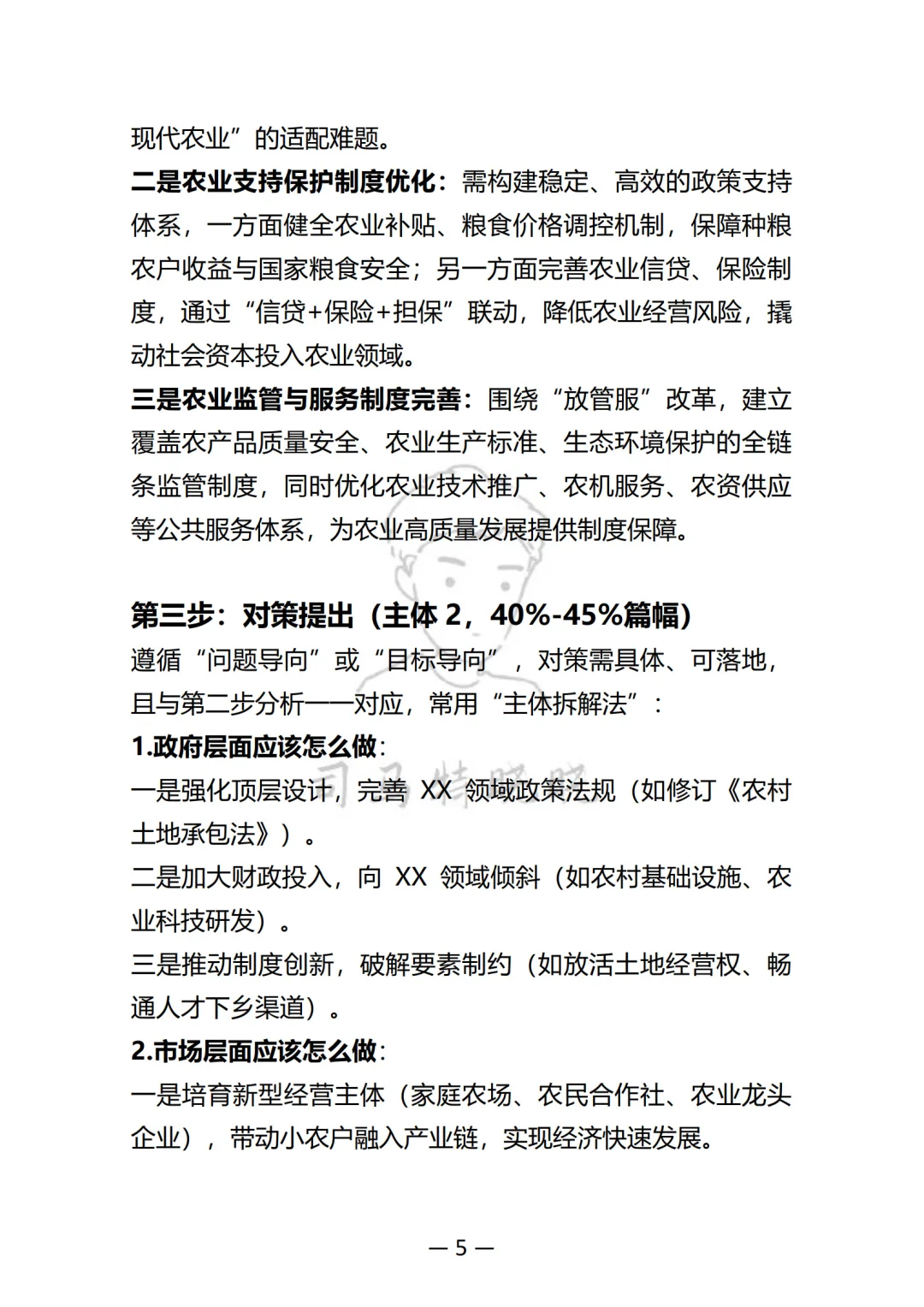
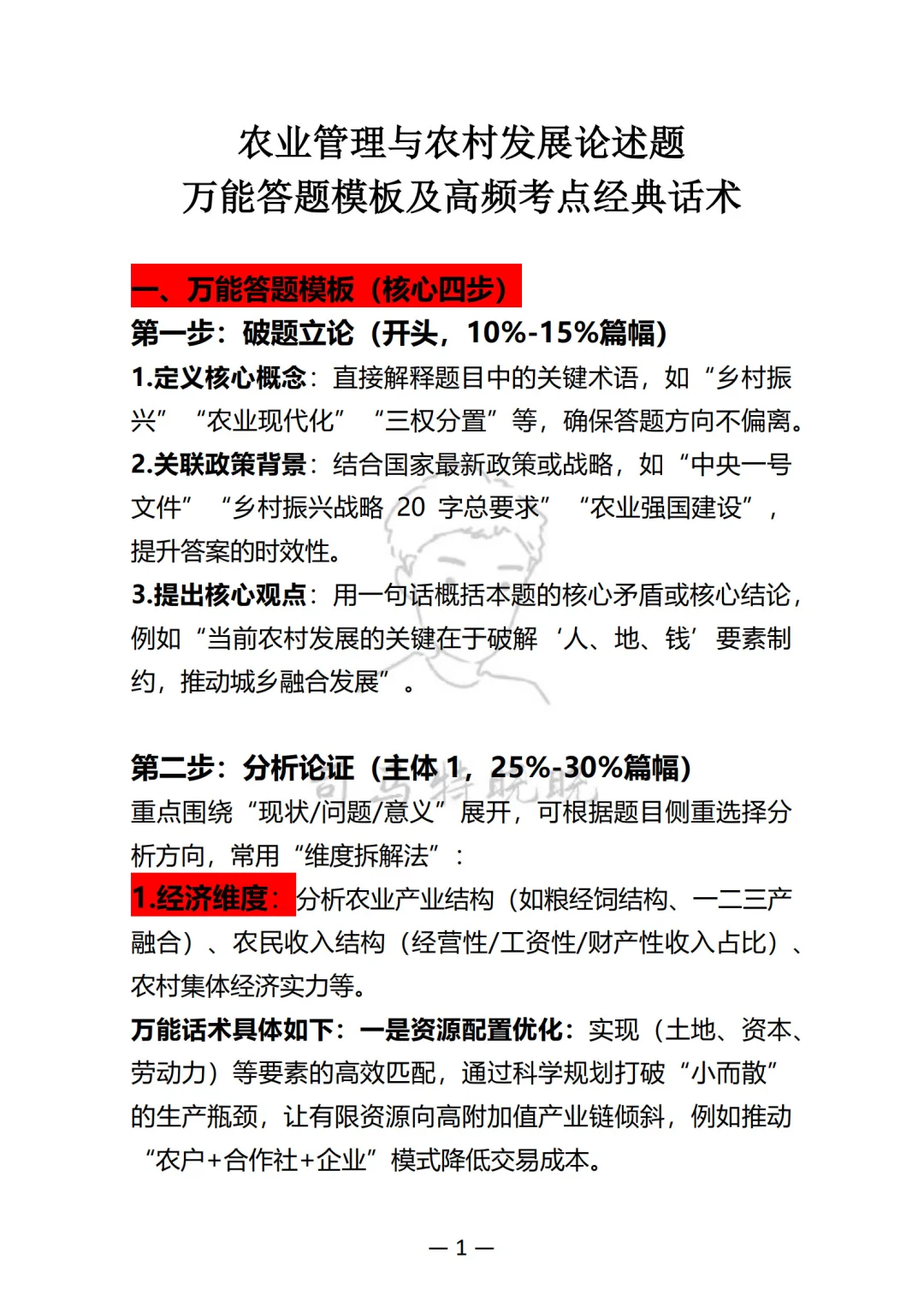
本人利用业余时间全面系统整理了农业管理与农村发展答题模板及高频考点话术,目的是上战场上如果遇到不会的论述题时有话可说,有分可拿,不至于完全处于蒙的状态。
#2026考研
#农村发展考研
#农业管理考研
#论述题答题技巧
#考研经验分享
#上岸许愿季
下一篇:
学校食品安全管理
上一篇:
饮食行业要有最基本的道德底线
相关内容
查看全部
从卫龙辣条看农业
2025-11-05 18:43
寻找外贸农用机械
2025-11-05 18:42
智慧农业葡萄种植
2025-11-05 18:41
政务信息选题分享
2025-11-05 18:40
面试热点:因地制
2025-11-05 18:40
找代做dify,智能
2025-11-05 18:40
1.4 全球与中国有
2025-11-05 18:40
政务信息选题分享
2025-11-05 18:33
农业用具最新全国
2025-11-05 18:32
加快建设农业强国
2025-11-05 18:31