发布信息
登陆/注册
搜索
搜索
导航
首页
产品供应
产品求购
企业库
酒业展会
行业资讯
认证会员
站内搜索
行业企业
当前位置:
首页
行业企业
正文
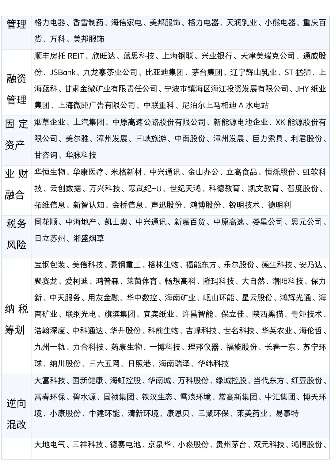
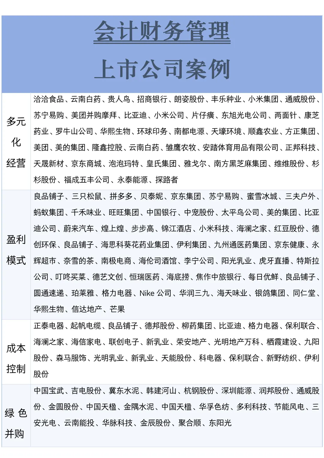
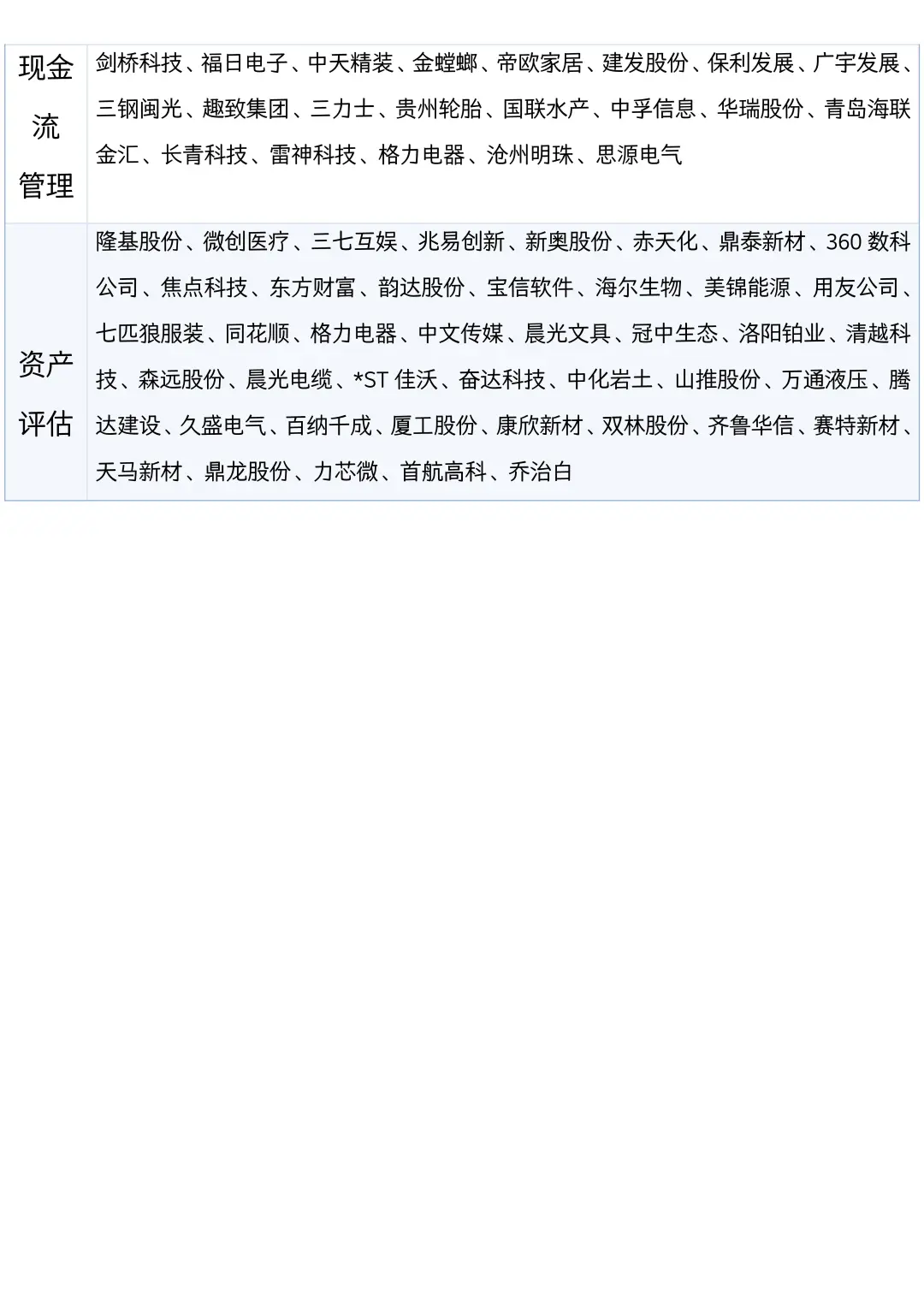
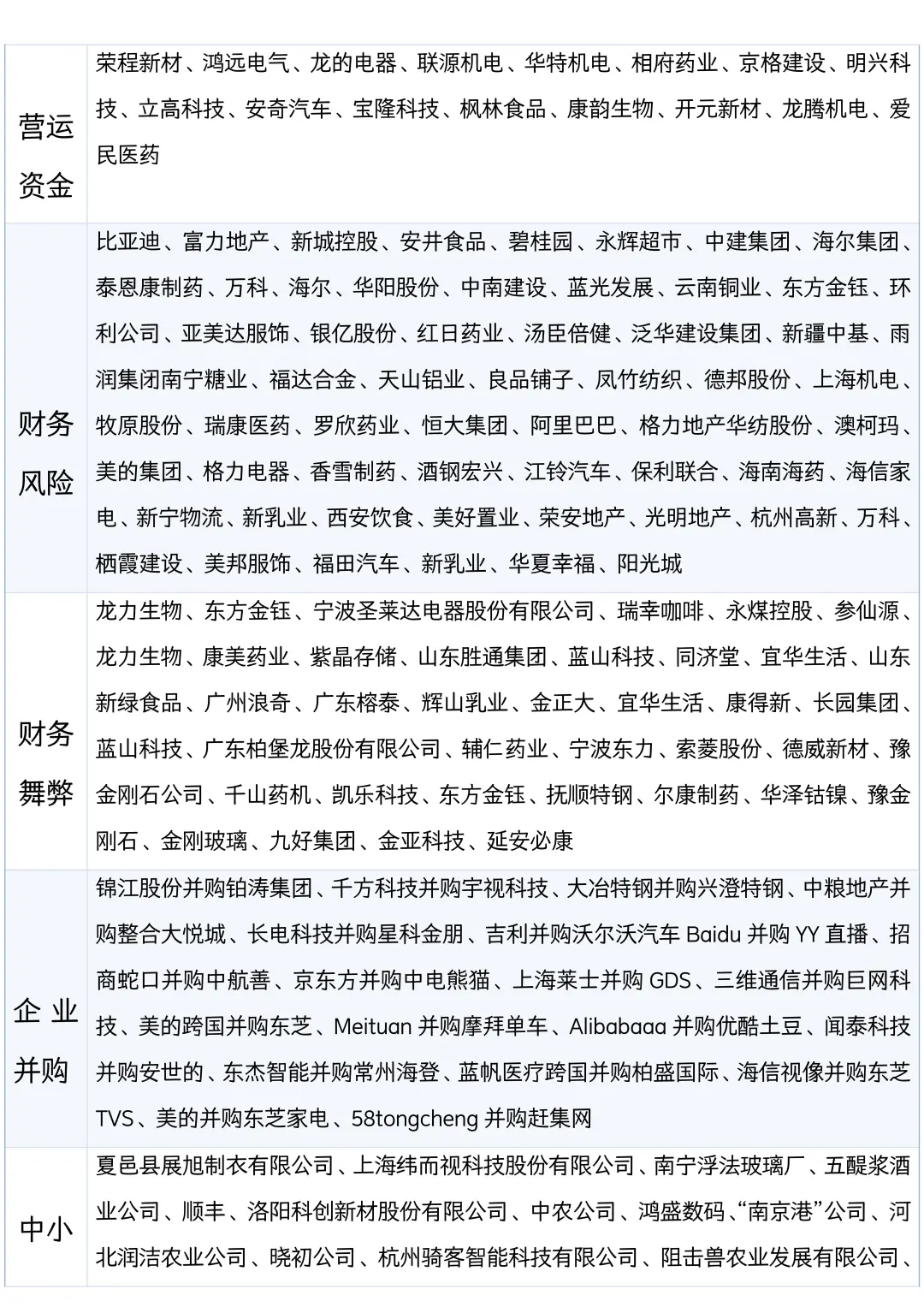
不允许还有宝子不会选案例公司!!
作者:本站编辑
2025-11-04 23:19:06
6
不允许还有宝子不会选案例公司!!
#会计论文选题
#财务分析
#会计专业
#案例公司
#写论文
#选题技巧
#选题思路
#论文写作
#干货分享
#会计公司
下一篇:
临汾企业担保函行业服务优良
上一篇:
老爸酿的酒让我发网上卖,谁买呀
相关内容
查看全部
002311海大集团告
2026-04-06 23:38
【石化】石化化工
2026-04-06 22:52
天津市专精特新“
2026-04-06 17:14
环保行业废气处理
2026-04-06 15:09
中国国际货代行业
2026-04-06 15:08
对招标投标与政府
2026-04-06 14:46
行业关心的“压缩
2026-04-06 11:37
【征婚】98年大荆
2026-04-06 10:49
行业研究---双维
2026-04-06 08:50
告别1499时代 茅
2026-04-06 08:43