
 
 
 
休闲农业发展——为乡村振兴注入新动能
	
这个考点很新,而且文中有冬奥会的乡村振兴,相关例子????,非常适合阅读学习
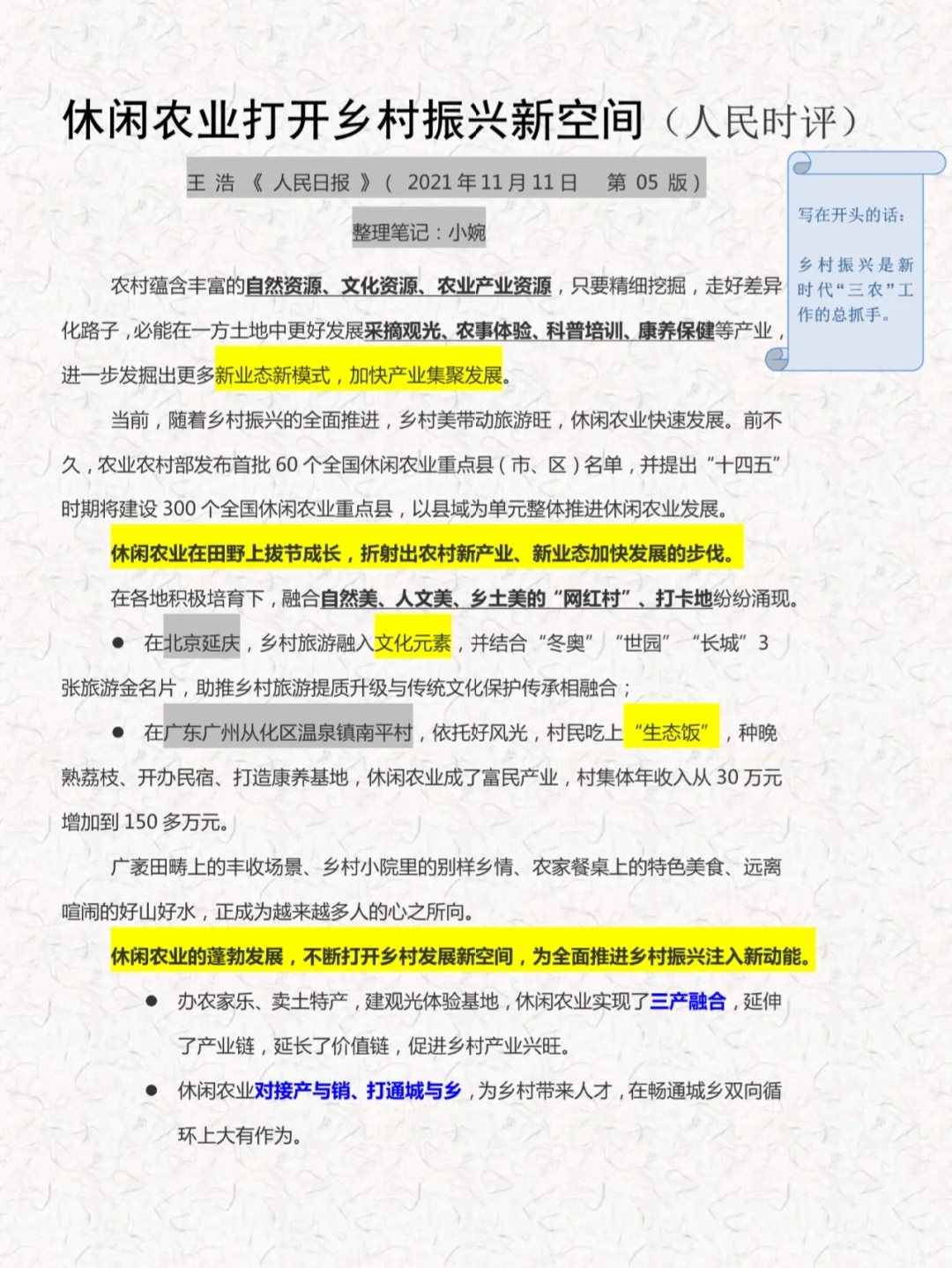
?ü 三产融合——产业链延伸,价值链延长,例农家乐、卖土特产,建观光体验基地
	
?ü 畅通城乡双向循环——对接产销、打通城乡,乡村输血,人才回流
	
??ü 拓宽农民增收路径——“唤醒”农村资源,种加销游娱一体化发展
	
????????????
??休闲农业发展——新的挑战不容小觑
❤️Ø 景区同质化、特色资源挖掘不足
?Ø 农村基础设施和公共服务存在短板
?Ø 产业对农民带动程度不够
	
??????????
???休闲农业发展——道阻且长、任重道远
?Ø 科学规划,有序发展,杜绝大拆大建,保留原汁原味。精细挖掘自然资源、文化资源、农业产业资源,发展采摘观光、农事体验、科普培训、康养保健等产业。
?Ø 多算“长远账”——补齐基础设施和公共服务短板,开展人居环境整治。
♥️Ø 乡村人才 输血补血——鼓励引导人才返乡创业,挖掘培育本土种地能手。
	
?????金句 积累?????
?v 休闲农业的核心竞争力在于“乡土味”,关键是要打好发展“差异牌”。
?v 一业兴带动百业旺。多措并举、精心培育、久久为功,休闲农业一定能带动乡村产业发展壮大。
?v 目标——农业强、农村美、农民富
	
#公考 #人民日报精读打卡 #公务员考试 #乡村振兴 #阅读 #学习 #学习打卡 #学习日常 #读书
          这个考点很新,而且文中有冬奥会的乡村振兴,相关例子????,非常适合阅读学习
?ü 三产融合——产业链延伸,价值链延长,例农家乐、卖土特产,建观光体验基地
?ü 畅通城乡双向循环——对接产销、打通城乡,乡村输血,人才回流
??ü 拓宽农民增收路径——“唤醒”农村资源,种加销游娱一体化发展
????????????
??休闲农业发展——新的挑战不容小觑
❤️Ø 景区同质化、特色资源挖掘不足
?Ø 农村基础设施和公共服务存在短板
?Ø 产业对农民带动程度不够
??????????
???休闲农业发展——道阻且长、任重道远
?Ø 科学规划,有序发展,杜绝大拆大建,保留原汁原味。精细挖掘自然资源、文化资源、农业产业资源,发展采摘观光、农事体验、科普培训、康养保健等产业。
?Ø 多算“长远账”——补齐基础设施和公共服务短板,开展人居环境整治。
♥️Ø 乡村人才 输血补血——鼓励引导人才返乡创业,挖掘培育本土种地能手。
?????金句 积累?????
?v 休闲农业的核心竞争力在于“乡土味”,关键是要打好发展“差异牌”。
?v 一业兴带动百业旺。多措并举、精心培育、久久为功,休闲农业一定能带动乡村产业发展壮大。
?v 目标——农业强、农村美、农民富
#公考 #人民日报精读打卡 #公务员考试 #乡村振兴 #阅读 #学习 #学习打卡 #学习日常 #读书
        