发布信息
登陆/注册
搜索
搜索
导航
首页
产品供应
产品求购
企业库
酒业展会
行业资讯
认证会员
站内搜索
贸易加工
当前位置:
首页
贸易加工
正文
听我一句劝!2025,都去冲中东外贸市场?
作者:本站编辑
2025-11-03 19:01:55
0
听我一句劝!2025,都去冲中东外贸市场?
中东是一个充满外贸机遇的市场,已经成为很多外贸人重点开发的市场。
中东市场指以西亚为主的地跨欧、亚、非三洲的地区,一共有20个国家伊朗、科威特、巴基斯坦、沙特阿拉伯、埃及、巴林、卡塔尔、亚美尼亚、阿联酋、阿曼、伊拉克、阿塞拜疆、也门共和国、约旦、叙利亚、格鲁吉亚、黎巴嫩、塞浦路斯、以色列、土耳其。
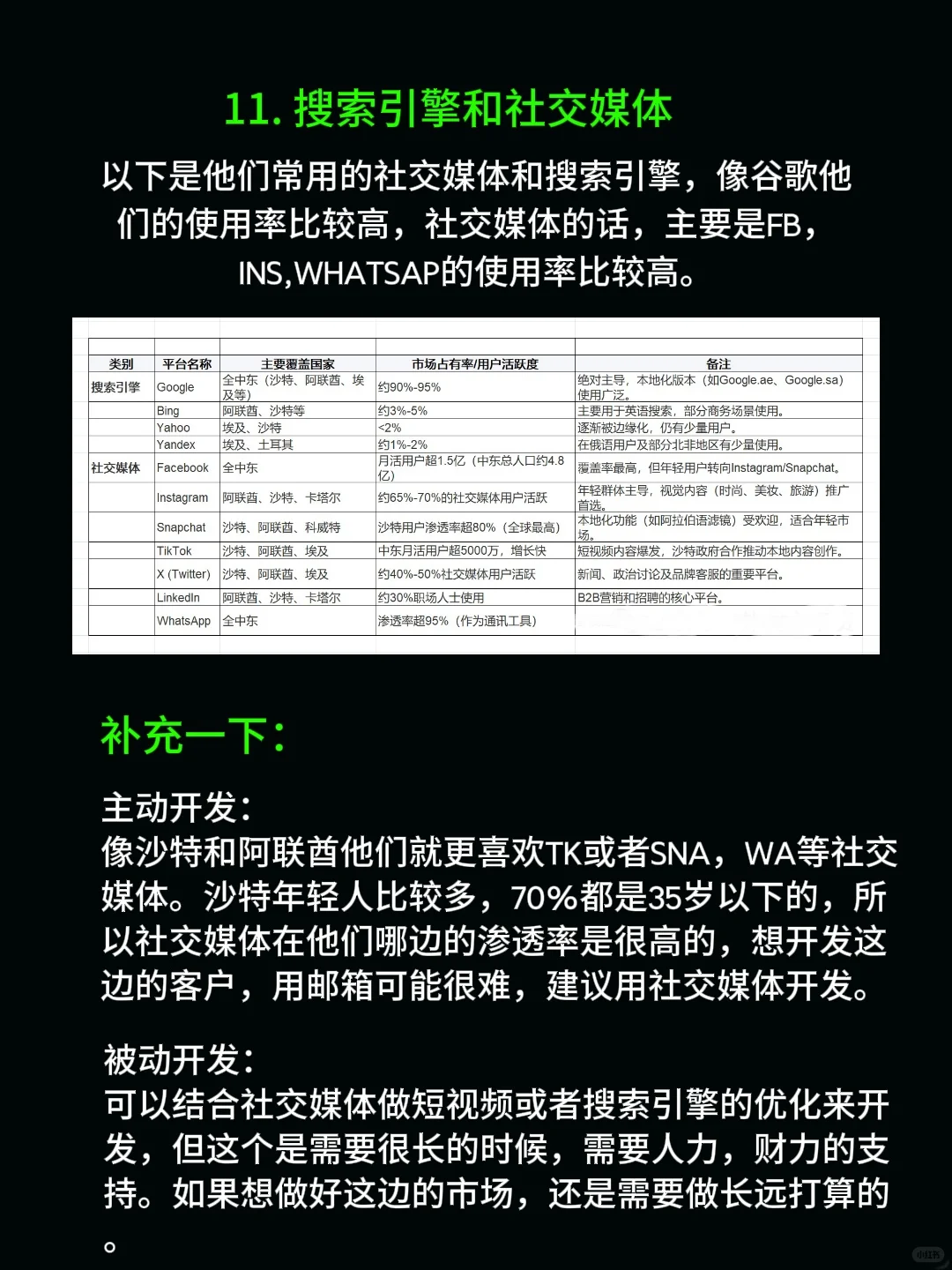
以上图片内容是对开发中东市场的一些建议,希望对大家有帮助。
#外贸知识
#外贸人找客户
#外贸经验
#外贸
#海外业务拓展
#外贸工具
#外贸开发
#中东市场
#外贸分享
#外贸小白
下一篇:
穿越三千年!在大运河遇见「会飞」的青铜器?
上一篇:
Meta 的原型头显展示了混合现实的未来:
相关内容
查看全部
速进❗️美国跨境
2025-11-03 19:16
25年开始做外贸还
2025-11-03 19:15
2025上半年做外贸
2025-11-03 19:13
2025年外贸行业的
2025-11-03 19:12
外贸趋势?|2025
2025-11-03 19:11
2025全球电商消费
2025-11-03 19:10
外贸还能充吗?答
2025-11-03 19:08
2025年外贸风口最
2025-11-03 19:07
外贸市场怎么选!
2025-11-03 19:06
欧洲外贸市场增长
2025-11-03 19:05