发布信息
登陆/注册
搜索
搜索
导航
首页
产品供应
产品求购
企业库
酒业展会
行业资讯
认证会员
站内搜索
贸易加工
当前位置:
首页
贸易加工
正文
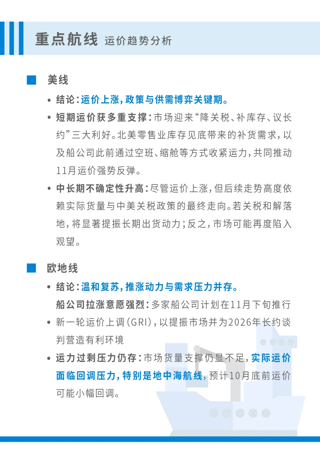
美线强势反弹?11月上旬全球运价趋势
作者:本站编辑
2025-11-03 18:07:37
13
美线强势反弹?11月上旬全球运价趋势
航线运价呈现企稳回升态势,此轮涨势将延续至11月下旬。
然而,各区域市场复苏步伐不一
美线表现预计强于欧地线。
11月运价能否维持涨势,将取决于货运需求的恢复程度与运力管理的持续性。
建议货主密切关注中美政策动向及船公司运力调整,灵活安排出货节奏
#外贸
#国际物流
#货代
#国际海运
#空运
#海运
下一篇:
上海新展|免费‼️闯入炫酷“多维宇宙”
上一篇:
小展位,也能玩出大场面!混合现实MR黑科技
相关内容
查看全部
外贸中,如何跟进
2026-04-17 20:12
外贸公司真的竞争
2026-04-17 14:10
外贸工厂做独立站
2026-04-17 12:25
外贸SOHO哭死!有
2026-04-17 11:49
深入工厂一线,13
2026-04-16 13:42
国货品牌出海风口
2026-04-16 12:52
欢迎外贸客户来工
2026-04-16 11:57
外贸工厂用ChatGP
2026-04-16 11:42
2026 外贸工厂必
2026-04-16 08:31
外贸工厂揭秘:90%
2026-04-15 14:17