
 
 
 
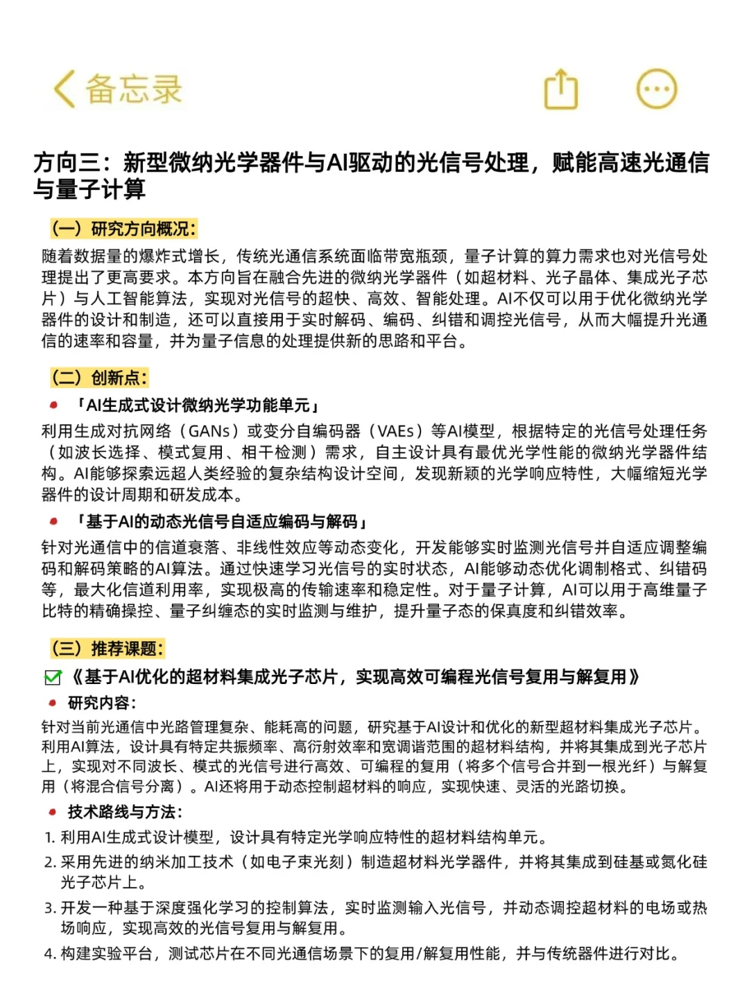
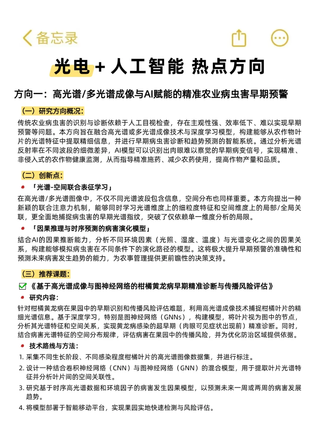
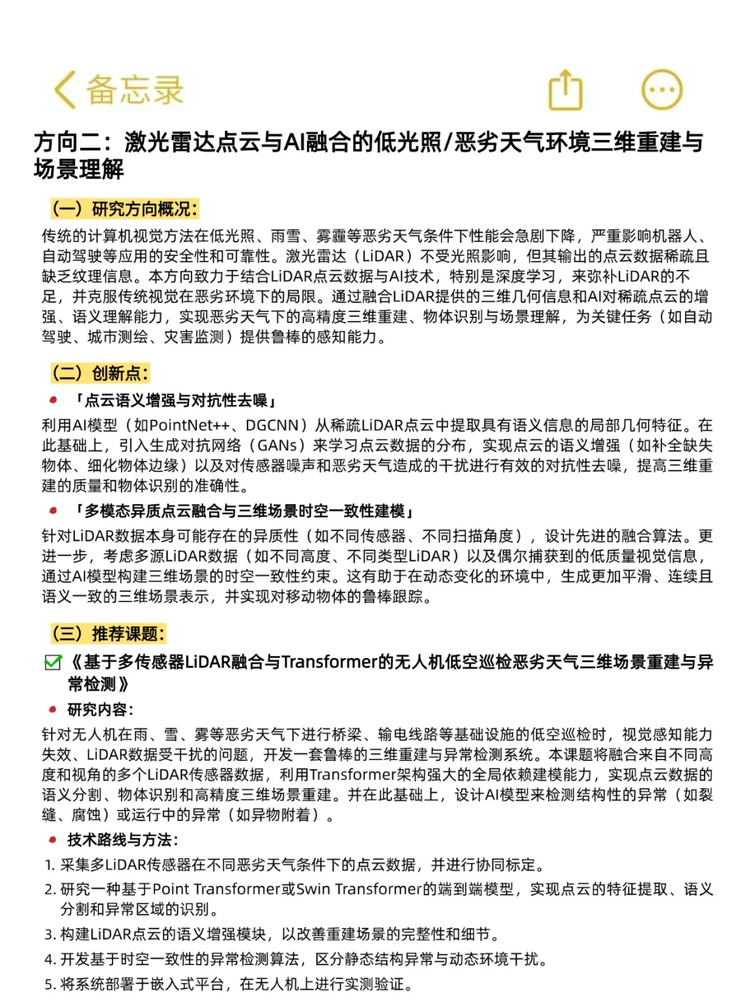
?光电与人工智能融合领域,海量光电数据(如高分辨率成像光谱、激光雷达点云、光信号时序数据、光通信信道数据、光镊操纵数据、生物发光/荧光信号),构成了我们探索未知、攻克难题的多维度研究基石。
.
通过深度融合机器学习、深度学习、计算机视觉、迁移学习、生成对抗网络(GAN)、注意力机制、图神经网络(GNN)以及量子计算启发算法,能够实现大部分领域的科研突破,例如:
1️⃣《基于高光谱成像与Transformer的矿物成分快速识别与地质勘探》
2️⃣《激光雷达(LiDAR)与深度学习融合的城市三维精细建模与动态监测》
3️⃣《量子点荧光成像与图神经网络的细胞信号通路精准解析》
4️⃣《基于光通信信道数据与联邦学习的分布式网络异常检测》
5️⃣《X射线成像与注意力机制的材料内部缺陷无损检测》
6️⃣《光镊操纵与强化学习的微观粒子行为精准控制与交互研究》
7️⃣《新型光电材料(如钙钛矿)的性能预测与生成对抗网络(GAN)材料设计》
8️⃣《可见光/近红外高光谱遥感与迁移学习的土壤污染物快速筛查》
9️⃣《表面等离子共振(SPR)传感与时序深度学习的生物/化学分子高灵敏检测》
?《可见光与紫外联合成像与可解释AI的文物表面病害诊断与溯源》
.
?对“光电+人工智能”科研感兴趣的,可以dd~
#光电 #光电信息工程 #人工智能 #深度学习 #机器学习 #电力 #研究生 #选题 #提供思路和创新点 #科研
          .
通过深度融合机器学习、深度学习、计算机视觉、迁移学习、生成对抗网络(GAN)、注意力机制、图神经网络(GNN)以及量子计算启发算法,能够实现大部分领域的科研突破,例如:
1️⃣《基于高光谱成像与Transformer的矿物成分快速识别与地质勘探》
2️⃣《激光雷达(LiDAR)与深度学习融合的城市三维精细建模与动态监测》
3️⃣《量子点荧光成像与图神经网络的细胞信号通路精准解析》
4️⃣《基于光通信信道数据与联邦学习的分布式网络异常检测》
5️⃣《X射线成像与注意力机制的材料内部缺陷无损检测》
6️⃣《光镊操纵与强化学习的微观粒子行为精准控制与交互研究》
7️⃣《新型光电材料(如钙钛矿)的性能预测与生成对抗网络(GAN)材料设计》
8️⃣《可见光/近红外高光谱遥感与迁移学习的土壤污染物快速筛查》
9️⃣《表面等离子共振(SPR)传感与时序深度学习的生物/化学分子高灵敏检测》
?《可见光与紫外联合成像与可解释AI的文物表面病害诊断与溯源》
.
?对“光电+人工智能”科研感兴趣的,可以dd~
#光电 #光电信息工程 #人工智能 #深度学习 #机器学习 #电力 #研究生 #选题 #提供思路和创新点 #科研
        