






摘 要:生成式人工智能的普及正在重塑教育生态. 以“牛奶包装盒的秘密”为例,探讨生成式人工智能赋能跨学科项目式学习的实施路径. 生成式人工智能能够辅助教师精准定位教学目标,拆解层次化驱动问题;创设真实情境,引导学生建立模型、优化模型;构建多元评价体系,利用可视化图谱,动态追踪学生核心素养发展情况. 生成式人工智能正在引发教育领域的时代变革,教学设计从“人工预设”走向“智能交互”的革新,学生的学习从“被动接受”走向“深度探究”的转型,评价系统从“单一低效”走向“多元个性”的升级.
关键词:生成式人工智能;跨学科项目式学习;技术赋能
一、研究缘起
二、路径框架
三、教学实践
1. 准备阶段:学情分析,资源赋能
(1)研究路径的系统规划.
(2)教学目标的精准定位.
(3)驱动性问题的分层设计.
2. 实施阶段:深度思考,空间赋能
(1)真实情境的深度融入.
(2)持续探究的循环推进.
(3)学习支架的模块建构.
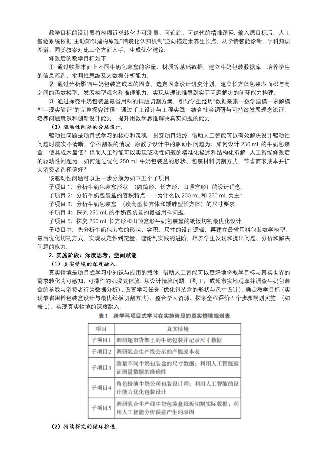
3. 评估阶段:实时监控,评价赋能
(1)表单设计的多维拓展.
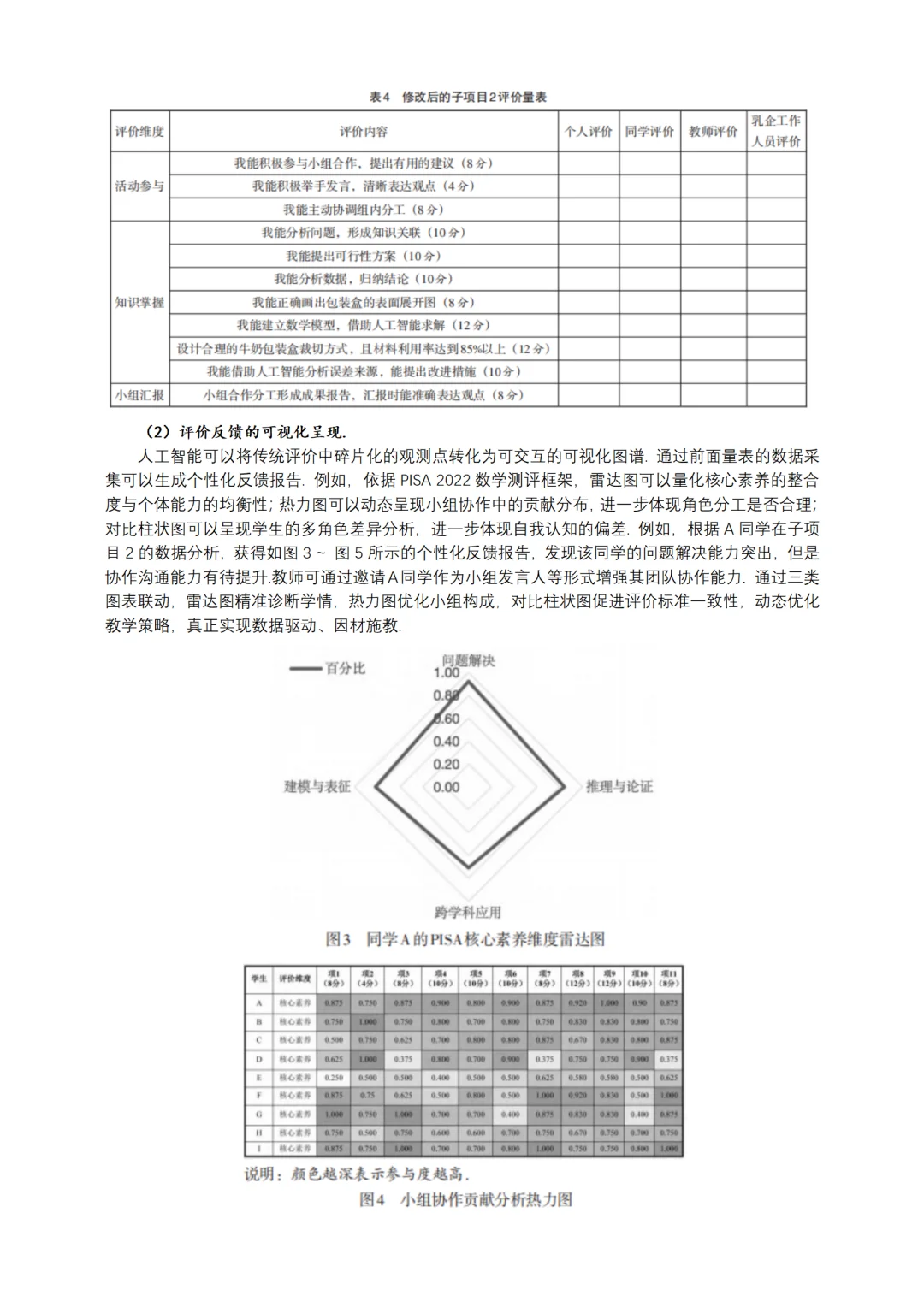
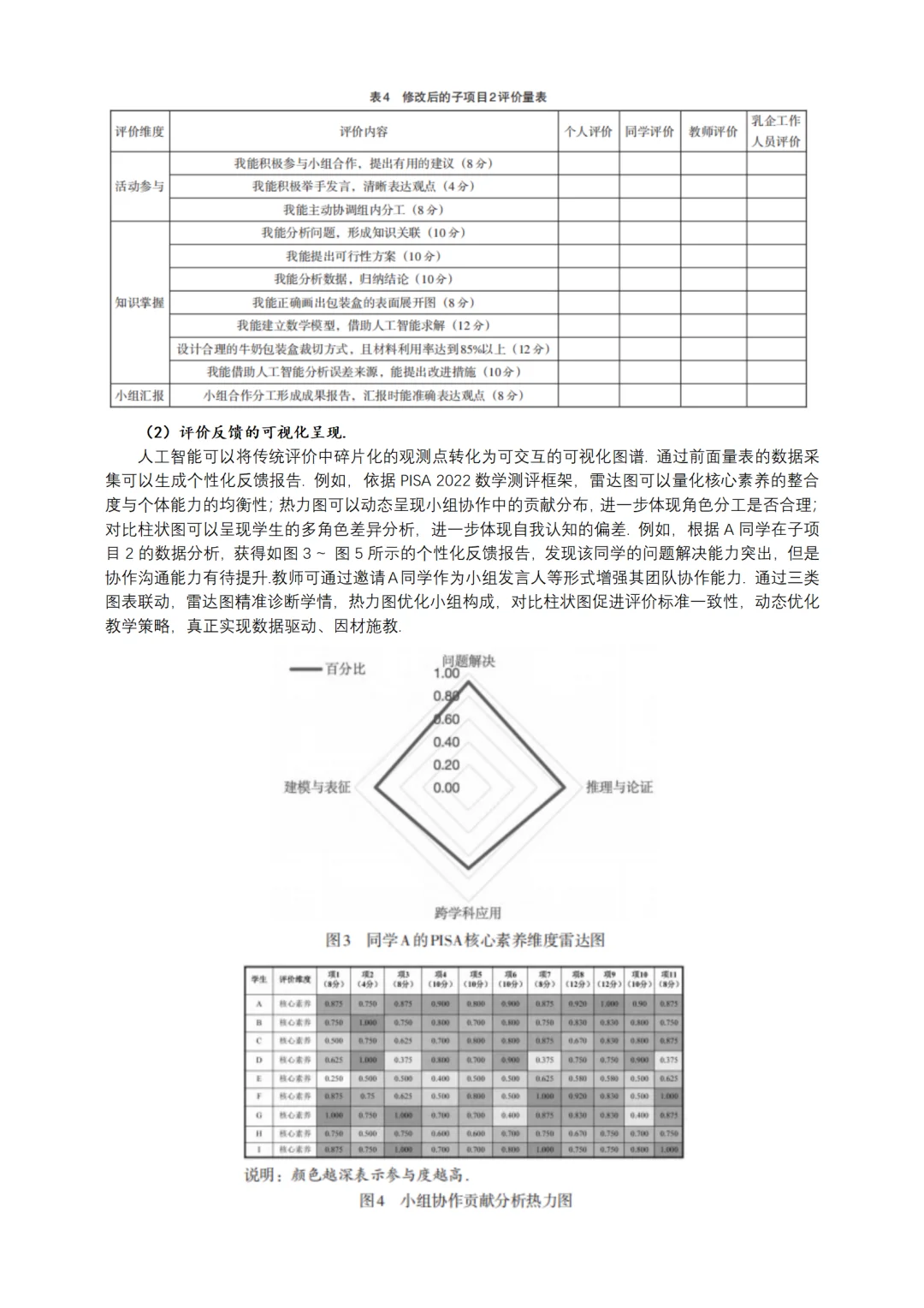
(2)评价反馈的可视化呈现.
四、结论与展望
1. 教学设计革新:从“人工预设”走向“智能交互”
2. 学生学习转型:从“被动接受”走向“深度探究”
3. 评价系统升级:从“单一低效”走向“多元个性”
#教育教学论文 #论文写作 #论文 #初中 #初中数学 #论文打卡 #获奖论文 #生成式人工智能 #人工智能 #跨学科
关键词:生成式人工智能;跨学科项目式学习;技术赋能
一、研究缘起
二、路径框架
三、教学实践
1. 准备阶段:学情分析,资源赋能
(1)研究路径的系统规划.
(2)教学目标的精准定位.
(3)驱动性问题的分层设计.
2. 实施阶段:深度思考,空间赋能
(1)真实情境的深度融入.
(2)持续探究的循环推进.
(3)学习支架的模块建构.
3. 评估阶段:实时监控,评价赋能
(1)表单设计的多维拓展.
(2)评价反馈的可视化呈现.
四、结论与展望
1. 教学设计革新:从“人工预设”走向“智能交互”
2. 学生学习转型:从“被动接受”走向“深度探究”
3. 评价系统升级:从“单一低效”走向“多元个性”
#教育教学论文 #论文写作 #论文 #初中 #初中数学 #论文打卡 #获奖论文 #生成式人工智能 #人工智能 #跨学科
